Chloe Yap Profile
Chloe Yap

@doyouseewhy

Followers
635
Following
3K
Media
27
Statuses
609

MD-PhD | psychiatric omics | biology of mind+body | do you see why it's seewhy 🤷 @MaterResearch @PCTGenomics ex-Fulbright @GandalLabUCLA

Joined October 2019
Don't wanna be here? Send us removal request.
@doyouseewhy
Chloe Yap
2 years
How do quantities of brain cells – the fundamental unit of life – differ in Alzheimer’s disease, schizophrenia and autism? Our work on cell-type proportion shifts using methylomics is just out in @ScienceAdvances #PsychENCODE @mikejg84 @DanielVo10 https://t.co/jQDDlQKPau 🧵
Tweet card summary image
science.org
Analysis of cell-type composition from 1270 brains across three diagnoses implicates endothelial cell loss in Alzheimer’s disease.
5
27
61
@Dom__Oliver
Dom Oliver
5 months
Why are so many people with psychosis missed before their first episode? We studied over 1,500 patients to find out whether those missed by early intervention services show different early signs. Here’s what we found. 🧵👇
2
10
31
@doyouseewhy
Chloe Yap
5 months
🚨Research Assistant job at @OxPsychiatry with @WrayNaomi and myself to start! Ideal opportunity to gain experience in Psychiatric Genomics working on clinically impactful projects 👉 https://t.co/Id7IamrNp5 Please repost!
lnkd.in
This link will take you to a page that’s not on LinkedIn
0
8
10
@Britt_Mitchell1
Brittany Mitchell
8 months
We are recruiting 1-2 new PhD students! If you know someone that might be interested in doing a PhD in psychiatric genetics in sunny Brisbane please tell them to get in touch 🙂
1
11
15
@LoicYengo
LoĂŻc Yengo
11 months
My lab and that of @JianZengR are recruiting postocs to work on various stat gen projects. There are 3 positions advertised. Please check them out and share within your networks. Thanks! https://t.co/VkrSkh0zUG Closing Date is Feb 28, 2025.
Tweet card summary image
nature.com
Multiple opportunities are available to engage in cutting-edge genomics research.
1
27
39
@EmilieWigdor
Emilie Wigdor
1 year
📣Big news! Our tag-team effort on common variants in rare neurodevelopmental conditions is now out in @Nature! 📣 Co-first authoring with the brilliant @qinqin_huang🌟—proof that teamwork does make the dream work. 💪 https://t.co/D9grX4obEW
8
37
114
@DrCathyFranklin
DrCathyFranklin
1 year
The Qld Centre has launched! Watch below for my slightly-too-emotional launch speech…Thank you to all for their support! @QCIDD @3DN_UNSW @UQMedicine @DownSyndromeAu @qldhealth @CIDvoice @QDNltd @QCMHR
@MaterResearch
Mater Research
1 year
Mater Research has launched a new state-wide centre of excellence to improve the healthcare of people with intellectual and developmental disabilities. Thank you to those who presented their personal stories at the launch event https://t.co/tii6nfVICx
0
4
8
@NatRevDrugDisc
Nature Reviews Drug Discovery
1 year
FDA approves first schizophrenia drug with a new mechanism of action since the 1950s https://t.co/j5X1Jr2fCZ Karuna/Bristol Myers Squibb’s KarXT (Cobenfy), which acts on M1/M4 muscarinic acetylcholine receptors, expands the treatment landscape beyond dopamine-targeted drugs
7
251
700
@WomenInStat
Women in Statistics and Data Science
5 years
Today, we’re going to play a game I’m calling “IT’S JUST A LINEAR MODEL” (IJALM). It works like this: I name a model for a quantitative response Y, and then you guess whether or not IJALM. 1/
29
406
2K
@cl9681
Chuck Lynch
1 year
Happy to share that our work applying precision mapping to individuals with depression sampled longitudinally over an extended period has been published this week in @nature. Brief recap of the main findings and their potential implications below. https://t.co/ZbTj6x7eyV
Tweet card summary image
nature.com
Nature - Precision functional mapping shows that the frontostriatal salience network occupies nearly twice as much of the cortex in people with depression, and this was unaffected by mood changes...
16
137
428
@OxPsychiatry
Oxford Psychiatry
1 year
NEW PAPER 📢 New study indicates that the new recombinant shingles vaccine could reduce the risk of #dementia compared to a previous vaccine. Led by @MaximeTaquet & funded by @NIHRresearch @OxHealthBRC the paper is published in @NatureMedicine. 👇👇👇 https://t.co/j4n5zE87qw
0
14
21
@WrayNaomi
Naomi Wray
1 year
One additional job: 50% science coordinator, 50% research. My right hand person in organising SMARTbiomed activities - summer school, workshops, journal clubs, student liason. Variety. Needs content knowledge and organisation skills. Could be fun!
0
4
13
@WrayNaomi
Naomi Wray
1 year
*Ten* 3-year post-doc/assistant prof jobs advertised for our Pioneer Centre for SMARTbiomed - address key questions in common complex diseases through development of new stat/comp tools & software. A new Denmark-Oxford collaboration. Critical mass! https://t.co/1X5lNzRI5w
2
66
106
@scienceANU
Science & Medicine at ANU
1 year
Not many people will read your PhD thesis, but if you completed your doctoral research at the ANU College of Science, then Tabitha Carvan has probably read one small part of it – the acknowledgements. What she found is a kind of poetry in the science. https://t.co/M9eJXnU3MB
3
26
78
@JensWalter15
Jens Walter
1 year
Really enjoyed contributing to @ruairirobertson's Biomes podcast together with one of my all-time favourite scientists, Alan Walker @_Faecal_Matters. It’s also one of my favourite topics: Prevailing myths in the microbiome world and why it is important to combat them.
@ruairirobertson
Ruairi Robertson
1 year
🎙️🦠This week on Biomes, I speak about microbiome myths with two leading microbiome researchers & sceptics @JensWalter15 from @Pharmabiotic @UCC & @_Faecal_Matters from @rowett_abdn. We cover placental microbiomes, tumour microbiomes & more 🎧Listen here: https://t.co/TqPSa5VT74
2
5
27
@WrayNaomi
Naomi Wray
1 year
New Oxford-Aarhus-Copenhagen collaboration - not yet launched - 2 postdocs, 2 senior postdocs and postdoc coordinator in Oxford. Jobs 173031-3 at https://t.co/8li4H2wags Methods-focussed in group Holmes, Visscher, Evans, Nicholson, @cwcyau, @ten_photo etc, Denmark ads soon
jobs.ox.ac.uk
0
30
49
@DrSamuelBHume
Samuel Hume
1 year
This is the report of a novel autoimmune disorder, that causes specific deficiency of vitamin B12 in the cerebrospinal fluid (CSF) It's caused by autoantibodies against a B12 receptor, CD320, which transports B12 from the blood into the CSF What this means is that B12 levels
11
156
571
@R_Graph_Gallery
Yan Holtz
1 year
🔥 Finally! Just launched the R color palette finder 🚀 🎨 Explore 2500+ palettes, see them in action, get the ggplot2 code. ➡️ https://t.co/ry2FLy0KMT 🙏 @joseph_barbier and @Emil_Hvitfeldt for the paletteer package! Useful? Bug? Feature request? Let me know!
10
294
1K
@CoreySGiles
Corey Giles
1 year
Exciting news from our latest research! We've developed a plasmalogen score (Pls Score), a new biomarker that could change how we assess metabolic health. https://t.co/7MKs2ANM8A @BedimoBeyene @BakerResearchAu
2
5
13
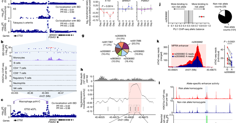
@Dr_James_Lee
James Lee
1 year
There's been amazing coverage of our new paper @Nature https://t.co/qkrUksBYVW but I wanted to put together a walk-through (and make this accessible as possible). It's a bit long so get a cup of tea! The full version is open access so pls do have a read if you are interested...
Tweet card summary image
nature.com
Nature - ETS2—which is associated with inflammatory bowel disease, ankylosing spondylitis, primary sclerosing cholangitis and Takayasu’s arteritis—is a central regulator of human...
34
215
847
@BLennox4
Belinda Lennox
1 year
Beautiful work Chloe, congratulations
@doyouseewhy
Chloe Yap
2 years
How do quantities of brain cells – the fundamental unit of life – differ in Alzheimer’s disease, schizophrenia and autism? Our work on cell-type proportion shifts using methylomics is just out in @ScienceAdvances #PsychENCODE @mikejg84 @DanielVo10 https://t.co/jQDDlQKPau 🧵
1
1
5