baptiste_bio Profile Banner
Baptiste Castel Profile
Baptiste Castel

@baptiste_bio

Followers
580
Following
2K
Media
32
Statuses
584

Plant biologist Post-doc with Pierre-Marc Delaux and Christophe Jacquet at the LRSV, Toulouse (FR) Interested in the plant immune system and its evolution

LRSV, Toulouse (FR)
Joined September 2018
Don't wanna be here? Send us removal request.
@JWR_nhf
Jack Rhodes
19 days
A lettuce receptor-like kinase recognizes the highly conserved heptapeptide motif within microbial NEP1-like proteins
1
5
18
@EManiou
Eirini Maniou
27 days
Our review on microfluidic strategies for engineering organoid culture systems is out now!
0
1
1
@delaconcepcionj
JC De la Concepción
1 month
The final version of this story is now up in @NaturePlants 🎉🌱 https://t.co/na5UNNFO4p
Tweet card summary image
nature.com
Nature Plants - The evolutionary diversification of an exocyst subunit was enabled by electrostatic shifts leading to its dissociation from the ancestral complex.
@delaconcepcionj
JC De la Concepción
1 year
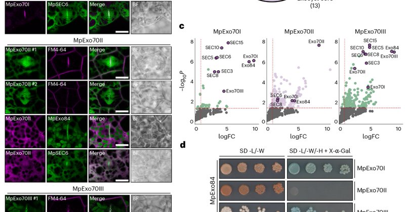
How can protein complexes diversify without compromising their function? In our new pre-print, we explore this question using the plant #exocyst 🧵 https://t.co/WrRCZR9HsJ
3
10
30
@baptiste_bio
Baptiste Castel
2 months
4\ We found a class of immune receptors enriched in ferns. They could be CC-NLRs, or potentially a new class of intracellular immune receptors. They remain to be characterized … (drop us a message if you are interested in doing that with us ⬇️) 4/4
0
1
1
@baptiste_bio
Baptiste Castel
2 months
3\ Ferns reproduce via alternance of gametophytes (💚 algae-looking tiny plants) and sporophyte (🌿dominant phase, the form we are most familiar with). For some pathogens, gametophytes are more resistant than their sporophyte. 3/4
1
0
0
@baptiste_bio
Baptiste Castel
2 months
2\ We tested many ferns with many filamentous microbes and report several pathosystems 2/4
1
0
0
@tangming2005
Ming "Tommy" Tang
2 months
10 courses to get you started with bioinformatics 🧵 Bookmark!
4
41
224
@mpcontreras4
Mauricio Contreras
2 months
First day of the Contreras lab at @ZMBP_Tuebingen! Exciting times ahead 🤯 #NewPI
20
28
348
@TheSainsburyLab
The Sainsbury Laboratory
3 months
We bid farewell to Mauricio Contreras @mpcontreras4, who contributed so much to @TheSainsburyLab — not only through his outstanding science but also by fostering an open, collaborative, and supportive culture among students and postdocs. We’ll miss him!
@KamounLab
Sophien Kamoun
3 months
It’s essentialy a week of festivities to bid San Mau @mpcontreras4 farewell after 7+ incredible amazing years! Work hard, play hard…
1
16
71
@EnochYuen
Enoch Lok Him Yuen
3 months
⚠️Excited to share my latest in @ThePlantCell🌱! We show that chloroplasts form membrane contact sites (MCS) with the pathogen interface to drive focal immunity, mediated by a tethering complex🔗! Full story 👉 https://t.co/LE3SVlxp5i #PlantScience #PlantImmunity
Tweet card summary image
academic.oup.com
Chloroplast tethering to the pathogen interface via membrane contact sites promotes focal callose deposition and strengthens plant immunity.
2
45
115
@nobolly
Tatsuya Nobori
4 months
How can we better understand the plant immune system? In my new @cellhostmicrobe piece, I propose “immune cell states” as a framework for uniting molecular and cellular perspectives. https://t.co/Sqs729IzkH
1
52
176
@GuanghaoGuo
Guanghao Guo
3 months
Please watch the movie by Selvaraj. This was a tremendous team effort! A special thank you to @mhz1989 He Zhao, @M__Selvaraj , and Chao Wang for your immense contributions and huge help.
1
6
31
@TheSainsburyLab
The Sainsbury Laboratory
3 months
A new preprint involving the labs of @jonathandgjones and @kamounlab unveils the structure of the largest plant resistosome to date. The octameric WAI3 resistosome was found in wheat, but similar arrangements are found in other plants 🌾 Check it out 👉 https://t.co/Vvxo4yoFce
0
31
81
@baptiste_bio
Baptiste Castel
3 months
Congratulations He, impressive work
@mhz1989
He Zhao
3 months
Wheat never fails to surprise us—like a CNL that assembles just like a TNL!
0
0
1
@puginiercamille
Camille Puginier
3 months
So excited to see our review on how to detect horizontal gene transfers and their impact on plant functional evolution finally published in @ThePlantCell! Great teamwork between @LRSV_Toulouse and @LGDP_Perpignan 😎🥳🌱 https://t.co/B12yzXJ7Rz 1/15
Tweet card summary image
academic.oup.com
Abstract. Horizontal gene transfers (HGTs) have been observed across the tree of life. While their adaptive importance in bacteria is conspicuous, the occu
4
29
68
@ScienceMagazine
Science Magazine
3 months
Aging selectively impairs the production of crucial DNA- and RNA-binding proteins, which contributes to hallmarks of aging in the brains of killifish, according to a new Science study. The findings advance our understanding of the relationship between aging and the risk of
16
107
402
@TheSainsburyLab
The Sainsbury Laboratory
4 months
New preprint: A conserved small RNA-generating gene cluster undergoes sequence diversification and contributes to plant immunity (2025) |
tsl.ac.uk
0
7
18