
Yale Department of Immunobiology
@YaleIBIO
Followers
7K
Following
336
Media
6
Statuses
336
The official twitter account of the Immunobiology department @YaleMed
New Haven, CT
Joined December 2017
Yale’s first annual 🧬 Day of Immunology 🦠was today!! @YaleIBIO #gradstudents and #postdocs introduced 60+ @newhavenpublic1 students to #vaccines, #allergies and more! Thank you @YalePathways for your support! https://t.co/nl5YJwc11c
#STEM #outreach
2
21
54
Thank you, Jenny. I thoroughly enjoyed teaming up with the talented @StephenLanahan and our @UniBasel_en colleague Dr. Matthias Wymann on this PI3K-gamma review @NatRevImmunol.
The role of PI3Kγ in the immune system: new insights and translational implications | Great review, nice to see our work and others brought together; important for translation. Congrats @lucasiteLab @NatRevImmunol
0
3
7
We are a super collaborative/supportive/fun group with awesome colleagues like @yegracechen @lucasite_lab @Joshilabyale @Aaronmring @WilenLab @EllenFoxman @ishizukalab @skleinstein @OConnorLabYale @VishwaDeepDixi1 @MarcusBosenberg @RMedzhitov @FlavellLab & many more! Join us!
2
18
74
Seeking candidates for TWO tenure-track assistant/associate positions for @YaleIBIO: one for Section of Human & Translational Immunology and the other one for general immunology. We welcome applicants from diverse backgrounds. Please apply & RT 😊 https://t.co/kJM9QW99vP
8
267
459
We are delighted to announce that @YaleIBIO is looking to recruit two new faculty colleagues at the assistant/associate professor level, with one in the department’s Section of Human and Translational Immunology. Please apply and RT! https://t.co/u8Pqm8ye4W.
1
11
25
Congratulations to @StephanieEisen for being named in top 100 Women in Food Allergies https://t.co/iE6KpAXZN7
@Yale_LabMed @YaleIBIO @YaleMed @Yale
spokin.com
Sarah Ackerman The Girl Behind the Hive Sarah Ackerman is the blogger behind The Girl Behind the Hive. She has multiple severe allergies. Her blog is a
0
7
27
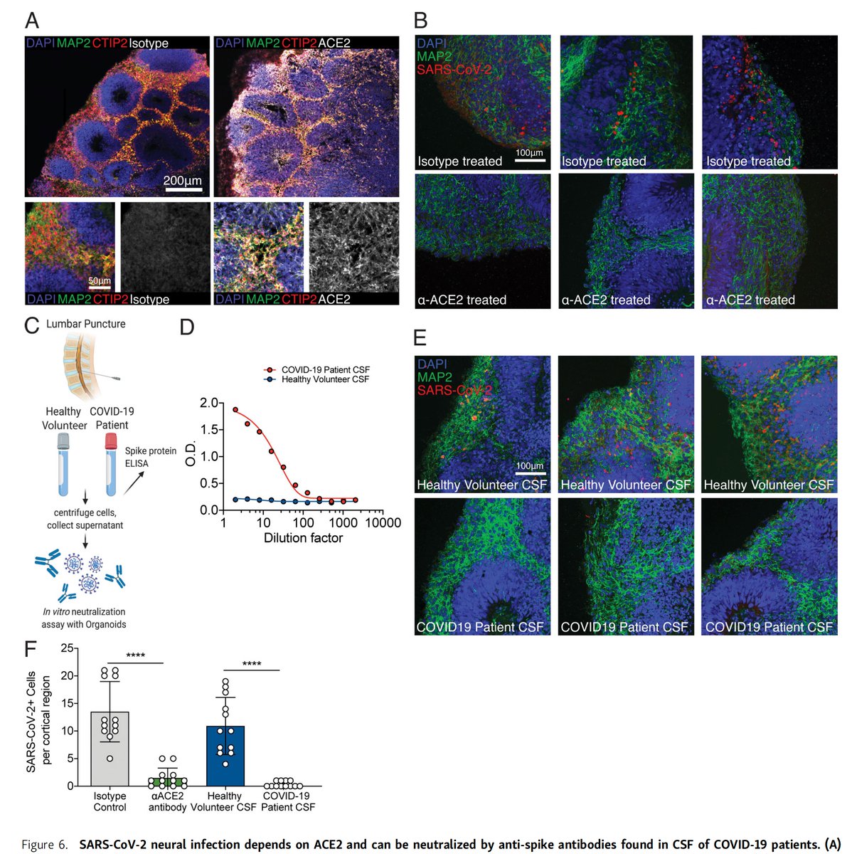
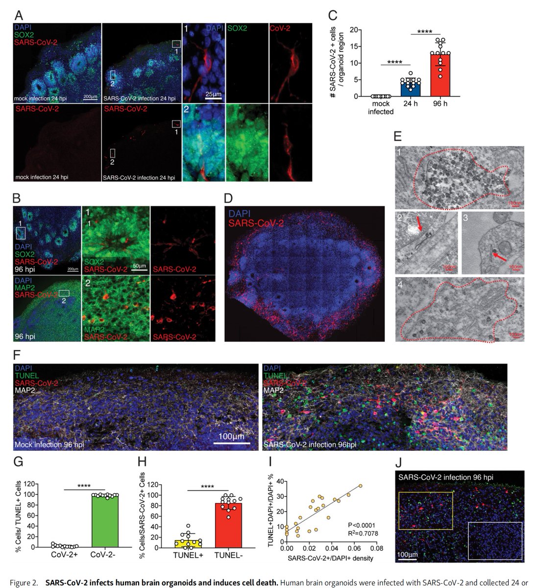
#Neurological symptoms are frequently observed in #COVID19. Using 3 approaches - mouse model, human brain #organoids & autopsies of COVID-19 patients, Song @ericsongg, Iwasaki @virusesimmunity and colleagues demonstrate evidence of #SARSCoV2 neuroinvasion https://t.co/voWDoQ2MAO
0
13
17
There is so much misinformation and fear-mongering around #COVID19 vaccines for pregnant and nursing women. A brilliant @YaleMSTP student @Aliceluculligan and I wrote this OpEd to dispel these myths, and provide relevant facts. Please share widely. https://t.co/iyneLwvE5y
nytimes.com
We don’t know everything about Covid-19, but getting immunized is still the best way to protect your health.
81
1K
2K
Since the pandemic began, @VirusesImmunity and her team have learned a lot about immunity to the virus by studying sex differences. “Age and sex are where immunological changes intersect,” she says. https://t.co/afCo9RV9cY
news.yale.edu
Men are 1.7 times more likely to die from COVID-19 than women. Yale researchers like Akiko Iwasaki are working to figure out why.
3
58
115
Low et al show memory T cells in different anatomical locations have unique reactivation mechanics & antigen-presenting cell requirements that drive qualitatively distinct recall responses https://t.co/VlOBDUVGrw From The Year in Experimental Medicine: https://t.co/ANC9a5iRWO
1
9
34
I’m excited to announce that our paper showing how tumor draining lymph nodes contain a long-term, stable reservoir of anti-tumor CD8 T cells is now online at @biorxiv. This is the beautiful work of @KelliAConnolly, a postdoc in the lab. Tweetorial:
A reservoir of stem-like CD8 T cells in the tumor-draining lymph node maintains the ongoing anti-tumor immune response https://t.co/IYyX1Cig1k
#bioRxiv
8
60
319
Neurological symptoms are frequently observed in #COVID19. Using three independent approaches - mouse model, human brain organoid and autopsies of COVID-19 patients, @ericsongg @virusesimmunity team demonstrates evidence of #SARSCoV2 neuroinvasion. https://t.co/voWDoQ2MAO
3
81
146
Using both mouse and human brain tissue, researchers at @YaleMed have discovered that #SARSCoV2 can directly infect the central nervous system and have begun to unravel some of the virus’s effects on brain cells ( https://t.co/voWDoQ2MAO). Press release: https://t.co/KjNja93aiB
6
113
193
What is the relevance of viral load in #COVID19 disease severity? A very talented @YaleMSTP student @SilvaJ_C found that saliva viral load to be a better predictor of disease than nasopharyngeal viral load. Here is a thread to explain the findings. (1/n) https://t.co/ZLmbjywlML
medrxiv.org
While several clinical and immunological parameters correlate with disease severity and mortality in SARS-CoV-2 infection, work remains in identifying unifying correlates of coronavirus disease 2019...
66
1K
2K
Excited to share our new paper led by @chennifer_jen looking at the role of NSAIDs in #COVID19. NSAIDs dampen the cytokine and antibody response to SARS-CoV-2 infection @ASMicrobiology @JVirology @Yale_LabMed @StephanieEisen @YaleIBIO 1/n
journals.asm.org
Public health officials have raised concerns about the use of nonsteroidal anti-inflammatory drugs (NSAIDs) for treating symptoms of coronavirus disease 2019 (COVID-19). NSAIDs inhibit the enzymes...
12
104
258
This new @JExpMed paper supports #SARSCoV2 attack on brain cells via brain organoids, mouse models, and patient autopsy. @Yale @Yale_LabMed @YaleIBIO @WilenLab @ericsongg @VirusesImmunity @EricTopol
There's been controversy as to whether #SARSCoV2 directly attacks brain cells. This new @JExpMed paper supports that it occurs via brain organoids, mouse models, and patient autopsy. And lack of IFN response. https://t.co/bbO0BqZW5Z
@ericsongg @VirusesImmunity @YaleMed @YaleIBIO
0
33
79
Check it out here👀Dr. Craig Wilen @WilenLab #Genome-wide #CRISPR screens reveal host factors critical for #SARSCoV2 infection. https://t.co/2D5b8nG3D9
#research #COVID19 @YaleIBIO @CellPressNews
0
10
27
Thanks, @immunoglitch, for highlighting our 'Deficiency in ADA2' (DADA2) report @JClinImmun led by Joel Brooks and Andrew Rice @YaleIBIO. Many thanks also to collaborators Drs. Saquib Lakhani, Elif Dokmeci, Amy Cruickshank, Michael Hershfield, Jasmeen Dara, and others.
DADA2 deficiency with fulminant EBV infection https://t.co/5N4Cx0gmGP via @Immunoglitch published in @JClinImmun by Joel P. Brooks, Andrew J. Rice, @lucasite_lab et al from @YalePediatrics
@DukeMedSchool, Benioff Children’s Hospital & University of New Mexico, Albuquerque
1
1
13
My lab and I have been thrilled to work with @VirusesImmunity and her lab on this project. This is our first debut into systems immunology using a new platform we developed called REAP. We'll have a lot more to say about REAP soon, but please check out Akiko's 🔥 Tweetorial below
New exciting collaboration work with @Aaronmring lab reveals diverse and functional autoantibodies in #COVID patients. Our findings provide clues for why COVID affects many organs, induce range of symptoms that are long lasting. Thread (1/n) https://t.co/q2ZsjtWiLD
10
24
208
HELLO world! I'm pleased to announce that our paper investigating the role of tumor neoantigens in driving responses by TFH cells is out in @biorxiv. This is a collaboration with Joe Craft and is the brilliant work of @cancuiyale. Tweetorial to follow.
Neoantigen-driven B cell and CD4+ T follicular helper cell collaboration promotes robust anti-tumor CD8+ T cell responses https://t.co/jdGgyYGFjy
#biorxiv_immuno
5
20
115