Seungmin Han Profile
Seungmin Han

@SeungminHan3

Followers
40
Following
27
Media
1
Statuses
2K

Joined April 2018
Don't wanna be here? Send us removal request.
@fabian_theis
Fabian Theis
2 months
🚀 Excited to share scPortrait! Led by Sophia Mädler & Niklas Schmacke w/ the Mann lab — a new @scverse tool for standardized single-cell image data. Enables ML-ready extraction, >1B cell processing, cross-omics, & cancer macrophage insights. 🔗 https://t.co/VXHrCBgdDh
2
62
327
@SItzkovitz
shalev itzkovitz
3 months
Happy to share our new preprint: Subcellular mRNA localization patterns across tissues resolved with spatial transcriptomics: https://t.co/ejJMnMaYQF We utilize VisiumHD to extract intra-cellular mRNA polarization patterns in epithelial tissues.
1
29
148
@HeisenbergCPLab
Heisenberg Lab
3 months
Ever wondered what happens to developing embryos during hypoxia? 🤔 Find out from our PhD student @heyroksolana at poster #45 at the @EMBO Workshop 'Developmental metabolism: flows of energy, matter & information!' 🐟🧬 #EMBODevMet
0
8
27
@labs_mann
Matthias Mann Lab
3 months
Spatial proteomics & transcriptomics chart #ovariancancer evolution from fallopian tube precursors. Deep Visual Proteomics reveals early SUMOylation, TRIP13 epithelial driver, BGN therapeutic target & epithelial-stromal cooperation in progression. https://t.co/1BRGGNeWJy
Tweet card summary image
medrxiv.org
High-grade serous carcinoma (HGSC) is the most common ovarian cancer subtype, typically diagnosed at late stages with poor prognosis. Understanding early molecular events driving HGSC progression is...
0
12
59
@hoheyn
Holger Heyn
3 months
CHECK THIS OUT! 🚨 Re-Live from the “Biology of Aging” Gordon Research Conferences 2025. Introducing “Immune Age”, our AI alogorith to predict Biological age, more specifically, T Cell Age. #Tcellclock Immune Age very sensitively quantifies the effect of Aging and, more
0
2
17
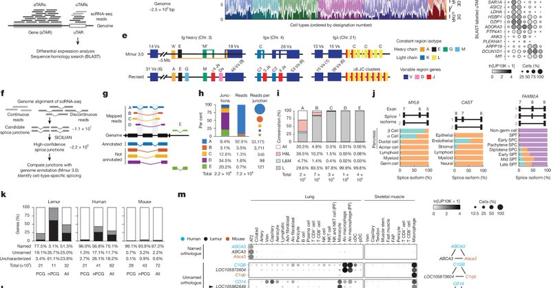
@GrayCampLab
Gray Camp
4 months
From Krasnow, Quake, and the Tabula Microcebus consortium @Nature A molecular cell atlas of mouse lemur: https://t.co/q9y4c8OJ16 Atlas informs primate genes, physiology and disease: https://t.co/mkja7SU90F News and Views:
Tweet card summary image
nature.com
Nature - Together with an accompanying paper presenting a transcriptomic atlas of the mouse lemur, interrogation of the atlas provides a rich body of data to support the use of the organism as a...
0
6
25
@HansClevers
Hans Clevers
4 months
Brain diseases are tough to treat because of the blood-brain barrier. For decades, it stumped drug delivery. At Roche pRED, we solved this! Our Brainshuttle™ technology safely transports drugs across, opening new doors for CNS therapies. Learn more:
Tweet card summary image
roche.com
Brainshuttle™ technology by Roche enables effective medicine delivery across the blood-brain barrier, revolutionising CNS disease treatment and patient care.
8
40
195
@mo_lotfollahi
Mo Lotfollahi
4 months
(1/12) Over a year ago, we launched a new project to explore whether the tissue microenvironment could predict cellular behaviour and whether reprogramming might unlock new therapeutic avenues. 🧬 Spatial transcriptomics provides deep insights into tissue organisation. We
4
52
207
@mo_lotfollahi
Mo Lotfollahi
4 months
I fully agree, there are a lot of folks that reach out from CS with superb papers and want todo AIxBiology yet are not keen to understand biology and some consider data cleaning “donkey work”. The best methods out there are clearly designed based on inductive biases and elements
@anshulkundaje
Anshul Kundaje
4 months
For biological data, if you don't have deep expertise in this low value work called data cleaning, u r lacking a fundamental understanding of the idiosyncrasies of the data. Without this knowledge, it is impossible to seriously model data.
9
14
180
@10xGenomics
10x Genomics
4 months
Announcing TISHUMAP, a study combining @astar_gis's expertise, cutting-edge single cell spatial imaging & advanced AI to usher in a new era of precision medicine using insights from 1,000s of Xenium-analyzed human samples. Read now: https://t.co/I6muGKblJV
0
4
7
@fabian_theis
Fabian Theis
4 months
Interesting: https://t.co/zZ0AQlQtQ5 - low quality papers linking some seemingly random phenotypes eg in UKBiobank, "flooding" the literature. Exploring all possible combinatorial possibilities of phenotype combinations sounds like a science business model now...
Tweet card summary image
nature.com
Nature - The appearance of thousands of formulaic biomedical studies has been linked to the rise of text-generating AI tools.
0
11
43
@organoidscience
Organoid News
5 months
The induction of tissue-specific #vessels in in vitro living tissue systems remains challenging. Researchers in the @TakebeLab at @sciencetokyo_en have developed hPSC-derived #LiverBudOrganoids with self-organizing sinusoidal vessels. 🔬 Read the @natBME study:
0
5
21
@Bartomeu_Colom
Bartomeu Colom
5 months
'Cross-tissue multicellular coordination and its rewiring in cancer' https://t.co/WDQxC02u77
0
8
39
@fabian_theis
Fabian Theis
5 months
Thrilled to collaborate with Mathew Garnett @Sanger and Parse Biosciences on the new Cancer Plasticity Atlas – a hugely exciting single cell genomics resource to decode tumor adaptation and resistance. 🔗 https://t.co/z3cmIbg7Oy #CancerAI #Plasticity #Atlas
1
15
77
@10xGenomics
10x Genomics
5 months
Congratulations on your breakthrough helping to settle the age-old debate of whether the brain creates new neurons (and we're proud our tools lent a helping hand)!
@DrDominicNg
Dr. Dominic Ng
5 months
How did they find them? ✓ Studied 25 human brains ✓ Used antibodies that stick to dividing cells - like highlighters for active cells ✓ AI helped spot the rare “baby neurons” ✓ New microscope tech (Xenium) showed exactly WHERE they were
0
7
14
@DrDominicNg
Dr. Dominic Ng
5 months
Your adult brain CAN grow new neurons! A study in @Science just proved it by finding dividing brain cells in people up to age 78. Here’s how they solved a 20-year mystery that had neuroscientists fighting: 🧵👇
17
115
498
@XavierTrepat
Xavier Trepat
5 months
How to turn a layer of fibroblasts into a tulip 🌷? Check out our new pre-print on shape-programmable living surfaces. Led by @pauguillamat @IBECBarcelona https://t.co/iwNhsfXC3H
9
68
294
@hoheyn
Holger Heyn
5 months
The FUTURE is NOW! 🚨 Whole-Transcriptome Spatial Genomics with OUT-OF-THE-BOX analysis starring @helucro. 🔬 Spatial genomics has now reached FULL-transcriptome resolution, enabling spatially resolved single-cell analysis at million cell scale. With this, we’re rethinking how
Tweet card summary image
biorxiv.org
The transformation of normal intestinal epithelium into colorectal cancer (CRC) involves coordinated changes across molecular, cellular, and architectural scales; yet, how these layers integrate...
1
19
79
@hana_aliee
Hana Aliee
8 months
How can causal machine learning help answer causal questions in single-cell genomics—like how genes interact and influence phenotypes? Our latest @NatureGenet paper explores this challenge, along with approaches to generalizability, interpretability, and modeling cell dynamics.
1
11
19
@hana_aliee
Hana Aliee
5 months
I'm honoured to join @CRUK_CI and @Cambridge_Uni as a Junior Group Leader of AI for Cancer. My group will focus on reasoning, multimodality, hypothesis-making, and more to decode disease and health. A few positions are opened — consider applying to outsmart cancer together!
@CRUK_CI
CRUK Cambridge Institute
5 months
We are delighted to welcome @hana_aliee to the Institute. She joins as a Junior Group Leader and will lead her team in developing AI models to understand the molecular mechanisms driving health and disease. Find out more: https://t.co/FpuvYXMQr9
4
11
42