labs_mann Profile Banner
Matthias Mann Lab Profile
Matthias Mann Lab

@labs_mann

Followers
14K
Following
727
Media
217
Statuses
673

The Mann Lab is a pioneer in mass spectrometry-based proteomics. Tweets represent personal views from lab members and Matthias Mann @MPI_Biochem and @UCPH_CPR.

Munich and Copenhagen
Joined December 2018
Don't wanna be here? Send us removal request.
@labs_mann
Matthias Mann Lab
5 months
Thank you Matthias @labs_mann for your visionary leadership and for creating a scientific family that continues to push boundaries. Congratulations from all members and looking forward to the future! #MS #Proteomics #20Years
@MPI_Biochem
Max Planck Institute of Biochemistry (MPIB)
5 months
🎉Congratulations to Matthias Mann on 20 years leading Proteomics & Signal Transduction at MPI of Biochemistry! Two decades of groundbreaking mass spectrometry research and training excellent future scientists. #MS #Proteomics #Science @labs_mann
1
7
77
@MPI_Biochem
Max Planck Institute of Biochemistry (MPIB)
21 days
We are excited to share that Matthias Mann, Jürgen Cox and Ralf Jungmann from the Max Planck Institute of Biochemistry are among the Highly Cited Researchers of 2025. Congratulations! 👏 Read more: https://t.co/MMAFvBF6iv
1
2
3
@chainlink
Chainlink
9 days
Every financial market speaks a different language. But Chainlink understands them all.
0
3
8
@MPI_Biochem
Max Planck Institute of Biochemistry (MPIB)
15 days
We congratulate @GeorgWa from the @labs_mann on his sucessful #PhD defense!
0
1
7
@labs_mann
Matthias Mann Lab
18 days
Honored to be included in this reflection on 20 excellent years of @MolSystBiol! From our first phosphotyrosine interactome in 2005 to proteome-wide networks - scale has grown exponentially. MS proteomics + AI is transforming systems-level understanding. https://t.co/uQPRNmTA4H
0
1
19
@labs_mann
Matthias Mann Lab
26 days
Elegant chemistry and cryo-EM explain the selective Lys8 ubiquitylation. A clear example of how metabolite sensing and the ubiquitin system intersect.
0
1
0
@VISITFLORIDA
VISIT FLORIDA
1 month
It’s giving minimum effort, maximum vacation vibes.
0
15
140
@labs_mann
Matthias Mann Lab
26 days
Great to see Brenda Schulman’s team post their new bioRxiv paper. MS-based proteomics helped uncover a beautifully simple mechanism: cysteine levels tune metabolism by flipping the inverse stability of LRRC58 and its substrate CDO1. https://t.co/crIxwE0Znz
1
2
6
@labs_mann
Matthias Mann Lab
30 days
Fantastic time at #HUPO2025 in Toronto! Congratulations to our talented Early Career researchers! Proud winners: @OellerMarc 🥇 1st Place Poster, @KathrinKorff 🥈 Runner-up Poster, and @CarolineWeiss30 🎤 3-Minute Thesis award! The future of #proteomics research is bright!
1
0
29
@labs_mann
Matthias Mann Lab
1 month
If you are at HUPO 2025, catch up with our team @labs_mann to hear about our exciting work in single-cell proteomics, immunopeptidomics, spatial proteomics, and the latest advances in mass spectrometry technology!
0
0
23
@labs_mann
Matthias Mann Lab
1 month
In @NatureComms: MS-based proteomics + machine learning to diagnose Lyme neuroborreliosis with 92% accuracy (CSF) and 80% (blood) - paving the way for earlier, less invasive testing. https://t.co/3T9YsJjKfv
Tweet card summary image
nature.com
Nature Communications - Researchers incorporate mass spectrometry-based proteomics and machine learning to assess the potential of a less invasive diagnostic approach for Lyme neuroborreliosis, a...
0
6
56
@labs_mann
Matthias Mann Lab
1 month
Awesome talk by @EricTopol at the Bavarian Academy of Sciences and Humanities (BAdW). A positive and hopeful take on #AI in medicine. Thanks for highlighting #DVP, too 😊
0
1
14
@labs_mann
Matthias Mann Lab
2 months
AlphaDIA is open-source and free for academic and commercial users. We are currently preparing version 2.0 - stay tuned! #AlphaDIA #Bioinformatics #DeepLearning #MassSpectrometry
0
0
5
@labs_mann
Matthias Mann Lab
2 months
Excited to share AlphaDIA's publication in Nature Biotechnology! Our open-source DIA framework brings deep learning directly to raw MS data with feature-free processing, transfer learning for any PTM, and performance matching top tools. https://t.co/keoFdUc1lG
Tweet card summary image
nature.com
Nature Biotechnology - An open-source platform for data-independent acquisition proteomics adapts predicted libraries to experimental settings.
1
12
63
@labs_mann
Matthias Mann Lab
2 months
How much hands-on lab expertise gets lost? We developed a multimodal AI agent that turns videos into protocols and detects procedural errors. Making science accessible. Great collaboration with #Google. Preprint: https://t.co/JVSWSLEQDR Lead author @patiskowronek explains👇
Tweet card summary image
biorxiv.org
We present a multimodal AI laboratory agent that captures and shares tacit experimental practice by linking written instructions with hands-on laboratory work through the analysis of video, speech,...
@patiskowronek
Patricia Skowronek
2 months
In labs, hands-on expertise is often lost because it's not written down. We leverage multimodal AI agents to capture & share it by analyzing video and speech to generate protocols, detect errors, and guide researchers. #AI #TeamMassSpec 📄 Preprint: https://t.co/Nt24iRvSm7 1/🧵
2
7
60
@labs_mann
Matthias Mann Lab
2 months
Congratulations Ericka and all the best for the future!
@MPI_Biochem
Max Planck Institute of Biochemistry (MPIB)
3 months
Let's finish the week with wholehearted Congratulations to Ericka Mae Corazon Itang on her #PhD! 🎉 @labs_mann
0
0
15
@labs_mann
Matthias Mann Lab
3 months
@fabian_theis @hornung_lab @ale__palmaa @can_alioguz @VaryaVarlamova7 @LukasHeumos @GeorgWa 16/ If this interests you: 🔁 Retweet the first post: https://t.co/SWyR6dzMoZ ⭐️ Give our github repo a star https://t.co/nNVCeU1fln ❓ tell us what you are going to do with #scPortrait
Tweet card summary image
github.com
scPortrait is a scalable toolkit to generate single-cell representations from raw microscopy images - MannLabs/scPortrait
@labs_mann
Matthias Mann Lab
3 months
1/ Tomorrow’s large scale cross-modality models will further unlock biology, but they need standardized inputs. With @SophiaMaedler, and @Niklas_a_s, we built #scPortrait an @scverse package to turn microscopy images into single-cell image datasets for multimodal modeling
0
0
5
@labs_mann
Matthias Mann Lab
3 months
15/ This work was a fantastic collaboration between @Labs_Mann and @fabian_theis with support from @hornung_lab A big shoutout to all of our co-authors: @ale__palmaa, Altana Namsaraeva, @can_alioguz, @VaryaVarlamova7, @LukasHeumos, Mahima Arunkumar, @GeorgWa
1
0
3
@labs_mann
Matthias Mann Lab
3 months
14/ Bottom line: scPortrait turns microscopy images into a first-class modality for machine learning and multimodal foundation models, alongside RNA and proteomics 🔬💻 🔗 GitHub: https://t.co/nNVCeU1fln 🔗 Preprint:
Tweet card summary image
biorxiv.org
Machine learning increasingly uncovers rules of biology directly from data, enabled by large, standardized datasets. Microscopy images provide rich information on cellular architecture and are...
1
0
1
@labs_mann
Matthias Mann Lab
3 months
13/ Our extensive documentation and tutorials make scPortrait easy to use and accessible. And as part of @scverse it’s compatible with existing tools like scanpy, squidpy, bento-tools or Moscot 🚀🐍 📃 https://t.co/cfFHpRv81R #OpenSourceTools #Tutorial #CodeDocumentation
1
0
2
@labs_mann
Matthias Mann Lab
3 months
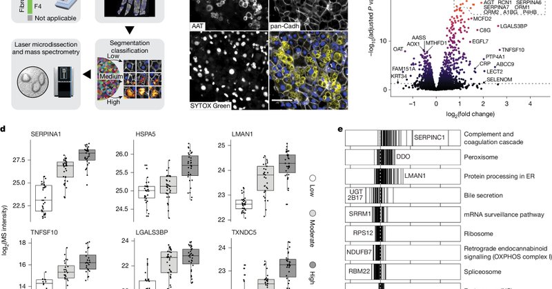
12/ scPortrait already scales: 1️⃣ 120M+ single-cell images from image-based genetic screens 2️⃣ applied on patient-derived datasets to perform AI-driven morphology analysis Refs: 1️⃣ BioRxiv2023 ➡️ https://t.co/Eu1iidXOtv 2️⃣ Nature 2025➡️
Tweet card summary image
nature.com
Nature - High-resolution spatial proteomics were used to map molecular events during hepatocyte stress in pseudotime across all fibrosis stages, recapitulating known disease progression markers and...
1
0
1
@labs_mann
Matthias Mann Lab
3 months
11/ We also ship a benchmark dataset of Golgi morphologies and use it to compare image featurization tools: #ConvNeXt, #SubCell, #CellProfiler
1
0
1
@ChicagoSteakCo
Chicago Steak Company
17 days
Stuck on holiday gifts? Skip the stress. USDA Prime steaks delivered to their door = instant win. Get 8 FREE steak burgers + free shipping ($145 value) with your order. Watch →
3
11
82