Rouven Hoefflin
@RouvenHoefflin
Followers
118
Following
62
Media
1
Statuses
69
Group Leader at Medical Center Freiburg | Clinician Scientist | Lausbø | Previously @TiroshLab #ComputationalOncology #SpatialOmics #ImmuneEscape #Invasion
University Clinic Freiburg
Joined May 2010
Honored to see our work highlighted
Out today! What were some of the most inspiring cancer papers of 2024? @CD_AACR asked me, Katherine Aird, Aadel Chaudhuri, Jennifer Guerriero, Shiri Gur-Cohen, Benjamin Izar, Brittany Jenkins, Delphine Merino, Alejo Rodriguez-Fraticelli & Shensi Shen https://t.co/IULTWVE4uo
0
0
6
Truly amazing tool that we use every day for cell type annotation in multiplex image data
Nimbus predicts the likelihood of marker positivity from multiplexed image data in single cells. https://t.co/hkJtpQRSbQ
0
0
2
Very cool!
Confocal microscopy enables high-resolution, highly multiplexed 3D cyclic immunofluorescence in thick tissue sections. https://t.co/SpYKyrthrf
0
0
0
Confocal microscopy enables high-resolution, highly multiplexed 3D cyclic immunofluorescence in thick tissue sections. https://t.co/SpYKyrthrf
nature.com
Nature Methods - Confocal microscopy enables high-resolution, high-plex 3D cyclic immunofluorescence of 30- to 50-µm-thick tissue sections. The approach allows for rich phenotypic assessments...
2
35
132
What an important and easy to use tool! Congrats Flo and Team!
🚨 New preprint! Generative modeling comes to cytometry. Meet CytoVI — a deep generative model from the @YosefLab & @IdoAmitLab for antibody-based single-cell technologies (flow, mass cytometry, CITE-seq). https://t.co/Yo0uP140V7 🧵👇
1
1
6
Huge congratulations, Alissa—so well deserved! Highly recommend this lab to anyone interested in spatial multiomics to decipher design principles in cancer!
I'm thrilled to share that I'll be starting my lab ( https://t.co/h1qdyhRdgN) at the Lunenfeld-Tanenbaum Research Institute @SinaiHealth and joining @MoGen_Grad at the University of Toronto as an assistant professor this fall. 1/
1
0
4
🧬 We are hiring a PhD student for our Computational Oncology lab at @Uniklinik_Fr. You will use cutting-edge spatial technologies to decipher the cancer ecosystem in space and time. Please apply through: https://t.co/sKEBtLwYLO
0
6
18
Very excited to share our preprint on #AI directed Deep Visual Proteomics (DVP) on #PancreaticCancer precursor lesions (PanINs), in collaboration with @OmicVision @MundAndreas Thousands of proteins from as few as ~100 precisely microdissected cells in archival samples!
9
44
185
The Curated Cancer Cell Atlas provides a comprehensive characterization of tumors at single-cell resolution https://t.co/BAXXt6MRWK
nature.com
Nature Cancer - Tyler et al. introduce a curated collection of 124 multicancer, single-cell RNA-sequencing datasets with 2,836 samples and present recurrent cancer cell expression metaprograms,...
2
41
166
How does tumour heterogeneity arise? How can we predict cancer cell plasticity? In 2 studies, we trace #glioblastoma heterogeneity to a spatial cancer cell trajectory w. atlassing https://t.co/OY9T4rHYrj & predict plasticity w. snRNA/ATAC+deep learning https://t.co/AwlOHu3cq6 🧵
6
68
251
🧠 Excited to share my main PhD project! We mapped the regulatory rules governing Glioblastoma plasticity using single-cell multi-omics and deep learning. This work is part of a two-paper series with @bayraktar_lab , @OliverStegle and @MoritzMall groups. Preprint at end🧵👇
8
64
308
Very important work!
🚨Preprint Alert!🚨 Cell classification is one of the most difficult tasks in analyzing spatial data. We present CellTune - a powerful toolkit for accelerating biological discovery in spatial proteomics. 📄 https://t.co/tsYZctqSzT 👇🧵1/7
0
0
2
Congratulations to Michael Tyler and the whole @TiroshLab for this important pan-cancer single-cell resource:
nature.com
Nature Cancer - Tyler et al. introduce a curated collection of 124 multicancer, single-cell RNA-sequencing datasets with 2,836 samples and present recurrent cancer cell expression metaprograms,...
1
0
7
wow!
In a medical milestone, a customized base editor was developed, characterized in human and mouse cells, tested in mice, studied for safety in non-human primates, cleared by @US_FDA for clinical trial use, manufactured as a complex with an LNP, and dosed into a baby with a severe,
0
0
1
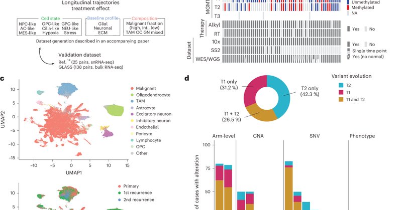
1/ Truly excited to share our new study that I had to privilege to co-lead during my PhD alongside great friends and collaborators @M_Nomura, Kevin C. Johnson and Luciano Garofano, which was published @NatureGenet! https://t.co/vFNeqB6eqm
nature.com
Nature Genetics - Comparison of paired primary and recurrent glioblastomas at the single-cell transcriptomic level describes molecular and cellular trajectories associated with tumor recurrence,...
3
28
105
1/ Thrilled to share our TWO back-to-back papers published in Nature Genetics today! https://t.co/n9nxmr9dcM ,
nature.com
Nature Genetics - Comparison of paired primary and recurrent glioblastomas at the single-cell transcriptomic level describes molecular and cellular trajectories associated with tumor recurrence,...
15
42
146
Check out our new method of spatial transcriptomics with computational reconstruction on @NatureBiotech. Make spatial transcriptomics easier and more accessible. https://t.co/pPMC4V6ve3
2
22
76
Super excited to finally see this published! Our new method to use combinatorial staining and deep learning to push the multiplexing boundaries of spatial proteomics!
High-dimensional imaging using combinatorial channel multiplexing and deep learning https://t.co/balOMNQew0
15
38
172
New review about the clinical applications of scRNA-seq. Was a fun effort of the entire Tirosh Lab! https://t.co/hnIsUX6O7l
0
1
5
The archetype of the scientist who sacrifices everything might’ve been romantic 50 years ago when there weren’t alternative high paying jobs. If we won’t make science FUN, reduce bureaucracy, and make it easier to secure funding and publish, few will stay in academia.
Friends! The science that we love is under threat. World-wide there're forces seeking to make it corporate-like, focused on deliverables or even the enemy of society. Take a stand celebrate science & music! #theconferencetoendallconferences Register now: https://t.co/jQR4ida26u
7
50
321
Happy to share our new preprint: A spatial transcriptomics atlas of live donors reveals unique zonation patterns in the healthy human liver: https://t.co/r3YPO8YnaI
7
36
136