NatureJapan Profile Banner
Nature Japan Profile
Nature Japan

@NatureJapan

Followers
91K
Following
2K
Media
3K
Statuses
27K

ネイチャー・ポートフォリオは、アジア・パシフィック地域の科学者に、印刷版とオンライン版で科学的、医学的にインパクトのある情報を提供している出版社として知られています。

Tokyo
Joined August 2009
Don't wanna be here? Send us removal request.
@NatureJapan
Nature Japan
10 hours
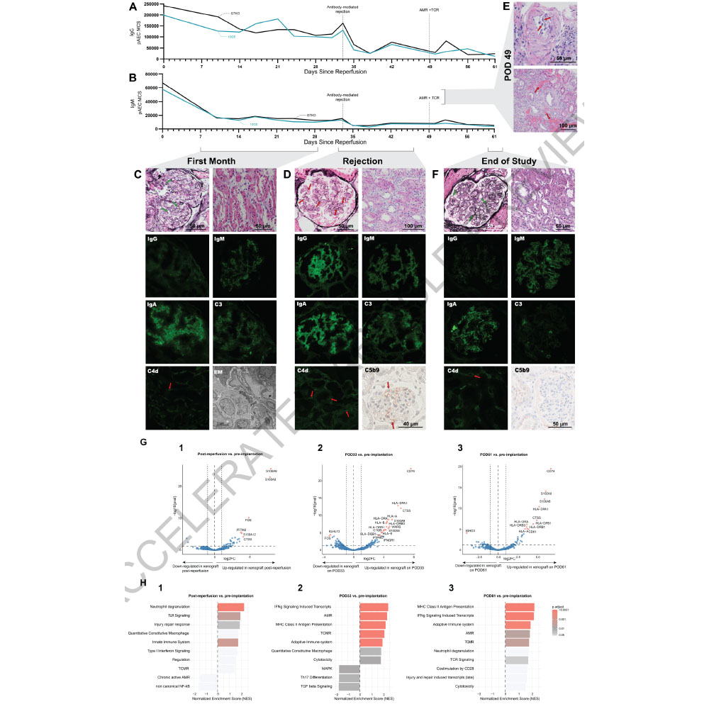
【注目のハイライト】医学:豚からヒトへの腎臓移植の長期経過観察 https://t.co/SKuPgnz4wE Robert Montgomeryらの@Nature #論文 Physiology and immunology of pig-to-human decedent kidney xenotransplant https://t.co/Kqeq5b0E4x 論文閲覧用リンク: https://t.co/QE5GIfTxfe @nyulangone
nature.com
Nature - Physiology and immunology of pig-to-human decedent kidney xenotransplant
@NaturePortfolio
Nature Portfolio
11 days
Two papers in Nature present an analysis of the immune response to a pig-to-human kidney transplant in a brain-dead patient over a period of two months. https://t.co/RpKJqxMb7V https://t.co/Qz8laXurBO
0
0
1
@NatureJapan
Nature Japan
12 hours
石堂 美和子、小松 雅明 氏らの@NatureSMB Comment 日本オートファジーコンソーシアム The Japan autophagy consortium https://t.co/JwfKsJLbtg 閲覧用: https://t.co/ydJummF05a @juntendo1838
Tweet card summary image
nature.com
Nature Structural & Molecular Biology - The Japan Autophagy Consortium (JAPC) was established to support collaborative autophagy research and advance public understanding. By bridging basic...
@NatureSMB
NatureStructMolBiol
24 days
New online! The Japan autophagy consortium https://t.co/xxrHAPestz
0
0
0
@NatureJapan
Nature Japan
14 hours
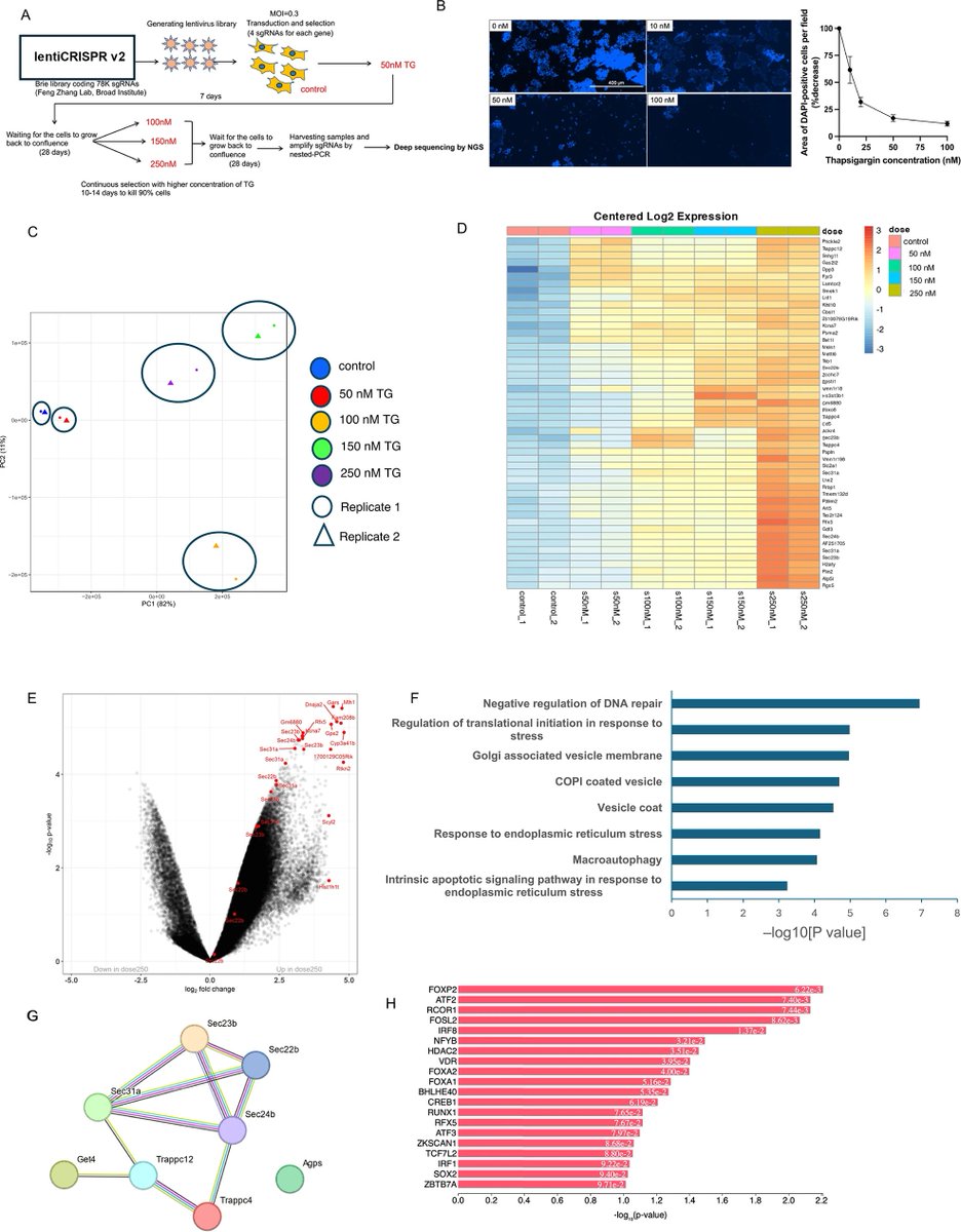
ゲノムワイドCRISPRスクリーニングによるα細胞生存の主要な調節因子の特定に関する渋江 公尊、Rohit N. Kulkarni氏らの@NatureComms #OA #論文 Genome-wide CRISPR Screen Identifies Sec31A as a Key Regulator of Alpha Cell Survival https://t.co/Z76uL9t33b #オープンアクセス @harvardmed
@nikkeikansai
日経関西
21 days
血糖の調節に関わる細胞を保護、大阪・北野病院が仕組み解明(無料記事) https://t.co/VKlNcLBdju 医学研究所北野病院(大阪市)などのチームは、血糖値の調節に関わる細胞を守る仕組みを解明しました。糖尿病治療において血糖値が低くなりすぎるのを防ぐ手段につながる可能性があります。
0
0
2
@NatureJapan
Nature Japan
16 hours
【注目のハイライト】神経科学:時間の経過とともに発達する脳の変化を解明する https://t.co/w6OjJWYZYo BICANの@Nature Collection BICAN: A cell census of the developing human brain https://t.co/Ae2X61Xy0l
@Nature
nature
20 days
Scientists have created the most detailed maps yet of how our brains differentiate from stem cells during embryonic development and early life https://t.co/h81hvjdu9h
0
0
0
@NatureJapan
Nature Japan
18 hours
サルコペニアから筋肉の健康への焦点の転換に関する荒井 秀典 氏らの@NatureAging #論文 A focus shift from sarcopenia to muscle health in the Asian Working Group for Sarcopenia 2025 Consensus Update https://t.co/TN8zkQrxMw 論文閲覧用: https://t.co/1NhMPGteva @NCGG_PR
@iryou_yomi
読売新聞医療部
22 days
加齢による筋力低下の「サルコペニア」、50~64歳も対象に…早期から「筋肉の健康」に着目 : 読売新聞オンライン
0
4
11
@NatureJapan
Nature Japan
20 hours
岸本 泰士郎 氏らの@CommsMedicine #OA #論文 #電気けいれん療法 #ECT で海馬が変化、その構造変化と認知機能低下の関連を解明 Effects of electroconvulsive therapy on hippocampal longitudinal axis and its association with cognitive side effects https://t.co/EAQTzBsoE7 #オープンアクセス
@CommsMedicine
Communications Medicine
24 days
🚨 NEW RESEARCH! ⚕️ 🩺 Ousdal et al. find that the increase in hippocampus size from #ECT is linked to cognitive side effects. https://t.co/BbDU1y2vvd #ElectroconvulsiveTherapy
0
1
4
@NatureJapan
Nature Japan
22 hours
玉田 嘉紀 氏らの@SciReports #OA #論文 インフルエンザにかかりやすさの因果関係をネットワーク解析で解明 Network analysis reveals causal relationships among individual background risk factors leading to influenza susceptibility https://t.co/Qk9Be4FzPh #オープンアクセス @hirosaki_univ
@toonippo
東奥日報(青森)
7 days
インフルかかりやすいのは…弘大傾向調査 https://t.co/h0OhtqNQoO #東奥日報
0
3
5
@NatureJapan
Nature Japan
1 day
【注目のハイライト】気候変動:ムンバイにおける異常降雨に関連した不均衡な死亡率 https://t.co/zZFwh7CxrO Tom Bearparkらの@Nature #論文 Mortality impacts of rainfall and sea-level rise in a developing megacity https://t.co/D7Qw4TH5mN 閲覧用リンク: https://t.co/ilkrRiCDHr @princeton
Tweet card summary image
nature.com
Nature - High-resolution rainfall, tide and mortaility data are used to quantify the impact of rainfall and flooding on urban health in Mumbai, India, revealing an order-of-magnitude discrepency...
@NaturePortfolio
Nature Portfolio
12 days
Excess rainfall and flooding in the coastal megacity of Mumbai, India, could be responsible for approximately 8% of the city’s total deaths during monsoon season, according to a paper in Nature. https://t.co/Rqi1fX6zwv
0
0
2
@NatureJapan
Nature Japan
1 day
ハエトリソウの触覚における高感度機械受容器に関する豊田 正嗣 教授らの@NatureComms #OA #論文 MSL10 is a high-sensitivity mechanosensor in the tactile sense of the Venus flytrap https://t.co/2Grsk8qxlu #オープンアクセス @Saitama_Univ_PR @hzau_china @NIBB_Public @SokendaiU
@sciportalJST
サイエンスポータル&サイエンスティーム
22 days
食虫植物ハエトリソウでは、「感覚毛」の根元にあるタンパク質が触覚センサーとして働くことを埼玉大学などが示しました。接触刺激を感知する仕組みの一部が細胞レベルで明らかになりました。 https://t.co/WtopvprzUm
0
4
18
@NatureJapan
Nature Japan
2 days
【注目のハイライト】人工知能:より公平な人間画像データセットを目指して https://t.co/oLdoZ0zZSN Alice Xiangらの@Nature #OA #論文 Fair human-centric image dataset for ethical AI benchmarking https://t.co/GKVeTNbgGS #オープンアクセス @SonyAI_global
@Nature
nature
22 days
A high-quality image data set shows that tech companies can obtain informed consent and avoid data bias without breaking the bank https://t.co/CDpH0LRNgz
0
1
1
@NatureJapan
Nature Japan
2 days
難治性がんに対するナノリアクター媒介の飢餓療法に関する片岡 一則 氏らの@natBME #論文 Steric stabilization-independent stealth cloak enables nanoreactors-mediated starvation therapy against refractory cancer https://t.co/4oH1IQ25PP 論文閲覧用: https://t.co/I3kUjHv1tb @kawasaki_iip
@kyodo_official
共同通信公式
22 days
「ナノマシン」体内に長期維持 - 透明マント、がん治療期待 https://t.co/GuLofBmWdC
0
8
20
@NatureJapan
Nature Japan
2 days
竹内 一郎、Liangbing Hu 氏らの@NatureSynthesis #論文 超高温・大気圧における電気化蒸着法によるナノ材料合成 Electrified vapour deposition at ultrahigh temperature and atmospheric pressure for nanomaterials synthesis https://t.co/YnlQgqvncR https://t.co/iEzvePUZht @umdglobalcampus
@NatureSynthesis
Nature Synthesis
22 days
Now online: Article by Yiguang Ju, Liangbing Hu & co-workers Electrified vapour deposition at ultrahigh temperature and atmospheric pressure for nanomaterials synthesis https://t.co/V82jngUGaH ($)
0
0
4
@SpringerJapan
Springer Japan
6 days
プライマリ・ケア医の有意義な仕事経験に関する質的研究 山本由布氏らの@BMC_series Primary Care #OA #論文 Meaningful work experiences of certified primary care physicians in Japan: a qualitative study https://t.co/zN7hRqCeeN #オープンアクセス @UNIV_TSUKUBA_JP https://t.co/TgtS1xNSsh
Tweet card summary image
univ-journal.jp
 筑波大学と慶應義塾大学の研究グループは、日本の「総合診療医」(プライマリ・ケア専門医)へのインタビュー調査により、専門医として仕事に「意味」を感じる経験を6項
0
2
2
@NatureJapan
Nature Japan
2 days
【注目のハイライト】人工知能:数学競技でメダル級のAIシステム https://t.co/gAvTjIBaCX @googledeepmind@Nature #論文 Olympiad-level formal mathematical reasoning with reinforcement learning https://t.co/duKDbQv7OT 論文閲覧用リンク: https://t.co/g6prqyekyH
nature.com
Nature - Olympiad-level formal mathematical reasoning with reinforcement learning
@NaturePortfolio
Nature Portfolio
14 days
A paper in Nature describes an AI system that can prove complex mathematical theories. The system, Google DeepMind’s AlphaProof, has achieved a silver medal-worthy performance at the 2024 International Mathematics Olympiad. https://t.co/fPk9MBJxUU
0
1
3
@NatureJapan
Nature Japan
2 days
伊藤 滉真、荻原 直道 氏らの@SciReports #OA #論文 アフリカの #ゴリラ のナックルウォーキングはチンパンジーと異なる?力学解析で進化の謎に迫る Gorilla knuckle-walking mechanics suggest independent evolution in African great apes https://t.co/8o4jKuowr1 #オープンアクセス @UTokyo_News
Tweet card summary image
nature.com
Scientific Reports - Gorilla knuckle-walking mechanics suggest independent evolution in African great apes
@SciReports
Scientific Reports
20 days
Gorilla knuckle-walking mechanics suggest independent evolution in African great apes https://t.co/i5lIwfR85o
0
1
5
@NatureJapan
Nature Japan
3 days
ブラックボックス最適化と量子アニーリングを用いた誤ラベル学習データのフィルタリングに関する 大塚 誠 氏らの@SciReports #OA #論文 Filtering out mislabeled training instances using black-box optimization and quantum annealing https://t.co/cCet3dEqU7 #オープンアクセス @tohoku_univ
@mn_tech_mynavi
【公式】TECH+(テクノロジー)
24 days
東北大、AIのラベルノイズ問題を量子アニーリングで効率的に除去
0
1
4
@NatureHumBehav
Nature Human Behaviour
7 days
Our new Focus issue "Rethinking Waste" has just gone live! We’re thrilled to present a human-centred look at sustainable waste management. [1/14] https://t.co/6oWRfmm3Ox
1
10
22
@NatureJapan
Nature Japan
3 days
古川 浩康 氏らの@Nature #OA #論文 学習・記憶に関わるNMDA受容体、イオンチャンネルのコンダクタンス制御を構造解析で明らかに Mechanism of conductance control and neurosteroid binding in NMDA receptors https://t.co/EWUp1JQmGm 論文: https://t.co/uMMBkslW2i #オープンアクセス @cshl
@Nature
nature
25 days
Nature research paper: Mechanism of conductance control and neurosteroid binding in NMDA receptors https://t.co/CKelhXFZgw
0
2
4
@NatureJapan
Nature Japan
3 days
Chuan Xia、Xiang Gaoらの@NatureCatalysis #論文 Efficient and scalable upcycling of oceanic carbon sources into bioplastic monomers https://t.co/2BVfwlOF5I https://t.co/ikXGfgtqi0 [注目HL]材料:海洋から回収した炭素を生分解性プラスチックに変換 https://t.co/0ffyq17Ie2 @CAS__Science
@NikkeiScience
日経サイエンス
23 days
【中国最前線サイエンスポータル・チャイナから】 ・圧縮空気でエネルギー貯蔵 中国の新型発電所が送電に成功 ・海水から生分解性プラスチック、論文発表 ・中国、北極の海氷域で初の有人深海潜水調査を完了 - 日本経済新聞
0
8
11