LucyFStead Profile Banner
Lucy Stead Profile
Lucy Stead

@LucyFStead

Followers
800
Following
1K
Media
73
Statuses
434

I use genomics to try and understand brain cancer - and how we can better treat it. She/her

University of Leeds
Joined January 2016
Don't wanna be here? Send us removal request.
@LucyFStead
Lucy Stead
2 years
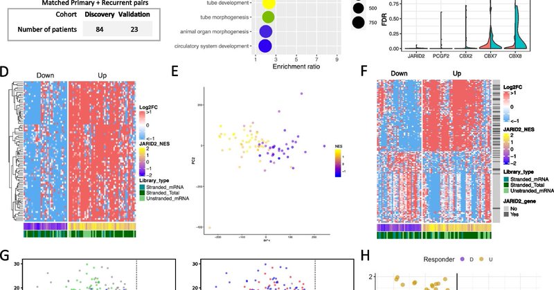
Please see our overview of our most recently published research below - and the link to the actual paper:
Tweet card summary image
link.springer.com
Genome Biology - Glioblastoma (GBM) brain tumors lacking IDH1 mutations (IDHwt) have the worst prognosis of all brain neoplasms. Patients receive surgery and chemoradiotherapy but tumors almost...
@GliomaGenomics
Glioma Genomics Research Group
2 years
We are thrilled to have published our recent findings regarding the way that GBM tumours adapt to, and survive, treatment in @GenomeBiology. This brief thread highlights what we found: 1/8
0
7
23
@LucyFStead
Lucy Stead
10 months
I am moving my account to Blue Sky. I hope to see you all there
0
0
0
@LucyFStead
Lucy Stead
1 year
Wonderful to hear from Fiona James from @Lorgerlab talking about fascinating work dissecting immune responses to brain mets #CRUKBrain24 @LeedsCancerRes @LIMRLeeds @LeedsMedHealth
0
0
4
@LucyFStead
Lucy Stead
1 year
What an honour to have @abhinavjain_phd from @MDAndersonNews come & tell us all about his pioneering epigenomics research. Thanks 4 a great talk, & joining some of the @GliomaGenomics 4 lunch afterwards. Excited to see what our collaborative efforts in GBM profiling will reveal!
@abhinavjain_phd
Abhinav Jain, Ph.D.
1 year
I had a great pleasure to visit ⁦@UniversityLeeds⁩ to present our work on #lncRNA #p53 #epigenomics. Thank you ⁦@LucyFStead⁩ for the kind invitation & arranging my visit. Also, honored to catch up with Prof. John Ladbury and interacting with the wonderful trainees!!
0
0
6
@LucyFStead
Lucy Stead
2 years
Pledges to increase brain tumour research funding in the UK have not improved outcomes, as was hoped. Our position paper opines why "Adult brain tumour research in 2024: Status, challenges and recommendations" https://t.co/7OPNfSHRjk @KarinPurshouse @allyrooney @jenkinsonmd
0
4
12
@LucyFStead
Lucy Stead
2 years
📢Calling all paediatric brain tumour researchers 📢 Grants of up to £20k are available to fund projects over a 12-month duration 🧪🧬🧑‍🔬👩‍🔬🧠
@OscarsCharity
OSCAR's PBTC
2 years
Clinical trustee @LeedsNeuro recently launched our Research Call at the British Paediatric Neuro-oncology Group conference in Leeds Head to https://t.co/2IUMtpatgy to learn more as we look for innovative project ideas that help children at any point along the paediatric pathway
0
0
1
@LucyFStead
Lucy Stead
2 years
Well done, Morgan, we're super proud of you 🥳
@GliomaGenomics
Glioma Genomics Research Group
2 years
Our own Morgan Thomas, part of @LeedsMedAI_CDT, won Best Poster at the Northern Bioinformatic User Group meeting last week, showcasing his fantastic PhD research using machine learning to assess brain tumour purity – so necessary 4 downstream analyses @LIMRleeds @LeedsCancerRes
0
1
15
@LucyFStead
Lucy Stead
2 years
🎉EXCITING OPPORTUNITY to do a PhD 🎓in single cell brain cancer bioinformatics 🧠🧬👨‍💻! Co-supervised by @rachelq_ncl. Project details are here: https://t.co/pDfKVcPP4y & scheme info & how to apply: https://t.co/L9az3wyni5 Deadline to apply is 17th Dec 👀
1
7
18
@LucyFStead
Lucy Stead
2 years
Heading home after 2 amazing days of cancer science & sightseeing in beautiful Leuven; full of ideas & inspiration for tackling therapy driven plasticity in GBM. Highlight talks for me were @KarunaGaneshLab @LeilaAkkari1 @ItaiYanai & Dana Pe'er #THPT23 @VIBConferences
@VIBTrainConf
VIB Training & Conferences
2 years
🏁And that's the end for #THPT23. We want to thank all the attendees, speakers, & sponsors for making this an unforgettable 2nd edition. We hope you enjoyed yourself, have a safe trip home, and look forward to seeing you at a future VIB Conference! 👋#VIBConf
1
0
23
@LucyFStead
Lucy Stead
2 years
Wonderful to see the @LeedsNeuroRTB manager, Steven Pollock, at the @UniversityLeeds Technican Expo event yesterday, explaining about what goes into collecting and processing brain tissue to facilitate cutting edge research @UoL_technicians @MedicineDean @LIMRLeeds
0
3
16
@LeedsNeuroRTB
Leeds Neuropathology Research Tissue Bank
2 years
It's been a record breaking quarter for applications to our tissue bank funded by @OscarsCharity and @YorkshireBTC . Check our our latest Research Roundup, highlighting just a few of the studies and success stories 👇
0
2
2
@LucyFStead
Lucy Stead
2 years
Please note that my HR team have now changed the link to the post to
0
0
1
@LucyFStead
Lucy Stead
2 years
HIRING! We need an experienced computational biologist 💻🧑‍🔬to join us & work on cutting-edge brain cancer datasets🧠🧬The post is funded until Sept '24 but with v.high chance of extension until July '25 & then 3 year renewal! Apply here: https://t.co/VWRUeVTgke before 26th Sept!
1
18
23
@shitscaredmum
shitscaredmum
2 years
You might be sick of seeing us this wk but there’s a great film on @BBCBreakfast this morning at 7:30 & 9. It talks about research, brainbanks & the future of treatment for #GBM@ourbrainbank⁩ ⁦@BNOSofficial@LucyFStead⁩ ⁦@RogerJ_01 https://t.co/lXHfUS0jj0
Tweet card summary image
bbc.co.uk
The latest news, sport, business and weather from the BBC's Breakfast team.
30
28
478
@LucyFStead
Lucy Stead
2 years
It was a real honour to watch @Rhiannon_Barrow graduate yesterday. It wasn't always easy (trying to cure brain cancer is tough, & through COVID to boot!) but she worked hard & showed great problem-solving ability & resilience. A PhD well earned. Congratulations Dr Barrow 👏 🙌👩‍🎓
1
1
34
@GliomaGenomics
Glioma Genomics Research Group
2 years
Congratulations to our own Yousef Alghamdi for achieving a Top Scoring abstract at #BNOS2023 and giving a great oral presentation. GBM profiling thanks to #GLASS and @LeedsNeuroRTB @OscarsCharity @YorkshireBTC
0
3
25
@LucyFStead
Lucy Stead
2 years
A real pleasure to open the recurrent GBM session at #BNOS2023, and talk about recent findings from GBM research giants @roelverhaak @MarioSuva @TiroshLab @landau_lab @diazlaboratory & owork in @GliomaGenomics ( https://t.co/WpXSeFAxpc) We can learn so much from patient tissue!
2
7
51
@GliomaGenomics
Glioma Genomics Research Group
2 years
Morgan Thomas is explaining his work on developing machine learning approaches to stratify GBM patients for more effective treatments at #BNOS2023
0
3
10
@GliomaGenomics
Glioma Genomics Research Group
2 years
We took cytoplasm from a GBM cell to get its transcriptional profile WITHOUT KILLING THE CELL so we could do the same again, for the same cell, at a later time point. 🤯This blows my mind & is so needed to research glioma cell plasticity! @BrainTumourOrg @UKRI_News @SENTINEL_ITN
@paoloactis
Paolo Actis
2 years
Single cell RNA-seq has changed our understanding of cellular heterogeneity but it only provides a snapshot at a fixed time point of the cell transcriptome... not any more !
0
5
12
@LucyFStead
Lucy Stead
2 years
HIRING! I am looking for a computational biologist to come and help cure brain cancer and progress this work: https://t.co/Bp0NWobNYN Apply by 7th July here: https://t.co/SABfCfo8uH The role is highly likely to be extended beyond Sept '24 @northernbug @GliomaGenomics @leedsomics
Tweet card summary image
jobs.leeds.ac.uk
0
8
12