LilianeEleid Profile Banner
Liliane Eleid, PhD Profile
Liliane Eleid, PhD

@LilianeEleid

Followers
141
Following
2K
Media
7
Statuses
557

Postdoctoral Research Assistant @ William Harvey Institute London Biomedical Research- Membrane Proteins

Kent, England
Joined November 2017
Don't wanna be here? Send us removal request.
@HeightOptimized
🎭
21 days
Lactoferrin stimulates osteoblast activity, prevents osteoblast death, inhibits osteoclast formation, and injections of lactoferrin in mice increase bone growth 4x. The two arrowheads indicate the amount of new bone formed over 13 days of treatment.
8
56
509
@TrendsCellBio
Trends Cell Biology
26 days
Membrane curvature at the ER–PM contact sites https://t.co/I2kxv3Ul6U
0
12
36
@aipulserx
DailyHealthcareAI
25 days
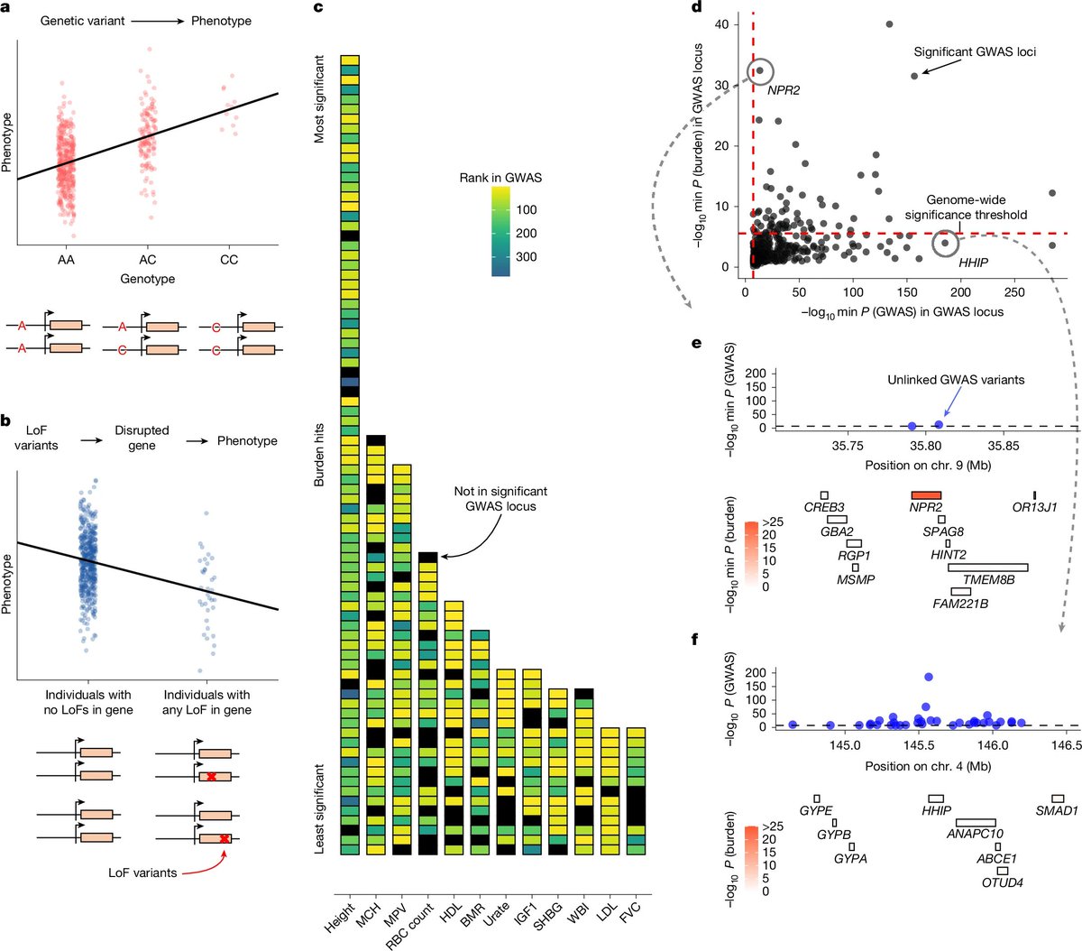
Why do genome-wide association studies and rare variant burden tests prioritize such different genes for the same traits?@Stanford "Specificity, length and luck drive gene rankings in association studies" • Genome-wide association studies (GWAS) and loss-of-function (LoF)
0
7
48
@mikejg84
Michael Gandal
28 days
Hot off the press @NeuroCellPress "From variants to mechanisms: Neurogenomics in the post-GWAS era" Genetic architect -> biological mech for ASD/SCZ/AD Major effort led by MSTP student Michael Margolis + great collab w/ @MichaelZiller5 & @WrayNaomi https://t.co/Iskl55oEAK
3
44
136
@NatureRevEndo
Nature Reviews Endocrinology
9 years
#Checkout: Short and tall stature: a new paradigm emerges https://t.co/tPQlbIIwg6 #chondrogenesis #growth plate
0
12
9
@GGouspillou
Gilles Gouspillou
29 days
Adaptive ER stress promotes mitochondrial remodelling and longevity through PERK-dependent MERCS assembly | Cell Death & Differentiation
Tweet card summary image
nature.com
Cell Death & Differentiation - Adaptive ER stress promotes mitochondrial remodelling and longevity through PERK-dependent MERCS assembly
0
14
46
@Yesterday_work_
Millie Marconi
1 month
🔥 Holy shit… academia just had its “ChatGPT moment.” Stanford researchers just dropped Paper2Web and it might have just killed the PDF forever. It turns research papers into interactive websites with videos, animations, and even working code, all generated automatically by an
21
195
973
@MagnusVigso
Magnus Vigsø
1 month
Supplementing DHEA supports impacted wisdom teeth to grow in naturally And it’s applicable for people in all age groups Ray Peat himself took 10-15mg of DHEA a day; he ended up growing 1,5 inch taller at age 40 and his wisdom teeth started to rotate into place. DHEA is a
49
179
2K
@DanielJDrucker
Daniel J Drucker
2 months
In this review the authors advocate for body weight independent mechanisms underlying the control of BP by GLP-1 medicines https://t.co/x86eHE5QIR #hypertension
Tweet card summary image
nature.com
Hypertension Research - Possible mechanisms of action of glucagon-like peptide-1 receptor agonists on blood pressure beyond body weight
0
14
62
@ScienceMagazine
Science Magazine
2 months
New findings in mice cast light on the pathways behind the growth of painful bone tumors in hereditary multiple osteochondroma and suggest that these mechanisms could be targeted to slow the disease’s progression. @SciSignal https://t.co/bZE7lLHi3N
2
9
46
@CornellEng
Cornell Engineering
2 months
As an undergraduate researcher, Yiwei Yan ’25 studied how breast cancer cell growth is regulated in bone by investigating how bone mineral content and tumor-secreted factors influence the growth of mesenchymal stem cells.
2
5
17
@jo3hill
Joe Hill
3 months
As Londoners prepare for a week of tube strikes over pay, a reminder that over 2,000 TfL workers are paid more than £100,000 a year.
38
87
557
@Alexarmstrong
Alex Armstrong
3 months
Tube drivers have enjoyed a 25% pay increase since Covid. Today, their greed is back on show as they launch another strike, grinding the capital to a halt. Millions of Londoners now will be dishing out £££ for cabs just to get to work. Sack them all, automate the tube.
44
85
521
@ZeinaMansour1
Zéna Mansour🐦زينا منصور
5 months
⚫الفتوى المنسوبة لشقيق الجولاني الأصغر بجواز سبي النساء الدرزيات عار على جبين كل حر ذو شرف وكرامة في عالم الإرهاب والقتل. ⚫موقف العار برسم الكونغرس والمحكمة الجنائيةالدولية. ⚫الصمت هو مبرر لإستخدام العنف والإرهاب ضد الإنسانيةجمعاء. #سوريا_الان #الدروز #السويداء_تحارب_الإرهاب
4
14
86
@ZeinaMansour1
Zéna Mansour🐦زينا منصور
5 months
It's shameful to label terrorists as "public security" and "ministry of defense". Lies dominate this region's speech. عار على كل إنسان حر ذو أخلاق ان يسمي هذه العناصر التكفيرية الإرهابية الأمن العام ووزارة الدفاع. أقوى خطاب في هذه المنطقة هو الكذب. @araReuters @CNN @AFP @ABC @UN
9
16
55
@Cell_Metabolism
Cell Metabolism
8 months
Piezo2 in sensory neurons regulates systemic and adipose tissue metabolism
1
8
33
@Cell_Metabolism
Cell Metabolism
8 months
MARIGOLD and MitoCIAO, two searchable compendia to visualize and functionalize protein complexes during mitochondrial remodeling https://t.co/jExqLvn1V0
0
20
86
@ImperialMDR
Metabolism, Digestion & Reproduction
8 months
Congratulations to the team 👏
@APSPublications
APS Publications
8 months
Congrats to Alice L. Mitchell et al. for the #APSselect paper "Progesterone sulfates are enterohepatically recycled and stimulate G protein-coupled bile acid receptor 1-mediated gut hormone release" in @ajpgi @cathwilliamson5 @ImperialMDR https://t.co/7Ffib7pOFi
0
3
4
@sharifhijazi11
شريف حجازي
9 months
وزير الداخلية اللبنانية يأمر بإزالة جميع صور حسن نصرالله على طريق المطار
941
874
10K