Geert Bultynck 🇺🇦 Profile
Geert Bultynck 🇺🇦

@LMCSLeuven

Followers
562
Following
1K
Media
73
Statuses
1K

The aim of Lab. Molecular & Cellular Signaling is to explore and exploit Ca2+ signaling in apoptosis and autophagy in health and disease. Views are my own.

K.U. Leuven, Belgium
Joined January 2011
Don't wanna be here? Send us removal request.
@naturemethods
Nature Methods
14 hours
CaBLAM: a bioluminescent, genetically encoded calcium indicator for high-contrast imaging in cells and in vivo. @_theglowup @NathanShaner @BiolumHub @ADC_NeuroEnv https://t.co/WXyV8AeAaa
0
26
76
@TomasLab_ICL
Alejandra Tomás Catalá
2 days
I am extremely pleased to announce that our paper is now published in Nature Communications. Here, we show for the first time that the GLP-1R signals from endosomes by forming contacts with the ER via the ER membrane contact site tethers VAPA and VAPB🧵 https://t.co/OXuZR7qazb
Tweet card summary image
nature.com
Nature Communications - Following its internalisation, active endosomal GLP-1R engages with VAPB and SPHKAP at ER membrane contact sites to assemble a local cAMP/PKA condensate for the control of...
4
17
80
@MarhabaQatar
MarhabaGuideQatar
4 days
. @WCMQatar will host the 18th International Meeting of the European Calcium Society (ECS), a premier event that discusses the latest advancements and trends in calcium signalling. https://t.co/Kn6PrsIzxa
0
2
2
@LMCSLeuven
Geert Bultynck 🇺🇦
11 days
Work by the highly talented @JensLoncke, coordinated together with Tim Vervliet and excellent support by LMCS team members (Ian de Ridder, Rita La Rovere, Martijn Kerkhofs and Jan Parys) and superb collaborators: Catherine Verfailllie, @Irina52948708 and Allen Kaasik labs!
0
0
2
@LMCSLeuven
Geert Bultynck 🇺🇦
11 days
Happy to share our most recent paper unlocking the role of the Fe-S-cluster-binding protein CISD2 underlying the health of human neurons. The key lies in its ability to sustain mitochondrial function by promoting ER-mitochondrial contact sites! https://t.co/qK0UI2QfeU
6
0
2
@DrSamuelBHume
Samuel Hume
19 days
What's the strongest genetic protector against obesity? It's GPR75! Humans with loss-of-function variants in GPR75 weigh 5 kg less, and deleting it makes mice thin GPR75 inhibitors haven't made it to human trials yet, but they're on their way: Regeneron are among the leaders
17
103
640
@HaoYin20
Hao Yin
23 days
“Time is brain” for cell therapies? 🧠#Stroke Our new Advanced Science perspective argues that #StemCellTherapy for Ischemic Stroke should be timed to a biomarker-defined, or even personalized “window of receptivity”, not just the thrombolysis/thrombectomy clock Thanks so much
2
37
154
@wduyck
Wouter Duyck
21 days
Slimme studenten gebruiken geen laptop om nota te nemen in de aula. Overzicht van 24 studies toont aan dat er meer geleerd wordt met handgeschreven nota's, hogere punten, omdat de informatie dieper verwerkt wordt. https://t.co/XFkmaUMbod
24
55
281
@davidrliu
David R. Liu
23 days
Today in @Nature we report a new prime editing strategy that can rescue a common cause of many genetic diseases in a disease-agnostic manner. This approach converts a redundant endogenous tRNA into an optimized suppressor tRNA, enabling a single prime edit to rescue premature
34
397
1K
@ScholarshipfPhd
Scholarship for PhD
1 month
Every researcher's nightmare: "Your sample size is too small to detect that effect." This open-access paper in Frontiers in Medicine solves that problem BEFORE you collect data. "How to calculate sample size in animal and human studies" by Zhang & Hartmann breaks down: ✓ What
7
291
1K
@lab_cali
Calì_Lab
3 months
🚨 New Review Alert! 🚨 Our latest in CSH Perspectives in Biology explores when, where, and how calcium ions flow between organelles—and why this matters for cellular signaling & health. Read more 👉 #CellBiology #Calcium @cshperspectives https://t.co/T7DZUWKDPr
1
7
16
@lab_cali
Calì_Lab
3 months
Proud to share the collaborative work with @NasuLab_IBC & @Campbell_FPs (Robert E. Campbell)! Split biosensors have been developed to intrinsically monitor membrane contact & Ca²⁺ exchange simultaneously—no chemical fluorophores required! 👉 https://t.co/e562JyYR11"
Tweet card summary image
pubs.acs.org
Self-complementing bipartite fluorescent proteins (FPs) are useful tools for the detection of protein–protein proximity and for localizing fluorophores to membrane–membrane contact sites. Here, we...
3
20
67
@Co_Biologists
The Company of Biologists
5 months
Offering up to £3,000 to graduate #PhD students and #postdocs, our Travelling Fellowships help early-career researchers undertake collaborative visits to other laboratories. Next application deadline is 8 August 2025 https://t.co/5y5YGRuEaN
0
62
142
@NikoMcCarty
Niko McCarty.
5 months
In a single E. coli, about 25 percent of all proteins use metals (like zinc, iron, copper, magnesium, etc) to do their chemistries. And yet, incredibly, fewer than ONE FREE METAL ION is present per cell on average. There are, in other words, basically no loose metal ions
23
199
1K
@kwitschas
kwitschas
5 months
Happy to share my new review with Siyu Tao @siyu_siyutao and Luc Leybaert @Lucweethet from Ghent University, Belgium @ResearchUGent @ugent ! New insights into IP3 receptor (IP3R) cooperativity: https://t.co/leMNUyaAF2 #Ca2+ signaling #ion channels
1
1
4
@AgostinisLab
Agostinis Lab
6 months
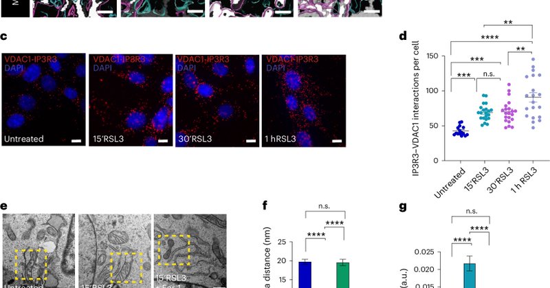
https://t.co/8MeQuJeabH 🚨 Where does #lipid peroxidation kick off in #ferroptosis?🔥Excited to reveal #ER-#mitochondria #contactsites as ignition point of the lipid peroxidation cascade! Huge kudos to our @SassanoLivia &our amazing collaborators making this breakthrough possible
Tweet card summary image
nature.com
Nature Cell Biology - Sassano et al. identify endoplasmic reticulum–mitochondria contact sites as the intracellular location where phospholipid peroxidation first occurs to promote...
1
5
24
@J_Cell_Sci
J Cell Science
6 months
We will be hosting a webinar to together with @MitOtalks to highlight research in our recent Special Issue: Cell Biology of Mitochondria. Register here: https://t.co/KDl7SxuS5M Explore our ToC:
Tweet card summary image
focalplane.biologists.com
MITOtalks and FocalPlane features... webinar - 3 July - News
@focalplane_jcs
FocalPlane
6 months
Our next #FocalPlaneFeatures webinar is in collaboration with @MitOtalks. For this special webinar, Nuno Raimundo & Sjoerd Wanrooij have selected 3 talks from @J_Cell_Sci's Special Issue: Cell Biology of Mitochondria. 📅Thurs 3 July 2025 Register here: https://t.co/3jvFNghBwh
0
2
5
@LMCSLeuven
Geert Bultynck 🇺🇦
7 months
Please see the upcoming event of @EuroCalcium with a fresh ECS webinar on very interesting topic & speakers line-up! Great job in securing these speakers, @EuroCalcium!
@EuroCalcium
jECS
7 months
Mark your calendar ❌on Wednesday, May 21st @ 5 PM CET for the next ECS webinar! Prof. Bianxiao Cui and dr. Yang Yang will discuss #membranecurvature #cellularsignaling and ER-PM contacts! 🎈The webinar is open to all!
0
0
2