JP Lab
@JPLab_
Followers
692
Following
831
Media
5
Statuses
328
Chromosome Segregation @ Wellcome Centre for Cell Biology @WTcell, Univ of Edinburgh, UK @GeneCenter_LMU, Munich, Germany
Edinburgh & Munich
Joined April 2019
Thank you all for an incredible 4 days at #IYM2025! 🙌 70+groups, 50+talks, 100+posters & 25+awards truly inspiring. Huge thanks to our amazing volunteers for making everything run flawlessly and keeping the science vibrant. Signing off from Bengaluru See you in 2027 (Kolkata)!
0
15
69
Many thanks to Ryu-Suke Nozawa, Toru Hirota, Lea Dury, Willem Vanderlinden, Christos Spanos, @PaulaSoteloP @likhodeeva_m @mdrwilson @hopfnerlab for their valuable contribution!
0
1
4
Excited to share our latest preprint https://t.co/3me0GNkVNl
@Alba_Edinburgh @AnjithaGireesh @SBSatEd @GeneCenter_LMU
biorxiv.org
The chromosomal passenger complex (CPC; Borealin-Survivin-INCENP-Aurora B kinase) ensures accurate chromosome segregation by orchestrating sister chromatid cohesion, error-correction of kinetochore...
1
6
9
H4.V is Oryza-specific. It is a gatekeeper to promote deposition of active H4K5Ac during salt stress, a common stress for semi-aquatic rice. Big thanks to @JPLab_ @jp_arulanandam for beautiful CryoEM structures, Fred Berger @gmivienna for discussions, Vinoth Lab @NCBS for biochem
1
4
14
Pleased to share that our CENP-32 story is now published! @JPLab_ , Jun Liao, Erica Davis and Bill Earnshaw labs and several clinicians. Led by Avinash Dharmadhikari (CHLA, UCLA), @Alba_Edinburgh and Sheraz Khan. @SBSatEd @GeneCenter_LMU
nature.com
Nature Communications - The RNA methyltransferase activity of SPOUT1/CENP-32 is crucial for accurate mitotic spindle organization. Here, the authors describe a neurodevelopmental disorder caused by...
3
1
15
Excited about #Fungal pathogens and the interplay with the host? Fully funded PhD in our lab @EdinUni_IRR @zje_institute @edin_EID. Excellent team, including @JPLab_ @ewjwallace and teaching in China! Deadline 31st January. Please RT! https://t.co/Zd96VBaU1W
0
10
8
Exciting news! 🎉 After a long journey, my postdoctoral research is finally published! 🌟 While we often hear about telomere depletion with age, have you ever wondered what happens to our centromeres? 🤔 In this study, we show how centromeres weaken and ways to reactivate it !!
Online Now: Centromere inactivation during aging can be rescued in human cells https://t.co/ilkCAdYZ4v
22
38
236
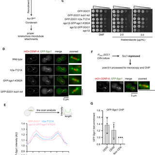
In our latest #PLOSGenetics paper, @SatyaDev2064 and coauthors report that the dependence of shugoshin on Bub1-kinase activity is dispensable for the maintenance of spin ... https://t.co/zb0PLu35b2
@jncasr @bose_institute @IndiaDST @EdinburghUni @KaustuvSanyal
journals.plos.org
Author summary Precise segregation of the genome to daughter cells is the key to cell growth, survival, and proliferation. A proper attachment of spindle microtubules to the kinetochore of each...
14
22
85
Join us in Stresa, Italy for the amazing @embo Chromosome Segregation and Aneuploidy organized by @SteSantaguida @ELogarinho @BenDavidLab @Foijer_lab @McclellandLab and myself. Registrations are open now!
meetings.embo.org
Aneuploidy is a hallmark of cancer and developmental disorders such as Down syndrome. Understanding how cells accomplish faithful chromosome segregation and how chromosomal instability (CIN) impacts …
0
12
50
Check out our latest structural paper about human OGG1 processing DNA lesions within nucleosome core particles, in collaboration with Chuanzheng Zhou's lab. #DNArepair #cryoEM
https://t.co/VNh92S3CWd
nature.com
Nature Communications - How DNA glycosylases repair base lesions within nucleosomes remains unclear. Here, the authors determine the cryo-EM structure of 8-oxoguanine-DNA glycosylase 1 bound to an...
0
6
43
Get in touch if you are interested in joining us in Galway!
The CCB is looking for candidates to apply for independent fellowships to join us here in beautiful Galway. If you are interested please reach out! https://t.co/gUZQusaWdT
0
2
7
When kids are shrunk (remember Honey I Shrunk the Kids) or cells are tiny, use the power of Expansion Microscopy. This is what @Reza_Hashim21 et al. from @KaustuvSanyal lab @jncasr did in collab. with @Dey_Gautam lab @embl. Hashim explains how U-ExM expands fungal pathogens!
4
10
66
#Chromosomes in early prometaphase are longer, have a more granular surface, and lack a primary constriction. From Cisneros-Soberanis, Simpson, Earnshaw et al. @WTcell: https://t.co/6CDtFv7RZO
#StructuralBiology #Mitosis #CellDivision
0
7
22
Also check out a parallel study with similar findings from the Musacchio lab @AndreaMusacchi1 @MusacchioLab @DuccioConti
science.org
The centromere, a chromosome locus defined by the histone H3–like protein centromeric protein A (CENP-A), promotes assembly of the kinetochore to bind microtubules during cell division. Centromere...
1
4
10
Excited to share our work showing how PLK1 licenses CENP-A deposition at centromeres to ensure centromere inheritance @WTcell @GeneCenter_LMU @SBSatEd @LMU_Muenchen @Pragya_Sriv @bethan_medina @Alba_Edinburgh @PaulaSoteloP @ERC_Research @wellcome & MRC
science.org
Accurate chromosome segregation requires the attachment of microtubules to centromeres, epigenetically defined by the enrichment of CENP-A nucleosomes. During DNA replication, CENP-A nucleosomes...
11
31
104
Thrilled to share our new paper in @ScienceMagazine, in which we identify p62/SQSTM1 as a critical regulator of micronuclei 🧬🔬🧫 #ScienceResearch
https://t.co/eimQJ3uqbf
science.org
Chromosomal instability (CIN) generates micronuclei—aberrant extranuclear structures that catalyze the acquisition of complex chromosomal rearrangements present in cancer. Micronuclei are character...
34
55
220
An absolute honor to co-chair the Centromere Biology GRC together with @iaincheeseman! Great science, lots of first-time attendees & speakers, massive trainees participation, speakers lunch tables, and a stimulating power hour. The future is bright for this community!🔥💪🧬🔬
5
11
72
Now online. Distinct roles of spindle checkpoint proteins in meiosis - ScienceDirect With some updates from the preprint. Congratulations @Anu_Mukherjee96 and as always thanks for Christos Spanos for his proteomics expertise.
1
12
41
Excited to reveal our new chemical-genetic system to inhibit PP2A-B56 phosphatase. We use this to characterise its substrates and roles during mitosis. This is a simple yet powerful approach to inhibit any enzyme/protein relying on SLiM-based interactions https://t.co/1poQ2FYsLv
biorxiv.org
Serine-threonine phosphatases have been challenging to study because of the lack of specific inhibitors. Their catalytic domains are druggable, but these are shared or very similar between individual...
5
15
33
Two postdoctoral positions available in my group to investigate centromere structure, function and evolution - please get in touch if you are interested! https://t.co/8quBMun2NY
https://t.co/g8byOa3OEa
2
131
183