Eva Grönroos Profile
Eva Grönroos

@EvaGronroos

Followers
127
Following
98
Media
2
Statuses
230

Scientist @TheCrick cancer biology EU member

Joined June 2020
Don't wanna be here? Send us removal request.
@EvaGronroos
Eva Grönroos
1 year
A huge thank you to everyone who has supported and contributed to this work!
@CharlesSwanton
Charles Swanton
1 year
Why do some patients benefit less than others from precision cancer medicine? We are excited to share our paper "Mixed responses to targeted therapy driven by chromosomal instability through p53 dysfunction and genome doubling” out in @NatureComms. https://t.co/e5AYdyrnbx 🧵
0
0
9
@SwantonLab
Swanton Lab
1 year
Comment: Capturing heterogeneity in PDX models: representation matters https://t.co/8i28bo1Myq
0
8
11
@robhynds
Rob Hynds
1 year
My @SwantonLab postdoc paper is now out @NatureComms. It was a huge privilege to work with the TRACERx team. Thanks to @AMIHuebner and Dave Pearce, as well as everyone else @uclcancer, @TheCrick and @CRUK_MI who made this happen.
@CharlesSwanton
Charles Swanton
1 year
Patient-derived xenograft (PDX) models allow cancer researchers to study tumour tissue from patients in mice. Our @CRUKLungCentre paper @NatureComms describes 48 new PDX models and highlights the importance of intratumor heterogeneity in the development of cancer models (1/9)
4
12
64
@jboumelha
Jesse Boumelha
3 years
Very excited that our paper on B cells and immunotherapy in lung cancer is out today @Nature . A privilege to work alongside @KevinWNg @EnfieldKatey on this. Give it a read ✨✨ https://t.co/H3vuFM667W
Tweet card summary image
nature.com
Nature - In lung adenocarcinoma, antibodies against endogenous retroviruses promote anti-tumour activity, and expression of endogenous retroviruses can predict outcomes of immunotherapy.
5
17
119
@CR_UK
Cancer Research UK
3 years
Breakthrough! Scientists we fund at @TheCrick and @UCL have found vital early clues from lung cancer cells, which indicate where and when they might spread in the body - part of the landmark nine-year #TRACERx study. More info and key findings below 👇 1/5
9
32
71
@TheCrick
The Francis Crick Institute
3 years
The seven papers published today are the latest results from @CR_UK’s #TRACERx, the first long-term study of lung cancer evolution. It relies on the support of 800+ participants in clinical trials, and a community of 250+ researchers across the UK 🔗
1
4
15
@JezCarlton
Jez Carlton
3 years
All of the congratulations in the world to amazing PhD student @C_M_Heffner, co-supervised with @isaacs_adrian and examined today by @ReidLab_HSP and @SchiavoMNPlab! What a privilege it was to have you do your PhD in our labs, thank you so much for your fantastic work!!!
6
1
45
@NickyMcGranahan
Nicholas McGranahan
3 years
In conclusion, to understand a cancer’s evolution and trajectory we need to consider both genetic and non-genetic diversity. Lots more to enjoy in the paper so please read! Code is available here https://t.co/rTvHnm6mNq and the data is on EGA https://t.co/xFfiYXjUKY 8/9
1
1
9
@NickyMcGranahan
Nicholas McGranahan
3 years
Finally, we used genomic and transcriptomic features to predict which region of the primary would go on to seed metastasis. Both genomic (especially relating to recent subclonal expansions) and transcriptional features were predictive. 7/9
1
1
5
@CRUKresearch
Science and Innovation at Cancer Research UK
3 years
Congratulations @KevinWNg @jboumelha @EnfieldKatey @JulianDownward George Kassiotis @CharlesSwanton and #TRACERx team for your @Nature paper. Read below to find more about the study on retroviruses and #LungCancer⬇️
@JulianDownward
Julian Downward
3 years
Excited to share our work finding an unexpected role for tumour-reactive B cells in immunotherapy response in lung cancer, led by @KevinWNg @jboumelha @EnfieldKatey, now published in @nature with @CharlesSwanton and George Kassiotis labs @TheCrick https://t.co/zUJZdekNLI
0
2
15
@EvaGronroos
Eva Grönroos
3 years
Retweeting a little late but such an important study! It is estimated that vaccinations have prevented around 50 million deaths in the last 20 years.
@royalsociety
The Royal Society
3 years
#OnThisDay in 1955, American virologist Thomas Francis announced that the polio #vaccine developed by Jonas Salk was "safe, effective, and potent", following the largest medical experiment in history at the time involving 1.8 million children across the USA.
0
1
5
@TheCrick
The Francis Crick Institute
3 years
Our director Paul Nurse, @royalsociety, and @physicsnews have called on negotiators to agree a deal on #HorizonEurope for the sake of scientists in the UK and the EU 🇬🇧🇪🇺 🔗 https://t.co/sBlkIHuXcE
0
28
60
@RonDePinho
Dr. Ron DePinho
3 years
Thoughtful @nature news and views by Allan Balmain @UCSFCancer @UCSF on how air pollution promotes lung cancer through inflammation, summarizing an elegant study by @CharlesSwanton.
Tweet card summary image
nature.com
Nature - Cellular insights into mechanisms underlying pollution-associated cancer.
1
17
41
@NaturePortfolio
Nature Portfolio
3 years
A study in @Nature suggests that fine particulate air pollution may promote the proliferation of existing lung cancer-specific genetic mutations, which leads to increased tumour progression. https://t.co/R4J7wMMdza
2
31
74
@CRUKresearch
Science and Innovation at Cancer Research UK
3 years
A step forward in understanding the role of air pollution in #LungCancer in never smokers. Congratulations to @WillHilliam @LimEmilia @DrClareWeeden @CharlesSwanton and the #TRACERx team for the publication in @Nature. Check out the tweetorial below for more details ⬇️
@CharlesSwanton
Charles Swanton
3 years
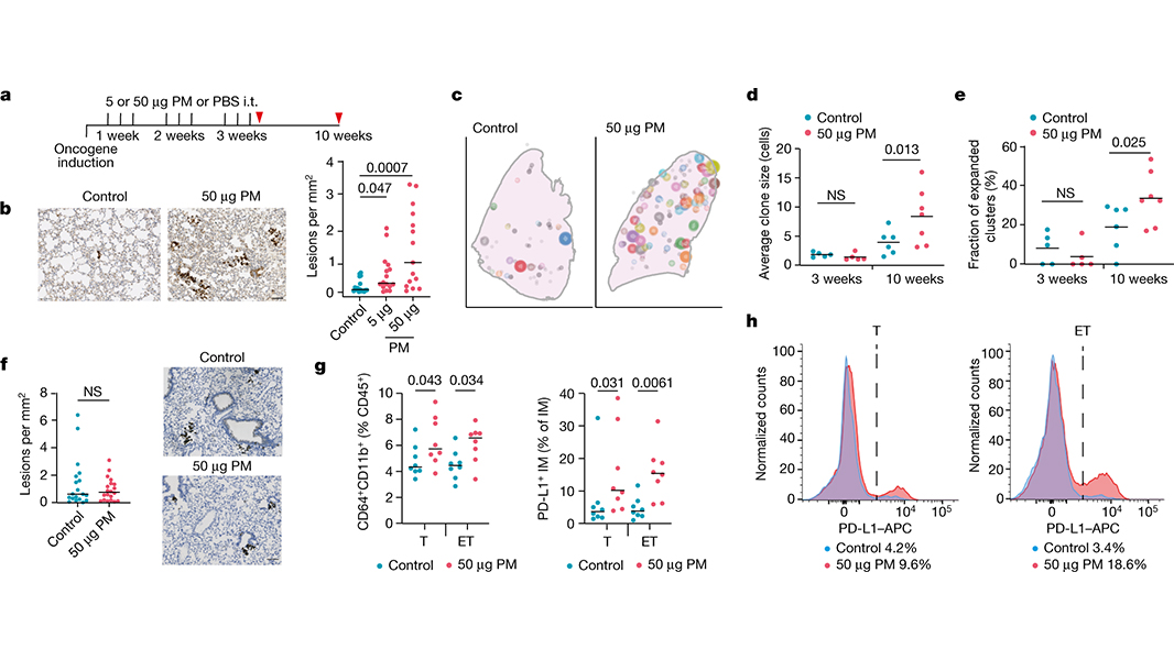
Today our important study on air pollutants in the promotion of lung cancer has been published in @Nature led by @WillHilliam @LimEmilia @DrClareWeeden @SwantonLab ...Thread below🧵 https://t.co/q1ICykmVox
1
12
31
@TheCrick
The Francis Crick Institute
3 years
📰 Watch @LimEmilia and @WillHilliam discuss their research on the link between air pollution and lung cancer. The research, funded by @CR_UK, was first presented at @myEsmo congress in Sep 2022 and was published in @nature earlier today. @ucl @CharlesSwanton @SwantonLab
0
18
22
@DrClareWeeden
Clare Weeden
3 years
An absolute honour to work with @WillHilliam @LimEmilia @CharlesSwanton @SwantonLab to decipher HOW air pollution contributes to lung cancer formation in never-smokers – out today in Nature. 🧵1/6🧵 (yes a thread on a thread 🤯)
@CharlesSwanton
Charles Swanton
3 years
Today our important study on air pollutants in the promotion of lung cancer has been published in @Nature led by @WillHilliam @LimEmilia @DrClareWeeden @SwantonLab ...Thread below🧵 https://t.co/q1ICykmVox
10
22
115