ELISA CINTADO REYES
@CintadoElisa
Followers
207
Following
2K
Media
1
Statuses
427
PhD Student at Instituto Cajal (CSIC)// Behavioral Neuroscience
Joined September 2020
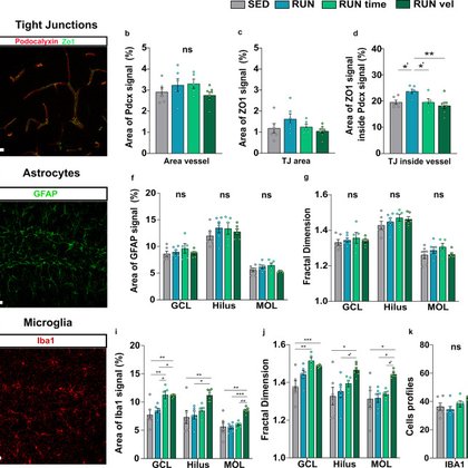
Excited to share our latest paper! At @InstitutoCajal under @JLTrejo2 supervision, in collaboration with @isen_gard & @jfcryan. Moderate exercise boosts memory & neurogenesis in mice via gut microbiome 🏃♀️🧠🦠 Only moderate microbiota transfers benefits. https://t.co/OpPeY5VC77
2
7
30
❝ Conditions such as gut-related stress, pain and anxiety showed up more frequently in women, and I began to wonder if it was differences in the microbiome driving this.❞ APC's Prof @somahony1 (@FemmeBiome & @ucc) is interviewed in @IrishTimes 📰 https://t.co/7hIBjHOfbf
0
3
11
Adaptive ER stress promotes mitochondrial remodelling and longevity through PERK-dependent MERCS assembly | Cell Death & Differentiation
nature.com
Cell Death & Differentiation - Adaptive ER stress promotes mitochondrial remodelling and longevity through PERK-dependent MERCS assembly
0
14
46
Mitochondrial complex III-derived ROS amplify immunometabolic changes in astrocytes and promote dementia pathology
nature.com
Nature Metabolism - Barnett et al. disentangle the differential contribution of mitochondrial complex I- and complex III-derived ROS to astrocytic function, with CIII-derived ROS being a major...
3
40
131
¡Enhorabuena a Marta Montero Atalaya por su Tesis Doctoral defendida en el CIAL! 👏 🧠 Tesis clave: Dieta, microbiota y patología Tau en Alzheimer en fase leve. Su estudio con polifenoles abre camino a la prevención vía nutricional. #Tesis #Alzheimer #Microbiota #Investigación
1
3
5
Gut brain communication. A review of the distinct spinal and vagal afferent types alongside viscerofugal pathways revealed by advances in neurogenetic techniques and high-resolution anterograde tracing
nature.com
Nature Reviews Gastroenterology & Hepatology - This Review explores the different types of sensory nerves involved in gut–brain communication, detailing the locations of these nerve...
3
13
42
Exercise and the blood–brain barrier: Mechanistic insights and therapeutic implications https://t.co/oZmfNYTd8L
3
48
194
Metabolism is an energetic circuitry that transcends cellular and organellar boundaries https://t.co/2pbzQ0glbO
nature.com
Nature Metabolism - Bolaños and Magistretti illustrate how intercellular metabolic cooperation underpins brain function and provide examples of how disruption of the neuron–astrocyte...
4
12
112
Our gut microbiome may offer clues for appetite regulation @Cristinacuestam, @harschellekens, @jfcryan & colleagues explore the neuroactive potential of specific bacterial metabolites, based on in vitro supernatants: https://t.co/53FKv38Bzz
0
10
29
Un nuevo estudio del @CSIC @InstitutoCajal coordinado por José Luis Trejo @JLTrejo2 y Elisa Cintado @CintadoElisa, demostró que ejercitarse a ritmo medio aumenta la diversidad bacteriana intestinal, un indicador de salud. Vía @mundodeportivo
mundodeportivo.com
Realizar ejercicio físico de forma moderada, durante unos 40 minutos, puede beneficiar tanto al cuerpo como a la mente. Un estudio del Consejo Superior de
0
2
3
New! Online now: Paternal exercise confers endurance capacity to offspring through sperm microRNAs https://t.co/qD1eentGzQ
1
28
83
📰 "Revelan el papel de la microbiota intestinal en la plasticidad cerebral al regular los efectos cognitivos del ejercicio físico, como la mejora de la memoria y la generación de nuevas neuronas". 🔬 @JLTrejo2 @CintadoElisa 🏛️ @InstitutoCajal @CSIC
https://t.co/KcTz0unVro
0
5
16
A recent eBioMedicine (@TheLancet) study suggests excessive exercise can cancel the memory & hippocampal benefits of moderate activity. 🧠 Gut #microbiota plays a key role in mediating these effects and promoting better cognitive performance. 👇 https://t.co/fQFwBDZyG4
thelancet.com
These findings suggest that the hormetic effects of physical exercise on cognitive function and neurogenesis are mediated by corresponding changes in the gut microbiota, highlighting a novel mechan...
1
3
7
Ageing is associated with cognitive decline & an increased risk of neurodegenerative diseases. A Review explores the neuroprotective mechanisms of endurance exercise & highlights the importance of cardiorespiratory fitness in healthy brain ageing:
thelancet.com
Ageing is a scientifically fascinating and complex biological occurrence characterised by morphological and functional changes due to accumulated molecular and cellular damage impairing tissue and...
1
103
234
The gut-brain axis is a bidirectional communication network between the gastrointestinal tract and the central nervous system. This dynamic system integrates neural, endocrine, immune, and metabolic signals, many of which are modulated by the gut microbiota. 🧠 1. Neural Pathway
7
170
637
The microbiota modulates the positive impact of moderate physical exercise on memory. @CintadoElisa @JLTrejo2 @CSICdivulga @InstitutoCajal @SENC_ @isen_gard @jfcryan @Pharmabiotic
https://t.co/id6Tb5Elg1
0
9
30
🏃#Salud | El CNC-@CSIC demuestra que el ejercicio moderado mejora memoria y neurogénesis gracias a cambios en la microbiota intestinal. Una intensidad excesiva reduce estos beneficios, según eBioMedicine @TheLancet @CintadoElisa https://t.co/fs3wLlnz7G
isanidad.com
El ejercicio moderado mejora memoria y neurogénesis gracias a la microbiota, según un estudio del CNC-CSIC publicado en eBioMedicine
0
1
2
La microbiota modula el impacto positivo del ejercicio físico moderado sobre la memoria por @CintadoElisa @JLTrejo2 @InstitutoCajal @CSICdivulga
infosalus.com
Un trabajo del Centro de Neurociencias Cajal (CNC), del Consejo Superior de Investigaciones Científicas...
0
2
3
El ejercicio necesario para mejorar la memoria y la microbiota: "Más no siempre es mejor" de @CintadoElisa y @JLTrejo2 @InstitutoCajal @CSICdivulga
https://t.co/G3dQhRaRvK
elindependiente.com
Un estudio del Centro de Neurociencias Cajal (CNC-CSIC) demuestra el papel específico de la microbiota intestinal en este proceso.
0
2
5
🏊♂️🚴⛳️🏸 Great new APC paper on moderate #exercise boosting memory & neurogenesis in mice via gut #microbiome from @jfcryan, @isen_gard, Klara Vlckovab & @bpvalderrama @ucc in collaboration with @InstitutoCajal / @JLTrejo2 📕 https://t.co/WuqX9F8Dis 📰 https://t.co/M8O5skQbC4
noticiasdesalud.es
MADRID, 18 (SERVIMEDIA) Investigadores del Centro de Neurociencias Cajal del CSIC (CNC-CSIC) han revelado el papel de la microbiota intestinal en la plasticidad cerebral al regular los efectos...
0
4
7
In mice, maternal antibodies ingested in breast milk in the first week after birth help to regulate immune responses in the newborn gut, according to a new study in Science. This process builds the important partnership between the microbiome and host at an early stage, paving
2
52
234