AleksDeLab Profile Banner
Brain-Immune Communication Lab Profile
Brain-Immune Communication Lab

@AleksDeLab

Followers
1K
Following
3K
Media
27
Statuses
714

Deczkowska (@ADeczk) Lab for Brain-Immune Communication at Institut Pasteur. Untangling how body instructs the brain (choroid plexus FTW).

Joined May 2020
Don't wanna be here? Send us removal request.
@AleksDeLab
Brain-Immune Communication Lab
11 months
And it's out! The BIC lab presents our new perspective article on "Immune Control of Brain Physiology" - fresh off the press at @NatRevImmunol https://t.co/WgTcbrUsOF wonderful synergy @_marikovacs @Ali_MoussaSamir and twitterless Amaia Dominguez-Belloso.
Tweet card summary image
nature.com
Nature Reviews Immunology - The peripheral immune system communicates with the brain through diverse anatomical routes to shape brain physiology. Here we discuss why such diversity is needed and...
5
35
108
@AleksDeLab
Brain-Immune Communication Lab
10 days
Very happy to share this recent @AleksDeLab production!
@ADeczk
Aleks Deczkowska
10 days
Excited to share our new preprint: “Local B cell maturation and mast cell regulation of choroid plexus function in early life” https://t.co/qauBcU7715 initiated in the lab by @LaetitiaTravier and led by the one and only @Ali_MoussaSamir
0
1
2
@simonmaechling
Simon Maechling
17 days
A massive global review just confirmed it. Clinical trials + real-world data from 132 million people across the globe. The HPV vaccine doesn’t just reduce cervical cancer. It almost eliminates it. Yes, you read that right. Girls vaccinated before 16 have an 80% lower risk of
189
2K
8K
@DrCatharineY
Dr. Catharine Young
18 days
Australia just recorded zero cervical cancer cases in women under 25 - for the first time since records began in 1982. This is what happens when a country commits to HPV vaccination and screening. We protect our girls and save lives.
736
10K
60K
@LukensJohnR
John Lukens
18 days
Stress-induced sympathetic hyperactivation drives hair follicle necrosis to trigger autoimmunity: @CellCellPress https://t.co/k81zxKDAxv
1
24
89
@ItaiYanai
Itai Yanai
9 months
It’s no secret that we do our best work when it's less like work and more like a joy. That’s what we have in mind for Woodstock Night Science. The idea is to have the most fun conference possible so that good ideas flow and we all get inspired. That's needed now more than ever!
1
1
14
@NatureMedicine
Nature Medicine
10 months
Pyrolysis gas chromatography-mass spectrometry reveals the presence of micro- and nanoplastics in human kidney, liver, and brain tissue samples from 2016 and 2024, with higher proportions found in the brain https://t.co/Ur308ddWnN
Tweet card summary image
nature.com
Nature Medicine - Pyrolysis gas chromatography–mass spectrometry reveals the presence of microplastics and nanoplastics in human kidney, liver and brain tissue samples from 2016 and 2024,...
0
13
23
@Lo_Zanzi
Ivan Zanoni
11 months
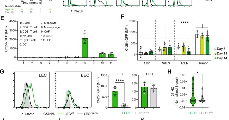
#WeekendRead! #LipidPower! Hugues &co show @NatureComms that lymphatic endothelial cells modify cholesterol into oxysterols, blocking PPARg in intratumor macrophages & monocytes, making them more inflammatory thus potentiating anti-tumor T cell responses!!
Tweet card summary image
nature.com
Nature Communications - VEGF-C induced lymphangiogenesis combined with immunotherapy approaches can promote anti-tumor immune responses. Here the authors report that lymphaticderived oxysterols...
0
9
52
@AleksDeLab
Brain-Immune Communication Lab
11 months
and here is another way of explaining immune contribution to brain physiology throughout life:
@Ali_MoussaSamir
Samir
11 months
This is a developing brain, very spongy, soaks up immune stimuli which can promote its development in physiology but also makes it more susceptible to infections
0
0
2
@AleksDeLab
Brain-Immune Communication Lab
11 months
And discuss how these routes are used for development and maintenance but become hijacked or modified in aging and pathology. Hope You enjoy it!
1
0
1
@AleksDeLab
Brain-Immune Communication Lab
11 months
Specifically we describe the routes that peripheral immune cells and signals use to shape the brain directly or indirectly.
1
0
2
@AleksDeLab
Brain-Immune Communication Lab
11 months
In this text we discuss how peripheral immune involvement in brain development, function and (anti-aging) maintenance is a feature, not a bug.
1
0
2
@LongCovidKids
Long Covid Kids / [email protected]
11 months
📽️🇫🇷✅Please vote for 'Forgotten'✅🇫🇷 📽️ We are pleased to have supported this short powerful film by @AssoCLEnfants, directed by Alexandre Lenis for the @festivalnikon https://t.co/PsNdIFl3Af #CovidLongPediatrique #LongCovidKids #LongCovid
Tweet card summary image
festivalnikon.fr
Bienvenue sur le site de la 16ème édition du Nikon Film Festival #nikonfilmfestival
2
19
24
@DeshmukhLab
DeshmukhLab
1 year
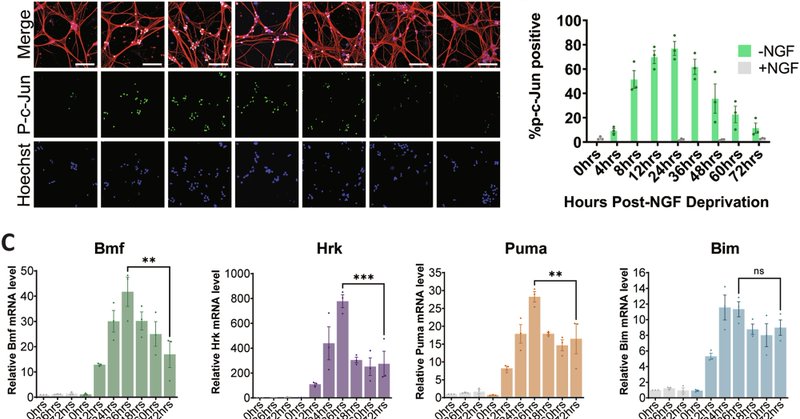
Our latest paper on neuronal resilience. The apoptotic pathway is activated as a transient pulse in neurons even with continuous apoptotic stimulus. Neurons prepare for survival even when they activate apoptotic signaling. Congrats Keeley and others!! https://t.co/wWw29m6rrU
Tweet card summary image
nature.com
Cell Death & Differentiation - Apoptosis signaling is activated as a transient pulse in neurons
7
29
147
@institutpasteur
Institut Pasteur, since 1887
1 year
❇️ Ce 22 octobre, l’Institut illumine ses bâtiments en vert pour soutenir le syndrome Phelan-McDermid (PMS), un trouble génétique associé à un retard du développement et à l’autisme. Les recherches sur SHANK3 ouvrent la voie à des essais cliniques prometteurs. 💚 #ShineGreen
1
7
23
@Klebsi_Ella_R
Ella Rotman
1 year
Corning now offers sterile tips that come in a paper container, thus generating less plastic waste!
26
120
2K
@LukensJohnR
John Lukens
1 year
Neuropeptide signalling orchestrates T cell differentiation @Nature https://t.co/pxXvYAJhiF
0
17
124
@NTFabiano
Nicholas Fabiano, MD
1 year
These findings are from a study in @NatureNeuro which identified common genetic variants that affect rates of brain growth or atrophy in the first genome-wide association meta-analysis of changes in brain morphology across the lifespan. https://t.co/L0e03bYjqp 2/9
1
12
54
@VirusesImmunity
Prof. Akiko Iwasaki
1 year
An important study by F. Eun-Hyung Lee's team shows that long lived plasma cells (the source of long-term circulating antibodies) fail to establish after mRNA vaccination (even combined with SARS-CoV-2 infection). 🧵 (1/) https://t.co/Z15xiyxCLS
nature.com
Nature Medicine - The rapid waning of SARS-CoV-2-specific serum antibodies observed after immunization with COVID-19 mRNA vaccines may be accounted for by the absence of long-lived plasma cells in...
110
1K
4K