Stephen Martis Profile
Stephen Martis

@stephen_martis

Followers
179
Following
767
Media
14
Statuses
114

postdoc @ mskcc

new york
Joined December 2018
Don't wanna be here? Send us removal request.
@stephen_martis
Stephen Martis
6 months
Excited that this is out in @PNASNews ! https://t.co/G7CuvCXAY7 In a sentence, we show that different mutational processes can have different long-term impacts on eco-evolutionary systems. 1/n
Tweet card summary image
pnas.org
In large, natural ecosystems, many (≳1) phenotypically relevant mutants can emerge over the characteristic turnover time of the population. When th...
2
3
12
@stephen_martis
Stephen Martis
2 months
It was really fun to contribute to this highly collaborative project. Great science with wonderful co-authors. Watch @bengrbm's page for more ways in which we can quantify the immunological effects of repeats and cast light on the "dark genome" (*ominous music plays*).
@bengrbm
Benjamin D. Greenbaum
2 months
Sharing a paper below in @CellGenomics that took us literally 10 years+ (!) to write on the topics of 👇👇👇 * How, exactly, do we quantify viral mimicry - the expression of molecular features usually associated with nonself viruses by our own "self" cells? * Why do we see
0
1
4
@bengrbm
Benjamin D. Greenbaum
2 months
Sharing a paper below in @CellGenomics that took us literally 10 years+ (!) to write on the topics of 👇👇👇 * How, exactly, do we quantify viral mimicry - the expression of molecular features usually associated with nonself viruses by our own "self" cells? * Why do we see
0
10
26
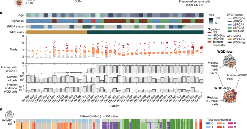
@ivazquezgarcia
Ignacio Vázquez
3 months
Whole-genome doubling (WGD) occurs in ~30% of solid tumors and is linked to poor outcomes. Is it a one-time event or an ongoing mutational process? In our new @Nature paper now in print, we show WGD continuously shapes tumor evolution and immune evasion. https://t.co/CLrFR2DpNB
Tweet card summary image
nature.com
Nature - A single-cell sequencing study using more than 30,000 tumour genomes from human ovarian cancers shows that whole-genome doubling is an ongoing mutational process that drives tumour...
2
29
81
@EdReznik
Ed Reznik
3 months
For those of you hunting for your next position, please consider applying for a postdoctoral position in our lab. Our science is wild and exciting, and I promise to train and feed (yes, w/free food) you well. It doesn't hurt that we are on a publication hot streak.
4
51
144
@stephen_martis
Stephen Martis
6 months
This was a really fun, organic collab with old friend Trevor GrandPre (@myphysicsvoyage) and David Schwab (twitterless, but @GC_CUNY). As a bonus for making it to the end, here's a fun pattern generated by this model that didn't make it into the manuscript. 5/n=5
0
1
4
@stephen_martis
Stephen Martis
6 months
We show that this replicative mutation induced "trait-space patterning" (h/t @phsunny1 for coining the term afaik) is dependent on the precise details of the underlying population dynamics -- things like host-defense mechanisms tend to encourage patterning. 4/n
1
0
2
@stephen_martis
Stephen Martis
6 months
We couple these mutational processes to a relatively simple ecological model (a version of MacArthur's consumer-resource model) and show that replication coupled mutations can generate emergent phenotypic "clusters" while external mutagens do not. 3/n
1
0
2
@stephen_martis
Stephen Martis
6 months
We break down mutational processes into two classes: 1. those due to external mutagens (think smoking or UV radiation) 2. those coupled to DNA replication (think error prone polymerases). 2/n
1
0
2
@SantoshVardhana
Santosh Vardhana
6 months
#Preprint alert! @KevinYTChen, a brilliant @GSKGradSchool graduate student and NCI F99/K00 awardee, identifies a novel, post-transcriptional checkpoint on intratumoral T cell function:
Tweet card summary image
biorxiv.org
Loss of effector function is a hallmark of tumor-infiltrating CD8+ T-cells that have lost therapeutic efficacy. This impaired capacity occurs despite expression of transcripts encoding cytotoxic...
3
12
42
@myphysicsvoyage
Trevor GrandPre
8 months
Excited to join @WashUPhysics as an assistant professor in Fall 2025! My group will develop non-equilibrium statistical physics to study criticality in biology—biomolecular condensates, gene regulation & adaptive immune systems. DM for postdoc/grad openings! #myphysicsjourney
21
8
120
@bengrbm
Benjamin D. Greenbaum
9 months
Our latest work on the #darkgenome is out now in @NatureComms. LINE-1 is the only known autonomous retrotransposon in our genome - an ancient genome parasite that can start replicating again in cancer. Co-led by our Alexander Solovyov @MSKCancerCenter @CompOncMSK - our work was
1
11
59
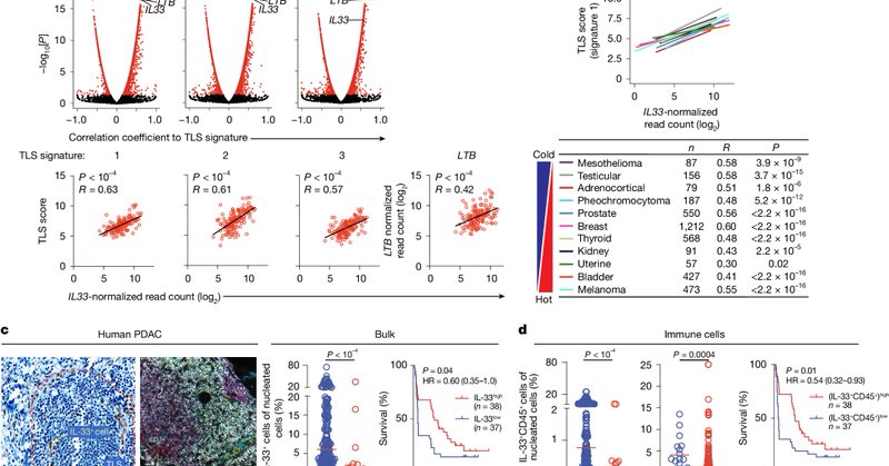
@A_Zebboudj
Abderezak Zebboudj
10 months
I am thrilled to see our latest findings out in @Nature -we identify that IL33 induces Tertiary Lymphoid structure via ILC2s. -we show that this pathway is druggable and engineered human rIL33 as potentially a novel immunotherapy! I am glad to have led this study with
@TheVinodLab
Vinod BalachandranMD
10 months
1. Tertiary Lymphoid Structures (TLSs) – on demand lymphoid aggregates that assemble in inflamed tissues/cancer to regulate immunity   But how? What molecule triggers? What cells induce?   TODAY in @Nature https://t.co/vTh33onmjh   Long-term #PDAC survivor PART4 – TLSs   🧵1/25
2
4
30
@TheVinodLab
Vinod BalachandranMD
10 months
1. Tertiary Lymphoid Structures (TLSs) – on demand lymphoid aggregates that assemble in inflamed tissues/cancer to regulate immunity   But how? What molecule triggers? What cells induce?   TODAY in @Nature https://t.co/vTh33onmjh   Long-term #PDAC survivor PART4 – TLSs   🧵1/25
Tweet card summary image
nature.com
Nature - IL-33 induces tertiary lymphoid structures.
6
62
218
@stephen_martis
Stephen Martis
1 year
Fun project working with @myphysicsvoyage and David! In a nutshell -- in eco-evo contexts, different types of mutational processes can drive different qualitative behavior, including pattern formation a la Turing. Check out the preprint if this sounds interesting to you!
@myphysicsvoyage
Trevor GrandPre
1 year
Thrilled to share our new preprint with Stephen Martis (@stephen_martis) and David Schwab (CUNY)! We show how the method of mutation drives eco-evolutionary dynamics, shaping trait-space patterning via nonreciprocal interactions. Just the beginning of exploring this rich model!
0
3
7
@HernanGGarcia
Hernan Garcia
1 year
New preprint led by postdoc Brandon Schlomann discovering spatial patterns of immune response in fly larvae! https://t.co/BwMFw94gwg
0
11
57
@marcjwills_
Marc Williams
1 year
We posted a couple of preprints recently, quick summary below 👇
2
6
16