siddharth_dugar Profile Banner
Siddharth Dugar MD FCCM,FCCM,FASE Profile
Siddharth Dugar MD FCCM,FCCM,FASE

@siddharth_dugar

Followers
2K
Following
11K
Media
622
Statuses
6K

Staff Intensivist,@ #CleClinicRespiratory, Director #POCUS @Clevelandclinic. #diplomate CCeEXAM. @sccmohio. #ARDS #sepsis. Tweets My Own

Cleveland
Joined June 2016
Don't wanna be here? Send us removal request.
@siddharth_dugar
Siddharth Dugar MD FCCM,FCCM,FASE
1 year
They say "The joy of the task is its reward" but I must admit it is nice to see the book in its print version. This book is a must for anyone preparing for #CCeEXAM #NBE #POCUS boards. Congrats to Editorial team @RSreedharan81 Dr. Sandeep Khanna, Ajit Moghekar and Patrick Collier
11
41
157
@siddharth_dugar
Siddharth Dugar MD FCCM,FCCM,FASE
2 months
Excited to speak at #CHEST2025 in Chicago! Join us for “Critical Illness AKI and Organ-Crosstalk” — Oct 20, 9:15–10:15 AM CDT, McCormick Place. With Drs. Pramod Guru, Aanchal Kapoor & Javier Neyra. #CriticalCare #AKI #OrganCrosstalk
0
1
4
@siddharth_dugar
Siddharth Dugar MD FCCM,FCCM,FASE
2 months
Honored for 2025 Presidential Citation from @SCCM for contributions advancing research, education & innovation in Critical Care Medicine. Grateful to my mentors, collaborators for this recognition. It reflects our shared mission to improve outcomes for the critically ill.
0
0
7
@1POCUSFocused
POCUS Focused
2 months
Clinical POCUS Pearl: Sonographic Findings of Appendicitis 🔍 On this SAG clip, a dilated, non-compressible appendix with an appendicolith is seen along with peri-appendiceal fat inflammation. Sonographic findings of appendicitis include: - Dilated appendix with outer diameter
0
11
31
@f_g_sanfilippo
Filippo Sanfilippo
4 months
Privileged and honored for this Editorial on @yourICM. #CardiogenicShock management strategy in analogy with #Chess. Each #CCUS piece (#CCE, #LUS, #VeXUS) plays a role in defending our King (patient)! Written with 2 renowned experts @siddharth_dugar and M. Chew. (link in comment)
2
6
30
@siddharth_dugar
Siddharth Dugar MD FCCM,FCCM,FASE
4 months
From the queen (critical care echocardiography) to the bishop (lung ultrasound), each tool plays a strategic role in protecting our king — the patient. Our new article maps the entire CCUS chessboard for timely, precision-guided CS management. https://t.co/7iDMN2j3KL
3
6
25
@NephroP
NephroPOCUS
5 months
The classic 🏒 mitral valve + massive LA enlargement. #echofirst #POCUS #FOAMed #Nephpearls Courtesy: Curr Cardiol Rep 18, 96 (2016).
2
12
70
@ross_prager
Ross Prager
8 months
Here is a link to our free HCP rounds webinar on POCUS research with @john_basmaji @ArgaizR Link: https://t.co/OQ50SeKys8 Don't miss out!
0
2
8
@msiuba
Matt Siuba
8 months
New 📝 We know RV dysfunction occurs on VV-ECMO in ARDS despite ECMO mitigating many of the traditional RV dysfunction risk factors (hypercapnia etc) We don’t understand RV function dynamically over time on ECMO…
4
21
85
@AndromedaShock
ANDROMEDA-SHOCK
8 months
Eight (8) pts left!!!!!!!! Everest almost conquested!! Bravooo ANDROMEDA-SHOCK-2 (1492 recruited)! And rhe big ANDROMEDA-PEGASUS is coming😍😍
4
12
70
@emireles_c
Eduardo Mireles-Cabodevila
8 months
0
2
3
@MegriMohammed
Mohammed Megri. MD
8 months
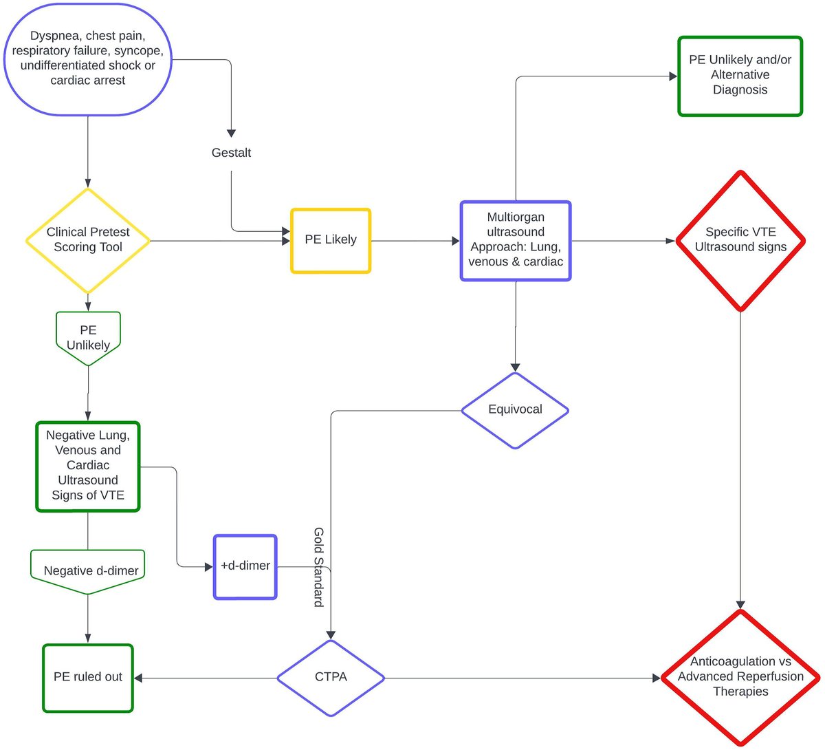
Check out this insightful paper by @siddharth_dugar on the pathophysiology of pulmonary embolism and POCUS! Enjoy reading! https://t.co/YcA3thBm9e https://t.co/K8B9HJuBPM
1
27
73
@SheilaMyatra
Sheila Myatra
8 months
Don’t miss this two day congress which will cover the latest research and global strategies for infection prevention and sepsis management. For FREE registration and more information: https://t.co/MEparRrNw8 @WorldSepsisDay @ESICM @SCCM @isccmnational
0
5
13
@siddharth_dugar
Siddharth Dugar MD FCCM,FCCM,FASE
8 months
🚨 Check out our latest article on the role of #POCUS in patients with pulmonary embolism! A comprehensive look at its utility in diagnosis, risk stratification, and management of PE. https://t.co/AB305VfSUu #ultrasound @LukeFlower1 @ICUltrasonica @RaedDweikMD @NephroP
1
7
10
@siddharth_dugar
Siddharth Dugar MD FCCM,FCCM,FASE
9 months
Another amazing and energizing POCUS training session with an incredibly enthusiastic and engaged group of attendees! Loved the high energy, curiosity, and hands-on learning spirit throughout the day! #POCUS #sim #education
2
1
13
@SarasVallabhMD
Saraschandra Vallabhajosyula, MD MSc
9 months
Had a wonderful time at @ClevelandClinic @CCF_PCCM fellows discussing #CardiogenicShock on their #CriticalCareCardiology Education Day! Many thanks @RanLeeMD, @AndrewHigginsMD, @NealChaisson for the kind invite. Loved lunch with @siddharth_dugar. @BrownMedicine @BrownUnivHealth
1
3
60
@aartisarwal
Aarti Sarwal, FNCS, FAAN, FCCM, RPNI, Professor
10 months
Anybody interested in learning TCD ? LIVE VIRTUAL ONLY opportunity Recordings will be avlb *Transcranial Doppler Introduction & Case Interpretation. 7AM-4PM ET | March 3-7, 2025 Registration: https://t.co/ubEBETkuX8 #ultrasound #TCD #MedEd #neurotwitter
3
9
26