
Philippe A. Robert
@PRobertImmodels
Followers
1K
Following
7K
Media
93
Statuses
4K
Computational Immunologist + Real-World QSP modeller
Basel, Switzerland
Joined September 2019
Very happy to see our work published! Synthetic data power! Thanks for @NatComputSci for their support and to the 5 positive reviewers for feedback! Thanks to @chevaliersf for writing a very cool News & Views about it too! Now, Enjoy!
. @pandaisikit, @probertimmodels, @victorgreiff and colleagues introduce the Absolut! framework, which can generate synthetic 3D-antibody-antigen structures to assist machine learning and dataset construction for antibody design. https://t.co/OaSbqtF5Pb 👉 https://t.co/7GTf7zcvUA
6
2
29
When protein design meets differentiable programming Most protein design tools assume a stable 3D fold. But many biologically critical proteins are intrinsically disordered: they never adopt a single structure, instead flickering across vast ensembles. Standard ML approaches
2
19
146
correlation, association, hazard or causality? Gipsies ; copper stolen ; no signal on railway ; train blocked in a cow field ; big delay :p and it's even not Deutsche Bahn!
0
0
0
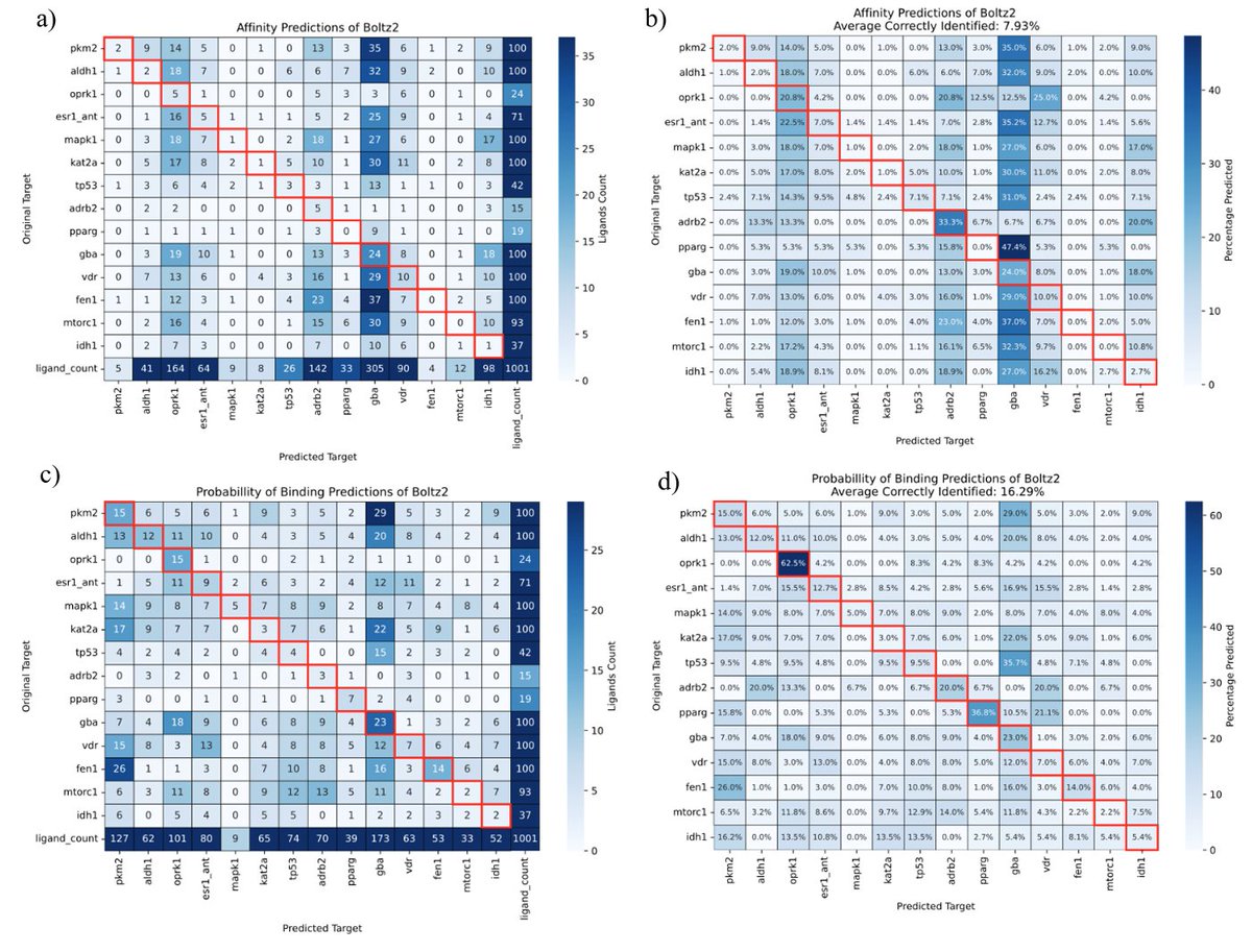
DL affinity model inter-protein scoring noise problem: When comparing binding affinity predictions across proteins, scores aren’t calibrated on the same scale. Example: On IVS (1,001 actives / 14 proteins), Boltz-2’s top-1 target ID ≈ random, with strong pocket bias.
1
7
43
A very comprehensive effort to develop a single-cell atlas of human atherosclerosis based on 79 plaque samples from 3 vascular beds and >250K cells👇
2
37
186
Inflammation-inducible IL-1-targeted therapy using an rAAV vector as a long-lasting, pathophysiologic treatment for chronic inflammatory diseases @MolTherapy @UMassChan 🇺🇸 https://t.co/I0Cy2BfLyC
0
4
13
A new benchmark for deep learning based affinity prediction: Solving the inter-protein scoring noise problem 1. Researchers from the University of Münster have introduced a novel benchmark for evaluating deep learning models' ability to predict protein-ligand binding affinities,
0
12
59
Julia language could have been great... If they didn't let people make packages with 2000 incompatible versions like in python. Even ChatGPT gets confused in syntaxes that were only valid once when pluto aligned with mars.
0
0
1
TorchANI-Amber: Bridging neural network potentials and classical biomolecular simulations 1. The introduction of TorchANI-Amber marks a significant stride in integrating machine learning potentials with traditional molecular dynamics simulations. This interface seamlessly
0
9
28
Analysis of 10,478 cancer genomes identifies candidate driver genes and opportunities for precision oncology https://t.co/6dqyPyqoXZ
3
29
195
LABind: Identifying Protein Binding Ligand-Aware Sites via Learning Interactions Between Ligand and Protein @NatureComms 1. LABind is a novel structure-based method that predicts protein-ligand binding sites in a ligand-aware manner, utilizing a graph transformer and
1
13
56
Donidalorsen just got FDA-approved for hereditary angioedema – it becomes the 10th approved antisense oligonucleotide! (the first for hereditary angioedema) It targets and degrades prekallikrein mRNA to interrupt the cascade that causes swelling attacks in hereditary angioedema
2
7
55
Everyone is welcome to criticise, and legitimate criticism is legitimate criticism, but I've often found the harshest and most vocal critics of research are those who do the least of it
1
4
28
Thymic epithelial cells amplify epigenetic noise to promote immune tolerance @Nature
https://t.co/KXpLZ3AZcj
0
10
62
This puts a lie to the idea that if you are a good enough, non-political enough, brilliant enough (he is literally one of the best mathematicians on the planet), not DEI enough, they will leave you alone to do your work in peace.
39
296
3K
In the beautiful country of France with handsome president, if you are sick after 10pm, don't expect you can go to a pharmacy. Knowing which night one is open is secret, and you need to go to the police station who will deny you access without a doctor's official paper.
1
0
1
What does AlphaFold3 learn about antibody and nanobody docking, and what remains unsolved? 1. AlphaFold3 (AF3) significantly advances the field of antibody and nanobody docking, achieving a 10.2% high-accuracy docking success rate for antibodies and 13.3% for nanobodies with a
1
26
116
Regulatory T cell therapy promotes TGF-β and IL-6-dependent pro-inflammatory Th17 cell generation by reducing IL-2 @NatureComms
https://t.co/nb1JOYay6w
1
29
132
This paper is really elegant and beautiful. Researchers took a vesicle, filled it with a single type of enzyme and some protein pores, and showed that this "minimal cell," made from just three components (!!), could "actively propel itself toward an enzyme substrate gradient."
13
113
611
Machine learning is central to therapeutic antibody design, enabling models to generate or screen candidates likely to succeed in manufacturing and trials. These models depend on high-quality data. Below are key antibody databases/datasets for building and benchmarking models:
1
4
25