 
            
              Aditya Nair ~ ആദി
            
            @neuronair
Followers
                931
              Following
                1K
              Media
                19
              Statuses
                97
              Scientist combining Neuroscience and AI at the Anderson & Perona labs @Caltech & Linderman lab @Stanford
              
              Pasadena, CA
            
            
              
              Joined November 2017
            
            
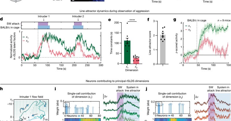
           Beyond grateful to share two co-first author papers that came out in @Nature!! With @AmitVinograd, we provide causal evidence for a line attractor in the mammalian brain! And with @MengyuLiu96, we show that line attractors might be a common mechanism for emotions beyond anger! 
          
                
                7
              
              
                
                31
              
              
                
                187
              
             1\ 🧠How do dynamic processes shape behavior in a changing world? Join our #cosyne2025 workshop, The Dynamic Brain: Modeling Time-Varying Computations Underlying Natural and Innate Behaviors! Co-organized with @neuronair @BaselessPursuit @scott_linderman and David Anderson 
          
                
                1
              
              
                
                4
              
              
                
                15
              
            
            @BellLabs @svoboda314 @FellerMarla @yusterafa @FritjofHelmchen So we can trace an intellectual thread from John's work to the line attractor concept that has become popular in systems neuroscience for interpreting low-dimensional structure in large-scale recordings of neural activity.
          
           (1/n) Thrilled to announce our (me + @neuronair ) Nature paper is out! We uncovered causal evidence of a line attractor in the brain—a neural mechanism encoding emotional states like aggression. Machine learning (AI) helped us map it! 🚀🧠 #Neuroscience #AI @NeuroscienceNews
            
          
                
                1
              
              
                
                2
              
              
                
                4
              
             This work wouldn't have happened without the amazing support of our mentors @scott_linderman, @Antihebbiann and of course David Anderson! 
          
                
                1
              
              
                
                0
              
              
                
                3
              
             All this work really builds on our initial study in @CellCellPress and lays out groundwork to understand the neural computations and dynamics underlying emotions!  https://t.co/SVMfNzQYBz 
          
          
            
            cell.com
              Different hypothalamic regions utilize distinct neural dynamics to encode mating and aggressive behaviors.
            
                
                1
              
              
                
                0
              
              
                
                2
              
             We're finding evidence that attractors rely on mechanisms including neuromodulation, something we dissected in detail in this third study in @CellCellPress with @GeorgeMountou!  https://t.co/gCEWNoXORw 
          
          
            
            cell.com
              Oxytocin and vasopressin receptors are required in the ventromedial hypothalamus for persistent neural activity and line attractor dynamics that encode an aggressive internal state.
            
                
                1
              
              
                
                2
              
              
                
                7
              
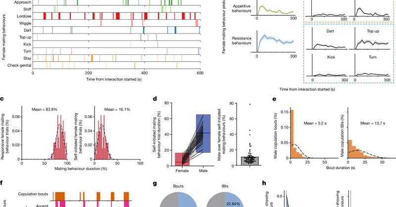
             In our second study with @MengyuLiu96, we show that line attractors control sexual arousal and can be dynamically modulated by hormones, opening up new mechanisms to think about attractors!  https://t.co/za0Ct8gXqs 
          
          
            
            nature.com
              Nature - An oestrus cycle-dependent hypothalamic line attractor is discovered to encode the dynamics of female mating behaviour.
            
                
                1
              
              
                
                0
              
              
                
                6
              
             Check out @AmitVinograd's thread for an awesome recap of the first study. It required us to combine experiments and theory in new ways with closed loop modeling and perturbation, to truly reveal that line attractors are intrinsic to the hypothalamus!  https://t.co/VL8IyotjTT 
          
          
            
            nature.com
              Nature - Single-cell optogenetic stimulation and calcium imaging experiments provide direct evidence of line-attractor dynamics, including functional network connectivity, in the mammalian...
            
                
                1
              
              
                
                1
              
              
                
                6
              
             (1/n) Thrilled to announce our (me + @neuronair ) Nature paper is out! We uncovered causal evidence of a line attractor in the brain—a neural mechanism encoding emotional states like aggression. Machine learning (AI) helped us map it! 🚀🧠 #Neuroscience #AI @NeuroscienceNews
          
          
                
                11
              
              
                
                45
              
              
                
                204
              
             Extremely thankful to @scott_linderman, @Antihebbiann, @SuryaGanguli, Mark Schnitzer and David Anderson for believing in me and pushing me in grad school! And my amazing collaborators @AmitVinograd, @MengyuLiu96, @GeorgeMountou and @TomomiKarigo for teaching me so much! 
          
                
                2
              
              
                
                0
              
              
                
                5
              
             I'm both shocked and honoured to be one of the few grad students to ever receive the Gruber International Research Award from @SfNtweets! We travel the world as immigrants for science, and it means so much to have that journey recognized. Feeling truly grateful to my mentors! 
           Congratulations to the 2024 SfN award and prize recipients! Their passion, innovation, and commitment to advancing the understanding of the brain are shaping the future of neuroscience. SfN looks forward to celebrating their achievements at #SfN24! Learn more about the 
            
                
                6
              
              
                
                2
              
              
                
                33
              
             Thrilled to share our latest in @CellCellPress led by @GeorgeMountou! We use his cool new CRISPR tools to reveal that the aggression encoding VMHvl line attractor uses neuropeptides! Part of our awesome collab with @scott_linderman and @AmitVinograd!  https://t.co/gCEWNoXORw 
          
          
                
                3
              
              
                
                10
              
              
                
                53
              
             Come on down to hear about dynamical systems x social behavior 🔥🔥 at 5:15 if you're @CosyneMeeting workshop organized by @KrisTorpJensen, @marineschimel and @davindi09!! Thrilled to talk alongside @chethan, @scott_linderman, @anqiwu_angela, @theiStone and M Dowling & C Savin!! 
           What I cannot create I do not understand: analyzing neural and behavioral data with generative models! Thrilled to run this @CosyneMeeting workshop with @marineschimel & @davindi09! Find us in Mont-Tremblant on the 14th and on  https://t.co/L78ViKA1Em 
            
            
                
                0
              
              
                
                1
              
              
                
                20
              
             Can't believe it's finally out! Check out @Antihebbiann's thread for a detailed breakdown of our paper! It's improved so much while in review!! 
           Live at @CellCellPress: our paper w/David Anderson finding a leaky line attractor in hypothalamus encoding aggressive motivation!  https://t.co/bZYsGoIP6T  Analysis by @neuronair, data by @TomomiKarigo & Bin Yang, further guidance @scott_linderman, @SuryaGanguli & Mark Schnitzer. 
            
                
                2
              
              
                
                4
              
              
                
                27
              
             So excited to share my 1st first author paper with David Anderson & @Antihebbiann, with help from @TomomiKarigo, @scott_linderman, @SuryaGanguli & Mark Schnitzer in @CellCellPress!! We found an approx. line attractor that correlates with aggressiveness!  https://t.co/SVMfNzQYBz 
          
          
                
                27
              
              
                
                58
              
              
                
                408
              
             My somewhat cynical take on bullies in academia is that they’re a feature, not a bug. I touched on this with an earlier tweet, but the qualities we commonly associate with “top scientist” in academia are extremely present in the kinds of people who bully others. 
          
                
                27
              
              
                
                428
              
              
                
                3K
              
             Had a fabulous time organizing Chen DataSAI and teaching alongside @Antihebbiann Xuan @lpachter Tara @chethan @chris_versteeg @evadyer @mehdiazabou @JonathanCKao Brandon & @neuronair It wouldn’t have been possible without them 🥰 Stay tuned for next year 😃🧠🤓 
           That’s a wrap: group shot from the final day of the inaugural Data Science and AI for Neuroscience summer school, hosted by the Chen Institute for Neuroscience @Caltech Thanks to @SaberaTalukder @neuronair @lpachter @PietroPerona @yisongyue @ChenInstitute and David Anderson 
            
                
                0
              
              
                
                4
              
              
                
                27
              
             That’s a wrap: group shot from the final day of the inaugural Data Science and AI for Neuroscience summer school, hosted by the Chen Institute for Neuroscience @Caltech Thanks to @SaberaTalukder @neuronair @lpachter @PietroPerona @yisongyue @ChenInstitute and David Anderson 
          
                
                0
              
              
                
                7
              
              
                
                26
              
             For the last day (😭) of @CaltechN DataSAI Summer School we have the superb @JonathanCKao & Brandon walking through RNNs & dynamical systems! Featuring the not planned last day uniform @GeelingC Yue & @JieyuZheng3 🤓🧠 Thanks @lpachter @yisongyue @neuronair ++ for a great time! 
          
                
                1
              
              
                
                6
              
              
                
                18
              
             
             
             
               
               
               
               
             
            