modolfor Profile Banner
MODOLFOR Profile
MODOLFOR

@modolfor

Followers
79
Following
240
Media
13
Statuses
101

Research Unit/ FORschungsgruppe 5424, Modulation in olfaction: How recurrent circuits govern state-dependent behaviour. #olfaction #neuromodulation #DFG

Germany
Joined June 2023
Don't wanna be here? Send us removal request.
@So_Steculorum
Sophie Steculorum
9 days
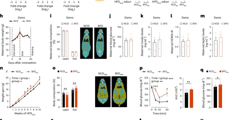
🤩I’m beyond excited to finally share our paper! 🎉 It’s been a long journey and a true team effort. Congratulations to our outstanding first authors, @LCReimon and Ayden Gouveia, and to all of the co-authors who made this possible 🙌! https://t.co/T9sBUBixqM
Tweet card summary image
nature.com
Nature Metabolism - Non-nutritive sensory components of high-fat diet, such as bacon flavour, are sufficient to impair metabolic health in offspring in mice.
5
16
68
@So_Steculorum
Sophie Steculorum
4 months
Thrilled our discovery of a novel sensory pathway controlling satiety in mice is featured in the General-Anzeiger @gabonn 🐭👃🍽️! 👇 Kölner Studie: Geruch macht satt (zumindest Mäuse)
Tweet card summary image
ga.de
Kölner Wissenschaftler finden einen überraschenden Auslöser für Sättigungsgefühl – nämlich das Riechen. Ein neuer Weg zum Schlankwerden? Leider funktioniert es bis jetzt nur bei Mäusen.
0
4
18
@So_Steculorum
Sophie Steculorum
4 months
Grateful to @maxplanckpress for featuring our recent paper in their amazing new video! 🎥🌟 Thank you for the wonderful spotlight on our work! 🙌😄
@maxplanckpress
Max Planck Society
4 months
Yummy, das riecht gut! 🥘 Essensduft aktiviert bestimmte Nervenzellen in #Gehirn, die das Hungergefühl verringern. Deshalb haben wir nach dem Kochen, oft keinen #Appetit mehr. Der erste #Heißhunger ist verflogen: https://t.co/zv5EaZYsHF #Ernährung @DoktorWhatson
1
2
9
@So_Steculorum
Sophie Steculorum
5 months
Ever wondered how smell affects how you eat? 👃🍽️ Check out this interview (in German) with my fantastic PhD student @_janice_bulk_ about our latest paper! 🧠📄 #ProudPI #Olfaction #Feeding #Neuroscience 👇
Tweet card summary image
swr.de
Essverhalten: Schon der Geruch von Essen kann das Sättigungsgefühl auslösen – zeigen Forschende am Max-Planck-Institut. Bei Übergewicht scheint dieser Mechanismus gestört zu sein.
1
7
29
@So_Steculorum
Sophie Steculorum
6 months
📢 🤩Excited to share our latest paper on a #Sensory circuit that limits #Feeding before the first bite👃🧠! Huge thanks to the amazing first author @JaniceBulk and all co-authors, especially @AndreasTSchafer and @tobiasackels 🙌! https://t.co/aOaPfCGYpT
Tweet card summary image
nature.com
Nature Metabolism - The authors describe a sensory circuit involving the medial septum (MS), where MS glutamatergic neurons integrate food odours to prime satiety and regulate nutrient intake.
10
23
86
@KatrinVogt3
Katrin Vogt
9 months
Heading to #NWG2025 Goettingen. Tomorrow, Wednesday, check out the poster from my PhD student Hari Narayanan! @modolfor We find that olfactory navigation is modulated by hunger and social context in fly larvae.
0
2
14
@RockefellerUniv
Rockefeller University
11 months
A @ScienceAdvances paper from @leslievosshall's lab finds that mosquitoes who have olfactory sensory loss maintain the overall effectiveness of their host-seeking behavior by up-regulating attraction to human skin temperature:
Tweet card summary image
science.org
Mosquitoes enhance sensitivity to human body heat by a sensory compensation mechanism when their sense of smell is disrupted.
0
12
18
@mknaden1
Markus Knaden
10 months
Dear all, please advertise the International Chemical Ecology course to your students! It will run from June 23 to July 4 2025 at the Max Planck Institute for Chemical Ecology in Jena, Germany. Please find more infos at https://t.co/Nab8uc5R9U Cheers, Markus
Tweet card summary image
events.gwdg.de
ICE 2025 PhD Course International Chemical Ecology Course Max Planck Institute for Chemical Ecology, Jena, Germany June 23 - July 4, 2025 In collaboration with Penn State University, USA and SLU,...
0
17
21
@maxplanckpress
Max Planck Society
1 year
Dreaming of cream cakes?🍰Yearning for pizza?😋🍕If you just had lunch & find yourself reaching for the cookies, rest assured: hunger is more than just willpower—it starts in the #brain!➡️Research by our colleagues @MPI_Metabolism https://t.co/cNyvnsBrs6 #WorldDiabetesDay
Tweet card summary image
mpg.de
Understanding the brain's role in hunger signals and metabolism reveals insights into obesity and dietary habits.
0
5
14
@yusterafa
rafael yuste
1 year
Dendritic Integration Symposium next Tuesday Dec 10th. Online. Free. Great speakers !
0
34
70
@biorxiv_neursci
bioRxiv Neuroscience
1 year
Strikingly different neurotransmitter release strategies in dopaminergic subclasses https://t.co/pQ8e8zdFdz #biorxiv_neursci
0
6
15
@modolfor
MODOLFOR
1 year
Find us on the blue side: @modolfor.bsky.social
0
1
2
@drosofriend
drosofriend
1 year
🎉 Attention PhD candidates! 🎉 Exciting news — the DFG is launching a new graduate school in Leipzig, offering 40 PhD positions in the fields of neuroscience, biology, and medicine. Don’t miss this opportunity to advance your research career! More details will follow! 🌟🧠
2
12
40
@So_Steculorum
Sophie Steculorum
1 year
Big thanks to @zaknight, @danamsmall, @KaraLMarshall, and @HHMIJanelia for an incredible meeting on the sensory biology of ingestion! 🍔🧠👃🏼👅Inspiring, insightful, and a true highlight🤩! Hoping this is the first of many🤞🏼! #feeding #sensorybiology
2
4
67
@janeliaconf
Janelia Conferences
1 year
Thank you to everyone who joined us this week @HHMIJanelia for a unique and multidisciplinary meeting on the sensory biology of ingestion!
0
4
24
@So_Steculorum
Sophie Steculorum
1 year
Pleased to share our 'News and Views' with @cgardanaz on an exciting new candidate drug for combating obesity💊🍔! Grateful to @NatureNV for this great opportunity 😊. Congratulations to lead author @Z_GerhartHines and the entire team on this outstanding work 👏!
@Nature
nature
1 year
The discovery of a pathway that controls appetite and calorie burning has led to the development of a drug that modulates both by targeting one receptor, offering a promising strategy for weight loss and improved metabolic health
1
11
55
@ikadow
Ilona Grunwald Kadow
1 year
Body and brain must communicate to adapt behavior efficiently. Using the fly, we discover a bidirectional pathway between the fat body and the brain and show that fat body-produced dopamine changes food preference.
@biorxiv_neursci
bioRxiv Neuroscience
1 year
A Bidirectional Brain-Fat Body Axis for Pathogen Avoidance https://t.co/jhV0aFdAjx #biorxiv_neursci
6
27
95
@JosephDZak
Joseph D. Zak
1 year
Our latest preprint is live. Check out our study on how calcium-activated chloride channels sparsen peripheral inputs to the olfactory system. A group effort from the entire lab. https://t.co/3ipLBo5Ogq
Tweet card summary image
biorxiv.org
Sensory systems must perform the dual and opposing tasks of being sensitive to weak stimuli while also maintaining information content in dense and variable sensory landscapes. This occurs in the...
2
9
28
@YuxinZhang97
Yuxin Zhang
1 year
Curious about sister mitral and tufted cells in the olfactory bulb? Curious about imaging neuronal tissue with X-ray? Curious about combining X-ray with in vivo 2-photon? Come check out our poster! (E37, 341.09) #SfN24
@Trickymons
Carles Bosch
1 year
Hi @SfNtweets, Neurons of the same olfactory circuit in the mammalian brain share firing properties while showing individual traits. More about it today PM, poster E37 (PSTR341.09). @YuxinZhang97 @APacureanu @AndreasTSchafer @TheCrick @esrfsynchrotron @psich_en #SfN24
0
4
17
@Trickymons
Carles Bosch
1 year
Hi @SfNtweets, Neurons of the same olfactory circuit in the mammalian brain share firing properties while showing individual traits. More about it today PM, poster E37 (PSTR341.09). @YuxinZhang97 @APacureanu @AndreasTSchafer @TheCrick @esrfsynchrotron @psich_en #SfN24
0
5
30