
Gunnar Schroeder
@gunnar_ns
Followers
1K
Following
2K
Media
49
Statuses
2K
Senior Lecturer at @QueensUBelfast, passionate about #microbes, #Legionella host-pathogen interactions & finding cures for #infection. All views my own.
Belfast, Northern Ireland
Joined March 2015
The 2026 UK CellularMicrobiologyNetwork meeting will be held 22nd - 23rd of June at @WWIEM_QUB in Belfast. Researchers from the UK and beyond are invited to share exciting work on the mechanisms of host-pathogen interactions. Follow us to stay tuned! https://t.co/XVnqr0bGaj
0
2
5
We want you! Join the Department of Molecular and Cellular Biology @MoCel_Geneva at the University of Geneva @unige_en @UNIGEnews @sciences_UNIGE and become our new colleague! Assistant (tenure-track) Professor or Associate Professor! Please RT - thanks https://t.co/mQzmG00cxA
0
22
41
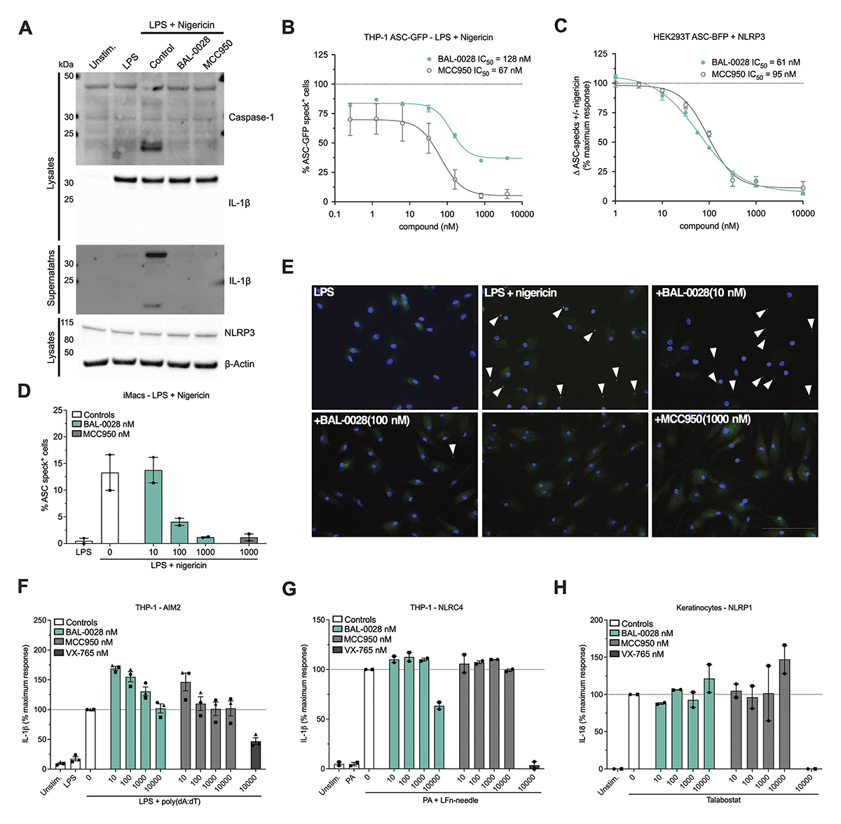
#NLRP3 is a target for anti-inflammatory therapies & can be inhibited by the tool compound MCC950. Wilhelmsen, @Rebecca_Coll et al. characterize new small-molecule inhibitors, BAL-0028 & BAL-0598, that have a distinct mechanism of action & binding site. https://t.co/w1xwgcU8wG
1
23
92
RESEARCH BREAKTHROUGH: Discovery could lead to new drug treatments for #InflammatoryDiseases including #Alzheimers, #asthma, #arthritis and #obesity. Find out more: https://t.co/OzngM61qCK
#LoveQUBResearch @WWIEM_QUB @bioagelabs @MHLSQUB
1
10
27
π¨We're hiring! Come join us in Belfast at @WWIEM_QUB π¬ We're looking for a postdoc to help uncover the mechanism behind a novel genetic cause of heart failure, funded by @TheBHF. Apply hereπ https://t.co/Itm4eafmlU Questions? Reach out via X/LinkedIn/Email! @ProfDavidGrieve
0
9
11
π¨ 2.5-year PhD or Postdoc Position! Join me and the Aquatic Ecosystem Analysis group @UniKoblenz. π¬ Microbial #ecology, #bioindicators, #protists, #wastewater π | German language skills are necessary,Apply by May 16 | π https://t.co/8aEbEj3vWQ | https://t.co/0AfKXYF0dl Share!
0
12
15
Closing on soon - you have until the 14th to apply for our interdisciplinary PhD studentship - develop new cell-based infection models & AI analysis to study infections and discover antimicrobials. Link below.
Funded 4-year #PhD in the exciting BBSRC NILAB program. @WWIEM_QUB Receive multidisciplinary training, develop #infection models and #AI image analysis to reveal bacterial & viral disease mechanisms & discover new antimicrobials. Fight #AMR Get in touch!
0
5
3
Still time to apply for our NILAB #PhD studentship - learn how to use #AI, cell engineering and bacterial & viral #infections to develop new assays for #antimicrobial drug discovery - cutting edge science in a vibrant research center. Check it out! Want to know more? Message me!
Funded 4-year #PhD in the exciting BBSRC NILAB program. @WWIEM_QUB Receive multidisciplinary training, develop #infection models and #AI image analysis to reveal bacterial & viral disease mechanisms & discover new antimicrobials. Fight #AMR Get in touch!
0
2
0
Funded 4-year #PhD in the exciting BBSRC NILAB program. @WWIEM_QUB Receive multidisciplinary training, develop #infection models and #AI image analysis to reveal bacterial & viral disease mechanisms & discover new antimicrobials. Fight #AMR Get in touch!
0
8
13
π¨ UK Cell Micro 2025 is here! π¨ π
2nd-3rd June 2025 π Kingβs College London Join us for fun science, networking, and a rooftop social! ππ π‘ Submit your abstract by 10th April https://t.co/lUETJLzIrr
1
7
5
We are recruiting a student for a really exciting PhD project on understanding how high plasma suPAR predicts poor outcome in patients with ARDS @dfmcauley @QUBCritCareResp @WWIEM_QUB - any questions please get in touch! (open to UK and RoI) https://t.co/60LQaBEkO7
findaphd.com
PhD Project - Understanding how high plasma soluble urokinase plasminogen activator receptor (suPAR) predicts poor outcome in patients with ARDS. at Queenβs University Belfast, listed on FindAPhD.com
0
14
16
Please repost: Postdoc position in antibiotic discovery in a multidisciplinary project w. high-throughput approaches, microscopy, AI, and hit-to-lead optimization @UMontreal @med_umontreal @Mila_Quebec @IRIC_umontreal. Apply @ ML.Antibiotics@gmail.com. See https://t.co/2DjrErxpqw
4
46
86
Funded 4-year #PhD in the exciting BBSRC NILAB program. @WWIEM_QUB Receive multidisciplinary training, develop #infection models and #AI image analysis to reveal bacterial & viral disease mechanisms & discover new antimicrobials. Fight #AMR Get in touch!
0
8
13
AI-based imaging of zebrafish Position with @MostowyLab @FuchterMatt @briscoejames
https://t.co/moXGf74aTD
jobs.lshtm.ac.uk
1
9
13
Had a great time at the T4SS meeting in Nancy. Thanks to all the speakers and the organisers for this fantastic meeting!
0
0
11
0
6
23
Interested in host-pathogen interactions, secreted effector proteins, and unusual microbes that lead amazing lifestyles? We are recruiting to two positions - a PDRA (48 months) and a Technician (24 months)!
1
19
29
Looking for a Research Project Manager with interest in #CF and #infection to work in a multidisciplinary team based out of @ImperialNHLI @ImperialMed funding from @lifearc1 and @cftrust
https://t.co/G9qAGD5vYw
imperial.ac.uk
Please note that job descriptions are not exhaustive, and you may be asked to take on additional duties that align with the key responsibilities ment...
0
3
3
π¨ JOB ALERT π¨ The Laboratory for Molecular Infection Medicine Sweden (@mims_umea) is hiring! We are seeking: 1οΈβ£ Group Leader in Molecular Infection Medicine 2οΈβ£ Project Administrator 3οΈβ£ PhD Student 4οΈβ£ Postdoctoral Researchers π See details and apply: https://t.co/vEB3ShGyN0
0
34
44