Rebecca_Coll Profile Banner
Dr Rebecca Coll Profile
Dr Rebecca Coll

@Rebecca_Coll

Followers
2K
Following
27K
Media
249
Statuses
3K

Lecturer in Immunobiology at QUB - inflammasome, NLRP3, dose response curve, and bad pun enthusiast. Views expressed are mine alone.

Belfast, Northern Ireland
Joined August 2010
Don't wanna be here? Send us removal request.
@Rebecca_Coll
Dr Rebecca Coll
4 months
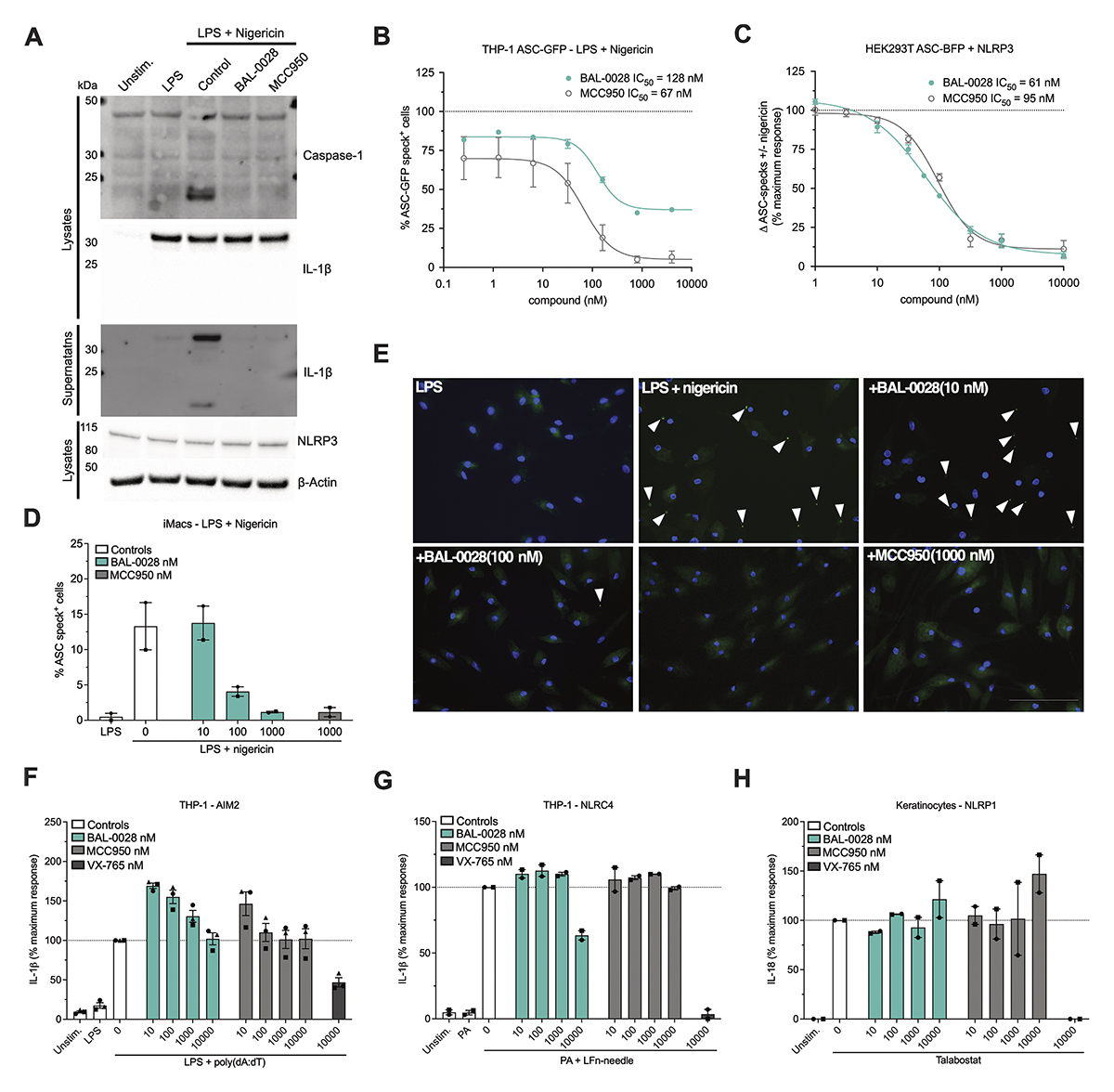
Delighted to share that our study with @bioagelabs NLRP3 inhibitors is now online @JExpMed ! Together with @Geyer_lab @benedicte_py and @Innate_immuno we characterise BAL-0028 and BAL-0598. Excited to see the new NLRP3 biology they will reveal!
@JExpMed
Journal of Experimental Medicine
4 months
#NLRP3 is a target for anti-inflammatory therapies & can be inhibited by the tool compound MCC950. Wilhelmsen, @Rebecca_Coll et al. characterize new small-molecule inhibitors, BAL-0028 & BAL-0598, that have a distinct mechanism of action & binding site. https://t.co/w1xwgcU8wG
9
25
94
@JExpMed
Journal of Experimental Medicine
2 days
Discovery of potent and selective inhibitors of human #NLRP3 with a novel mechanism of action, from Kevin Wilhelmsen, Rebecca Coll, and colleagues ๐Ÿ‘‰ https://t.co/ecqWtaM6LR ๐Ÿ“˜ Part of 2025: The Year in Experimental Medicine: https://t.co/mfpD9K2ezf
0
4
26
@QUBelfast
Queen's University Belfast ๐ŸŽ“
1 month
Dr Andrew Boyle from @WWIEM_QUB has been awarded a prestigious fellowship to lead a UK-wide intensive care clinical trial. The Efficacy and Mechanism Evaluation Advanced Fellowship from @NIHRresearch recognises researchers demonstrating exceptional promise and leadership in
0
8
17
@Vote_HQ
Vote HQ
2 months
๐Ÿšจ๐ŸšจIT'S OVER๐Ÿšจ๐Ÿšจ CATHERINE CONNOLLY WILL BE ELECTED AS THE 10TH PRESIDENT OF IRELAND #Aras25
145
548
5K
@fermatslibrary
Fermat's Library
2 months
While at Guinness, William Sealy Gosset developed a statistical method to infer population means from small samples, minimizing lab work and cost. Since Guinness forbade staff from publishing research, he signed his paper "Student". That's how the Studentโ€™s t-test, one of the
29
391
3K
@J_Immunol
The Journal of Immunology
3 months
Congratulations to new Nobel Laureate and AAI Distinguished Fellow Shimon Sakaguchi, co-winner of the 2025 @NobelPrize in Physiology or Medicine for his foundational discoveries on regulatory T cells and peripheral immune tolerance! Published in The JI: https://t.co/FAcszhA6TH.
0
26
96
@Rebecca_Coll
Dr Rebecca Coll
3 months
Yay Immunology! Tregs FTW!
@NobelPrize
The Nobel Prize
3 months
BREAKING NEWS The 2025 #NobelPrize in Physiology or Medicine has been awarded to Mary E. Brunkow, Fred Ramsdell and Shimon Sakaguchi โ€œfor their discoveries concerning peripheral immune tolerance.โ€
0
0
73
@Rebecca_Coll
Dr Rebecca Coll
3 months
So proud of the new Dr @Emck197 for smashing her PhD viva! Huge thank you to her examiners @BenediktKessler @gunnar_ns for great discussions on NLRP3 inflammasomes and proteomics - first student co-supervised work Prof Ben Collins in the Collins Lab-Coll Lab-Collaboration!
2
3
39
@Rebecca_Coll
Dr Rebecca Coll
3 months
Delighted to be part of this special collection - some very nice innate immunity studies here!
@JExpMed
Journal of Experimental Medicine
3 months
We are pleased to present a special collection highlighting recent findings in the #InnateImmunity field. It spotlights cutting-edge research on the mechanistic aspects of innate immune signaling upon #infection, in #autoimmunity, & in #neurodegeneration https://t.co/0GzRUUXEot
0
1
23
@Rebecca_Coll
Dr Rebecca Coll
3 months
Our 1st year medical students were privileged to hear from members of Road Victim Support Northern Ireland-Donegal ( https://t.co/03ffmQKkuN) today. Please support their campaign Caoimhรฉโ€˜s Law: Stop Exploiting Trauma. Itโ€™s NOT Your Story To Tell
0
0
1
@Rebecca_Coll
Dr Rebecca Coll
3 months
Nice to see our recent study on novel NLRP3 inhibitors with @bioagelabs in @JExpMed highlighted in @NatRevDrugDisc - ๐Ÿ”ฆ๐Ÿ’Š๐Ÿ”ฅ ๐Ÿ˜Overcoming roadblocks to anti-inflammatory NLRP3 inhibitors
0
1
16
@irishathletics
Athletics Ireland
3 months
๐Ÿšจ๐–๐Ž๐‘๐‹๐ƒ ๐’๐ˆ๐‹๐•๐„๐‘ ๐…๐Ž๐‘ ๐Š๐€๐“๐„ ๐Ž'๐‚๐Ž๐๐๐Ž๐‘!!!! She's done it!!!๐ŸคฏKate O'Connor has just won Ireland's first ever global outdoor senior medal in the multi-events with a national record-breaking performance in Tokyo๐Ÿ™Œ ๐Ÿ’ฅHeptathlon: 6,714 NR She joins an
69
564
5K
@UIGImmuno
Ulster Immunology Group
3 months
๐Ÿ“ข Meet #UIG #FraserSymposium speaker Prof Molly Ingersoll! Joining us from Institut Pasteur, Paris, sheโ€™ll speak on mucosal immunity in the bladder at Riddle Hall, Mon 15 Sept. For Event Details: r.coll@qub.ac.uk More Info: https://t.co/eWZ0dz5Qds @britsocimm #Immunology
Tweet card summary image
research.pasteur.fr
The thematic of our group, within the Dendritic Cell Immunology Unit, is immunology of the bladder with two broad projects focused on the related topics of response to uropathogens and response to...
0
1
6
@Innate_immuno
Alex Weber, immunologist researcher in Tรผbingen
4 months
Groundbreaking stuff - well done @Rebecca_Coll ! So pleased this amazing study is out now and very grateful we could make a small contribution to testing these novel #NLRP3 #inflammasome inhibitors in primary cells. Looking forward to the ongoing clinical development!
@JExpMed
Journal of Experimental Medicine
4 months
#NLRP3 is a target for anti-inflammatory therapies & can be inhibited by the tool compound MCC950. Wilhelmsen, @Rebecca_Coll et al. characterize new small-molecule inhibitors, BAL-0028 & BAL-0598, that have a distinct mechanism of action & binding site. https://t.co/w1xwgcU8wG
2
5
22
@QUBelfast
Queen's University Belfast ๐ŸŽ“
4 months
RESEARCH BREAKTHROUGH: Discovery could lead to new drug treatments for #InflammatoryDiseases including #Alzheimers, #asthma, #arthritis and #obesity. Find out more: https://t.co/OzngM61qCK #LoveQUBResearch @WWIEM_QUB @bioagelabs @MHLSQUB
1
10
27
@bioagelabs
BioAge
4 months
Weโ€™re pleased to announce our new publication today in Journal of Experimental Medicine describing the discovery and characterization of the novel class of NLRP3 inhibitors that includes BGE-102, a brain-penetrant, orally available small molecule that BioAge is initially
0
4
22
@Rebecca_Coll
Dr Rebecca Coll
4 months
Big shout out to my lab @Emck197 @ChloeMck2022 @TheaMawhinney
0
0
3
@UIGImmuno
Ulster Immunology Group
4 months
Weโ€™re excited to welcome A/Prof Dan Bachovin, of Memorial Sloan Kettering Cancer Centre, who will present on Innate Immune Sensing of the Intracellular Redox State at the UIG Seminar Series. Event details: r.coll@qub.ac.uk โ„น๏ธ More info: https://t.co/vBQvZmMS3H @britsocimm
0
1
10
@WWIEM_QUB
Wellcome-Wolfson Institute Experimental Medicine
4 months
Step inside an immersive experience to learn about the global threat of antimicrobial resistant infections, how bacteria develop resistance to antibiotics and the research from @wwiem_qub at @QUBelfast to fight it. Where: W5 (1st Floor) 2 Queens Quay Belfast When: 1st-15th Sep
0
2
6
@Rebecca_Coll
Dr Rebecca Coll
4 months
Had a brilliant couple of days with the lab in Galway at the @Irishimmunology meeting - great science and great craic !!!
1
3
31