Xiaojing Sui
@Xiaojing_Sui
Followers
451
Following
2K
Media
11
Statuses
1K
@hdfcures @_BrightFocus & @NAF_Ataxia Postdoc Fellow @NorthwesternU. Formerly @UniMelb. proteostasis/protein conformational switch/ageing/proteomics/big data…
Evanston, IL
Joined April 2016
A true honor to be named as a 'Rising Star in Proteomics and Metabolomics'! Congrats to all RISING STARS! Thanks my mentors @DannyHatters @gurugav69 & Rick Morimoto!
pubs.acs.org
3
2
25
Investigating the neuronal role of the proteasomal ATPase subunit gene PSMC5 in neurodevelopmental proteasomopathies:
nature.com
Nature Communications - Variants in the PSMC5 gene impair proteasome function and cellular homeostasis, altering brain development in children. This study reveals underlying molecular mechanisms...
0
3
6
“There were some cells in there that were very messed up” In a technological tour-de-force, researchers have sequenced the whole genomes of more than 100 individual cells from one 74-year-old man https://t.co/d8YfDoK3Ky
nature.com
Nature - Technical advances allow researchers to trace the genetic changes that occur over time.
5
110
347
Read this inspiring perspectives coauthored by the Worm Resource directors and worm Nobel Laureates! 4 Nobel Prizes and how they were enabled by major NIH-supported research resources (the Caenorhabditis Genetics Center, WormBase, and WormAtlas) https://t.co/dinysHC5DT
pnas.org
Experimental organisms such as the nematode Caenorhabditis elegans are fundamental to biological discovery. The success of C. elegans research has ...
2
16
51
Divergent proteome tolerance against gain and loss of chromosome arms https://t.co/XzG1bXiwRn
1
20
65
Global Analysis of Aggregation Determinants in Small Protein Domains https://t.co/IjgFblwlM4
#biorxiv_biophys
biorxiv.org
Protein aggregation is an obstacle for engineering effective recombinant proteins for biotechnology and therapeutic applications. Predicting protein aggregation propensity remains challenging due to...
0
4
12
Molecular grammars of predicted intrinsically disordered regions that span the human proteome: Cell
cell.com
Grammars inferred using NARDINI+ (GIN) is a resource that uncovers molecular grammars of intrinsically disordered regions (IDRs) across the human proteome, revealing how distinct grammars underlie...
0
22
70
Structural landscape of the degrading 26S proteasome reveals conformation-specific binding of TXNL1:
nature.com
Nature Structural & Molecular Biology - The authors use time-resolved cryo-electron microscopy to reveal the interactions of the redox-active cofactor TXNL1 with the human 26S proteasome and...
0
2
7
A large consortium of researchers has mapped how brain cells establish diverse identities throughout neurodevelopment and across species https://t.co/zKAYvb6AJY
nature.com
Nature - A large consortium of researchers has mapped how brain cells establish diverse identities throughout neurodevelopment and across species.
3
39
150
Excited to share @RibackLab’s first paper in @CellCellPress. Together with @Goodell_Lab, we show that diverse leukemia mutations converge on a biophysically indistinguishable nuclear condensate—the C-body. Huge thanks to @Gandhar_Datar, @sciencyelmira, and co-authors!
(1/10) How do diverse leukemia mutations converge on the same molecular program? In our new study @CellCellPress,the @RibackLab and @Goodell_Lab show that disparate mutations rewire shared protein networks to form nuclear condensates called coordinating bodies (C-bodies).🫧
1
4
14
(1/10) How do diverse leukemia mutations converge on the same molecular program? In our new study @CellCellPress,the @RibackLab and @Goodell_Lab show that disparate mutations rewire shared protein networks to form nuclear condensates called coordinating bodies (C-bodies).🫧
3
27
63
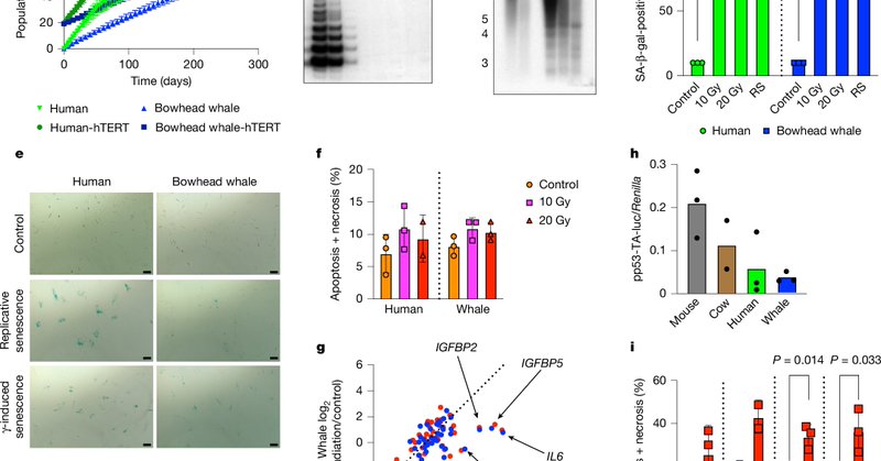
Nature research paper: Evidence for improved DNA repair in long-lived bowhead whale https://t.co/2hWEtCvr7e
nature.com
Nature - Analysis of the longest-lived mammal, the bowhead whale, reveals an improved ability to repair DNA breaks, mediated by high levels of cold-inducible RNA-binding protein.
2
52
169
New Online! Mechanisms and regulation of the Hsp70 chaperone network https://t.co/jN91rCtRyj
0
18
67
In situ characterization of mitochondrial Hsp60-Hsp10 chaperone complex under folding stress | Science Advances
science.org
The mitochondrial Hsp60-Hsp10 complex clusters and shifts conformation in response to protein-folding stress.
1
11
31
Purdue University has openings in chemistry, not two, not three, but four positions. @PurdueChemistry @PurdueChemE @purduepharmacy @PurdueAg @PurdueScience
careers.purdue.edu
Assistant / Associate Professor of Advanced Chemistry, Science and Engineering
0
9
18
Nature research paper: From genotype to phenotype with 1,086 near telomere-to-telomere yeast genomes https://t.co/6Xgfo6NWse
nature.com
Nature - A newly compiled atlas of species-wide structural variants and gene-based and graph pangenomes derived from highly complete assemblies of genomes from 1,086 natural isolates enable...
1
24
76
Online Now: Mechanisms of assembly and function of the Hsp70-Hsp40 chaperone machinery https://t.co/QBkTQzlUW3
0
16
84
Hyperactive 20S proteasome enhances proteostasis and ERAD in C. elegans via degradation of intrinsically disordered proteins | Science Advances
science.org
A hyperactive proteasome clears disordered proteins, boosting stress resilience and lifespan independent of canonical defenses.
1
15
34
We don't know the (phenotypic) consequences of most mutations. Good news, the proteome can help! And it predicts phenotypes in new environments.
science.org
Understanding how genetic variation translates into complex phenotypes remains a fundamental challenge. In this work, we address this by mapping genome-to-proteome relationships in 800 progeny of a...
1
53
207