VendruscoloLab Profile Banner
Vendruscolo Lab Profile
Vendruscolo Lab

@VendruscoloLab

Followers
785
Following
143
Media
9
Statuses
146

An interdisciplinary lab that brings together concepts from chemistry, physics, and medicine to understand protein misfolding and self-assembly. @ChemCambridge

University of Cambridge, UK
Joined July 2021
Don't wanna be here? Send us removal request.
@VendruscoloLab
Vendruscolo Lab
4 years
An insider look at the exciting, day-to-day science taking place in the Vendruscolo Lab in @ChemCambridge @Cambridge_Uni 🔬🧪👀
0
3
22
@ScienceofPD
The Science of Parkinson's
8 months
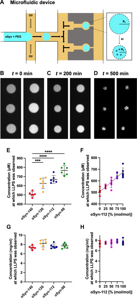
New research from @mvendruscolo14 @VendruscoloLab & collaborators compares the phase behavior of four α-Synuclein isoforms & finds stark differences between them in their propensities to undergo phase separation & aggregation; #Parkinsons https://t.co/dJufc4nFeh
0
4
9
@MariaMilanesi8
MariaMilanesi
11 months
🔥Very excited to see our work just published in Science Advances! https://t.co/9NroW9yB28 "Transient interactions between the fuzzy coat and the cross-β core of brain-derived Aβ42 filaments". Grateful for the collaboration with @FBrotzakis, @mvendruscolo14, @VendruscoloLab.
2
2
9
@FBrotzakis
Faidon Brotzakis
11 months
🚨Checkout our latest work in @ScienceAdvances on characterising Ab42 Alzheimer's disease brain derived amyloid fibrils structural dynamics using #MEMMI 🖥️ and #CryoEM 🧊data. Work with @MariaMilanesi8 @mvendruscolo14 @VendruscoloLab @Cambridge_Uni @BSRC_Fleming .
@MariaMilanesi8
MariaMilanesi
11 months
🔥Very excited to see our work just published in Science Advances! https://t.co/9NroW9yB28 "Transient interactions between the fuzzy coat and the cross-β core of brain-derived Aβ42 filaments". Grateful for the collaboration with @FBrotzakis, @mvendruscolo14, @VendruscoloLab.
1
1
2
@aipulserx
DailyHealthcareAI
1 year
Can deep learning methods trained on folded proteins effectively predict the structural ensembles of disordered proteins? @Cambridge_Uni @ChemCambridge @VendruscoloLab "AlphaFold-Metainference: Prediction of Structural Ensembles of Disordered Proteins" • A new development
0
2
6
@ClaudioGomesLab
Cláudio Gomes Lab - Protein Misfolding in Disease
1 year
Grateful for the great turnout at my seminar at @ChemCambridge on chaperones and protein aggregation in neurodegeneration 🧠 It was great to connect, discuss research and explore new collaboration opportunities with so many of you! @KnowlesLabCamb @VendruscoloLab @TWIN2PIPSA
1
2
21
@FitzpatrickLab
Fitzpatrick Laboratory
1 year
A touching tribute by @CVR_Research & Colin Robinson honoring the remarkable life and contributions of Professor Sir Christopher M. Dobson, F.R.S. A visionary scientist and outstanding mentor: https://t.co/gFJeWjg3BY
0
5
18
@ml4ngp
ML4NGP
1 year
#ML4NGPtalks🎙️ How can #COSTactions like #ML4NGP drive #research and #innovation? Find out in our first talk with @mvendruscolo14 as he dives into the future of #MachineLearning in #proteinscience. Watch now! 🎬 https://t.co/PIjbrDc5RM @COSTprogramme @VendruscoloLab
0
8
16
@Janin865
Janin Lautenschlaeger
1 year
Just on my way back from Lisbon from the @TWIN2PIPSA workshop on Bioimaging and Protein Interaction. Thanks @ClaudioGomesLab and @VendruscoloLab for inviting me to present our work on alpha-synuclein phase separation in cells!! #LLPS #synuclein #science #Parkinson
1
3
16
@ChemCambridge
Cambridge Chemistry
1 year
New AI predicts how proteins behave inside cells, starting as small droplets and condensing into larger ones. This tool predicts how proteins come together using data that are extremely challenging to analyse traditionally. @PNASNews @VendruscoloLab https://t.co/DFffsCbgUn
0
5
22
@KnowlesLabCamb
KnowlesLab Cambridge
1 year
Our latest paper by @Catherine_k_xu - secondary nucleation is the source of both oligomers and fibrils in Parkinson's associated a-Synuclein aggregation. Fantastic collaboration with Linse lab @SpillantiniLab and @VendruscoloLab https://t.co/zlL6BgHoRR
Tweet card summary image
nature.com
Nature Communications - The formation of protein aggregates is a hallmark of Parkinson’s disease, with small oligomeric species implicated as a major source of toxicity. In this work, Xu et...
1
5
25
@Catherine_k_xu
Catherine Xu
1 year
Very excited to share our work in @NatureComms! We show that a-synuclein oligomers and fibrils form by secondary nucleation on existing fibril surfaces
Tweet card summary image
nature.com
Nature Communications - The formation of protein aggregates is a hallmark of Parkinson’s disease, with small oligomeric species implicated as a major source of toxicity. In this work, Xu et...
3
6
19
@BioExcelCoE
BioExcel CoE
2 years
Check out the latest episode (no.9) of the Phase Space Invaders podcast 🎙️ where Prof. Michele Vendruscolo talks about preventing protein misfolding, AI in drug discovery 💊 and the importance of good mentorship 🧠 Access all episodes ➡️ https://t.co/Hw1J51C51w @VendruscoloLab
0
2
9
@ml4ngp
ML4NGP
2 years
Starting the 2nd day of #ML4NGPmeeting with an inspiring talk from @mvendruscolo14 @VendruscoloLab on #drug design for targeting disordered proteins #IDPs and inhibit #aggregation within condensates 🫧 What an amazing start👏
0
7
26
@ScienceofPD
The Science of Parkinson's
2 years
The man, the myth, the legend: @StoDada just published a paper with @VendruscoloLab & @ChemCambridge colleagues demonstrating a possible therapeutic route for #Parkinsons based on the inhibition of alpha synuclein protein aggregation within condensates https://t.co/Ik9N3pc4MT
2
2
13
@KnowlesLabCamb
KnowlesLab Cambridge
2 years
Outcome of a great collaboration with @VendruscoloLab is now published! Well done @eaandrzejewska.
@robertihorne
Robert Horne
2 years
Super psyched to see this published at last! We demonstrate a novel approach to slowing alpha-synuclein aggregation in #Parkinsons. A massive thank you to the @VendruscoloLab, @KnowlesLabCamb, Caughey, Ghetti and Sormanni labs. https://t.co/fHWtkA6eXw https://t.co/sGUPDzMUPU
0
1
5
@Twin4Promis
Twin4Promis
2 years
🎯Excited to share a new article about our #Twin4Promis partner, @mvendruscolo14 and his incredible team @VendruscoloLab from the @ChemCambridge ! 🌟 Learn more about their pioneering work in protein folding here:
0
4
7
@ScienceofPD
The Science of Parkinson's
2 years
New research from @robertihorne @KnowlesLabCamb @VendruscoloLab & colleagues presents a machine learning approach to identify small molecule inhibitors of α-synuclein aggregation, a process implicated in #Parkinsons & other synucleinopathies https://t.co/n17CgiFM3A
2
3
13
@EricTopol
Eric Topol
2 years
Now add #AI and structure-based drug discovery for screening 10X faster, 100X more potent , 1000X less cost for new potential small molecule drugs vs #Parkinson's disease https://t.co/1AR1qtNOfV @robertihorne @Cambridge_Uni @KnowlesLabCamb @VendruscoloLab
1
12
40