RachelGleyzer Profile Banner
Rachel Gleyzer Profile
Rachel Gleyzer

@RachelGleyzer

Followers
104
Following
108
Media
1
Statuses
18

Cancer Biology PhD Candidate in the Newman Lab @AaronNewmanLab @stanfordcbio @StanfordMed | NSF GRFP | @UChicago Class of 2020

Joined May 2021
Don't wanna be here? Send us removal request.
@RachelGleyzer
Rachel Gleyzer
1 month
Excited to have contributed to CytoTRACE 2! This work improves reconstruction of single-cell developmental potential and deepens our understanding of cell differentiation. Grateful to be part of this incredible team.
@gungulati
Gunsagar Gulati
1 month
[1/10] We’re excited to introduce CytoTRACE 2 β€” a major upgrade for inferring developmental potential from single-cell RNA-seq across datasets. @naturemethods Led by @kang_minji_ in @AaronNewmanLab. πŸ“„ Paper: https://t.co/UgfI8tWeep πŸ”— Shareable link:
1
3
9
@StanfordMed
Stanford Medicine
2 years
Our community mourns the loss of Charles β€œChuck” Kwok Fai Chan, PhD, professor of surgery. Chan, a stem cell researcher who discovered how to regrow cartilage, will be remembered for his generous spirit as a mentor and colleague.
med.stanford.edu
The Stanford Medicine researcher was known for his groundbreaking work and his generous spirit as a mentor and colleague.
0
27
115
@RachelGleyzer
Rachel Gleyzer
2 years
Excited to share CytoTRACE 2 with the twitter community and thrilled to have contributed to this work.
@kang_minji_
Minji Kang
2 years
How to trace developmental potential on an absolute scale from single cell expression data? We are thrilled to announce that CytoTRACE 2 is out on bioRxiv! @AaronNewmanLab https://t.co/Gsc7baJS6A https://t.co/E06UMDFIRs
1
0
9
@RachelGleyzer
Rachel Gleyzer
2 years
Lot's of fun on the Newman Lab hike this weekend! @AaronNewmanLab @Wubing44589261 @kang_minji_ @JJAlmagro @xikun_zhang_
0
0
11
@AaronNewmanLab
Aaron Newman Lab
3 years
Thanks for the invitation to speak @sitcancer @theNCI Looking forward to this!
@sitcancer
Society for Immunotherapy of Cancer
3 years
Join #SITC and @theNCI for the first of 8 FREE webinars on June 28 in our Comp IO series: Facilitating Discovery of New Resistance Mechanisms with Data Visualization. Featuring @AaronNewmanLab of @StanfordMed & @CarstenKriegPhD of @MedUnivSC Register: https://t.co/pfGoYkJ5WE
0
2
2
@RachelGleyzer
Rachel Gleyzer
3 years
Congratulations to the CytoSPACE team, so happy to be a part of the awesome @AaronNewmanLab!
@NatureBiotech
Nature Biotechnology
3 years
@CellStanford @Stanford @Oslounivsykehus @StanfordCancer @AaronNewmanLab @ChloeBSteen Researchers invent a tool to create high-resolution maps of gene activity, opening a path to improved diagnostics and therapies #NBTintheNews via @StanfordMed https://t.co/mVxUEAstai
1
0
14
@AaronNewmanLab
Aaron Newman Lab
3 years
Excited to announce our new method #CytoSPACE for mapping single cells from a reference atlas to #SpatialTranscriptomics (ST) data at high resolution, out now in @NatureBiotech! 1/10 https://t.co/nAcWwmfn79
Tweet card summary image
nature.com
Nature Biotechnology - CytoSPACE maps individual cells from a reference single-cell RNA sequencing atlas to spatial transcriptomics data.
3
43
202
@AaronNewmanLab
Aaron Newman Lab
3 years
Very honored to see that #CIBERSORT is among the 5 fastest-growing software tools in the biosciences. Thanks @cziscience for developing this resource and @Nature for publicizing it. It's been a privilege contributing tools to the scientific community! https://t.co/VyMmkzHdJU
0
13
43
@gungulati
Gunsagar Gulati
3 years
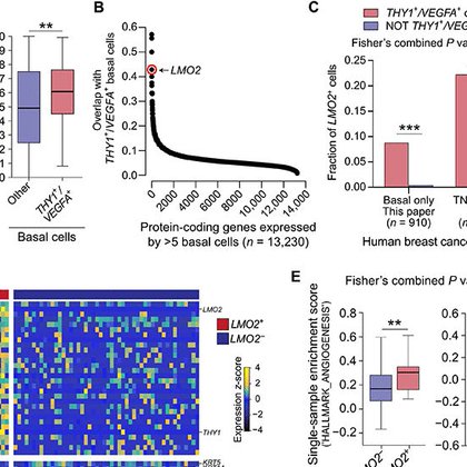
Thrilled to share another application of CytoTRACE in human cancer: We find a less differentiated population of breast cancer cells that preferentially integrate into vessels and metastasize via the LMO2-STAT3 signaling axis. See thread by @ssikandar.
Tweet card summary image
science.org
LMO2 modulates STAT3 signaling to promote breast cancer metastasis.
2
1
36
@RachelGleyzer
Rachel Gleyzer
3 years
So amazing to see the Stanford community come together to celebrate @CarolynBertozzi's Nobel Prize. Congratulations!
0
0
4
@RachelGleyzer
Rachel Gleyzer
4 years
I'm thrilled to announce that I have officially joined the Newman lab for my PhD thesis research @AaronNewmanLab @StanfordMed @StanfordDBDS. Excited to work with a great team and develop novel methods for sequencing data analysis.
2
2
37
@ChloeBSteen
ChloΓ© Steen, PhD
4 years
How to efficiently study spatial transcriptomics data at single cell resolution? We are proud to introduce CytoSPACE, a new tool for fast and robust mapping of single cells to spatial transcriptomes, now on bioRxiv https://t.co/KsJ1lB2E9p
3
70
268
@stanfordcbio
Stanford Cancer Biology PhD Program
4 years
shout out to @kristenfrombach and Hudson for leading journal club outside today! 🌞😎🌞😎
0
1
11