Misha Kolmogorov Profile
Misha Kolmogorov

@MishaKolmogorov

Followers
2K
Following
675
Media
41
Statuses
2K

Tenure-track Stadtman Investigator at NIH/NCI @NCIResearchCtr. I like computational/cancer/metagenomics. The views are my own.

Bethesda, MD
Joined November 2017
Don't wanna be here? Send us removal request.
@MishaKolmogorov
Misha Kolmogorov
8 months
A milestone for our lab! Here's a full text link:
@NatureBiotech
Nature Biotechnology
8 months
Severus detects somatic structural variation and complex rearrangements in cancer genomes using long-read sequencing https://t.co/lh9zsE4Jdg
5
10
71
@timp0
Winston Timp
19 days
We are excited to announce our most recent preprint “Single-cell long-read sequencing of the experience-induced transcriptome” ( https://t.co/Qts0K63OmJ) led by @sheridan in collaboration with Richard Huganir. A few highlights:
Tweet card summary image
biorxiv.org
Neural activity drives transcriptional events that are critical for learning. Activity-induced transcript isoform expression and alternative splicing are cell-type specific events typically obscured...
1
3
16
@Sanjusinha7
Sanju Sinha
28 days
https://t.co/RfAn9FihsZ even after the DNA was repaired, the affected regions remained misfolded and showed reduced gene expression, and these changes were passed on to daughter cells. DNA damage thus leaves lasting marks on genome function, a phenomenon called “chromatin
Tweet card summary image
science.org
Upon DNA breakage, a genomic locus undergoes alterations in three-dimensional chromatin architecture to facilitate signaling and repair. Although cells possess mechanisms to repair damaged DNA, it is...
0
3
8
@sedlazeck
Fritz Sedlazeck
1 month
Trio-barcoded @nanopre Adaptive Sampling (TBAS) to improve #RareDisease diagnostic at less than 1/2 the $$ & high cov: 76% solve rate across 13 trios inc. two corrections from prev. diagnosis. https://t.co/HbjvhTjTPn @fuyvei96 @GREGoR_research @BCM_HGSC #Genetics #bioinformatics
0
7
30
@NatureBiotech
Nature Biotechnology
2 months
Accurate somatic small variant discovery for multiple sequencing technologies with DeepSomatic https://t.co/i0nwOl1xBy
2
22
66
@biorxiv_genomic
bioRxiv Genomics
2 months
A telomere-to-telomere map of somatic mutation burden and functional impact in cancer https://t.co/xNsV0RTdf5 #biorxiv_genomic
1
8
24
@lh3lh3
Heng Li
2 months
Do you know ~60% of human SVs fall in ~1% of GRCh38? See our new preprint: https://t.co/ZdP2r83KI8 and the companion blog post on how we started this project and longdust: https://t.co/a9W6nXmslz. Work with @QianAlvinQin1
3
89
329
@jim_elevator
Jim Shaw
3 months
Preprint out for myloasm, our new nanopore / HiFi metagenome assembler! Nanopore's getting accurate, but 1. Can this lead to better metagenome assemblies? 2. How, algorithmically, to leverage them? with co-author Max Marin and supervised by Heng Li @lh3lh3
@biorxiv_bioinfo
bioRxiv Bioinfo
3 months
High-resolution metagenome assembly for modern long reads with myloasm https://t.co/lGIxJcirLX #biorxiv_bioinfo
1
19
55
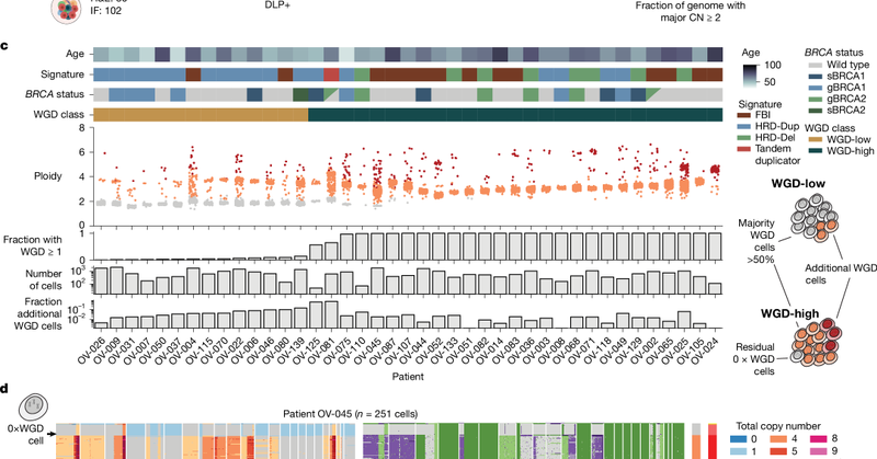
@ivazquezgarcia
Ignacio Vázquez
3 months
Whole-genome doubling (WGD) occurs in ~30% of solid tumors and is linked to poor outcomes. Is it a one-time event or an ongoing mutational process? In our new @Nature paper now in print, we show WGD continuously shapes tumor evolution and immune evasion. https://t.co/CLrFR2DpNB
Tweet card summary image
nature.com
Nature - A single-cell sequencing study using more than 30,000 tumour genomes from human ovarian cancers shows that whole-genome doubling is an ongoing mutational process that drives tumour...
3
30
87
@MishaKolmogorov
Misha Kolmogorov
3 months
Happy to share the latest work from the lab! We long-read sequenced single-cell derived melanoma subclones to reconstruct complete view of tumor evolution. With phylogeny, we can see parallel structural evolution and lineage-specific methylation.
Tweet card summary image
biorxiv.org
Tumor evolution is driven by various mutational processes, ranging from single-nucleotide vari- ants (SNVs) to large structural variants (SVs) to dynamic shifts in DNA methylation. Current short-read...
0
6
35
@cenksahinalp
Cenk Sahinalp & Team
3 months
Check out our study on the single cell derived sublines of a melanoma model: Long-read sequencing of single cell-derived melanoma subclones reveals divergent and parallel genomic and epigenomic evolutionary trajectories
Tweet card summary image
biorxiv.org
Tumor evolution is driven by various mutational processes, ranging from single-nucleotide vari- ants (SNVs) to large structural variants (SVs) to dynamic shifts in DNA methylation. Current short-read...
0
2
10
@cenksahinalp
Cenk Sahinalp & Team
4 months
Our newest computational method, ImmunoTyper2 for genotyping the complete germline immunoglobulin and T-cell receptor coding gene regions using WGS (short read) data is now out at Genome Research!
Tweet card summary image
pubmed.ncbi.nlm.nih.gov
As we enter the age of personalized medicine, healthcare is increasingly focused on tailoring diagnoses and treatments based on patients' genetic and environmental circumstances. A critical component...
1
5
9
@aquaskyline
Ruibang Laurent Luo
4 months
Clair3 now natively supports using GPU with CUDA or Apple Silicon to speed up calling in v1.2. using either a 4090, or a M3 Ultra, Clair3 can complete an ONT WGS 30x whole-genome variant calling in ~20min. A quick start is at 🔗 https://t.co/y7N7GTy9dt
1
12
43
@lh3lh3
Heng Li
4 months
Longdust, a new tool to identify highly repetitive STRs, VNTRs, satellite DNA and other low-complexity regions (LCRs). Similar to SDUST but for long regions. https://t.co/xUFgpmatJ5
Tweet card summary image
github.com
Identify long STRs, VNTRs, satellite DNA and other low-complexity regions in a genome - lh3/longdust
2
70
200
@PengJiang20
Peng Jiang
4 months
Our Cell paper is online ( https://t.co/t5bOxlCN8q)! We present the CIDE framework, broadly applicable to cancer research and oncology. Also, we highlight AOAH as a promising new immunotherapy.
3
8
20
@cenksahinalp
Cenk Sahinalp & Team
5 months
Identification of universally tumor lineage-informative methylation sites in colorectal cancer
Tweet card summary image
academic.oup.com
AbstractMotivation. In the era of precision medicine, performing comparative analysis over diverse patient populations is a fundamental step toward tailori
0
2
1
@MishaKolmogorov
Misha Kolmogorov
5 months
Only 1 week left to register! This is great opportunity to meet and engage with your peers and faculty in algorithmic cancer biology, check out the speaker lineup!
@MishaKolmogorov
Misha Kolmogorov
6 months
SSACB 2025 rescheduled to Aug 18-22! We are inviting students and postdocs broadly interested in computational cancer to 2025 NCI Summer School on Algorithmic Cancer Biology. Please apply and spread the word:
0
1
2
@strnr
Stephen Turner 🦋 @stephenturner.us
5 months
Review: Structural variants in the 3D genome as drivers of disease https://t.co/GiI9gGAzFV (read free: https://t.co/UtJGMlLAxs) 🧬🖥️🧪
1
16
82
@msikic
Mile Sikic
5 months
Our RiNALMo RNA language model has been published in Nat Comm https://t.co/2EXzExKdzK Great work by @RJPenic and @TinVlasic, with support and patience in teaching us RNA biology from Roland G Huber and @ywan_wan RiNALMo is already an SOTA as a benchmark for RNA LLMs.
Tweet card summary image
nature.com
Nature Communications - RiNALMo, a large-scale RNA language model trained on non-coding RNA sequences, captures structural information and achieves state-of-the-art performance on multiple tasks,...
3
16
57