Michael Neugent PhD
@MikeNeug
Followers
1K
Following
8K
Media
891
Statuses
6K
Ruth L. Kirschstein NRSA Postdoctoral Fellow | @NIDDKgov | Women's Health | host-microbiome | biochemical ecology | metabolic interfaces | @TheDeNiscoLab
Dallas, TX
Joined November 2018
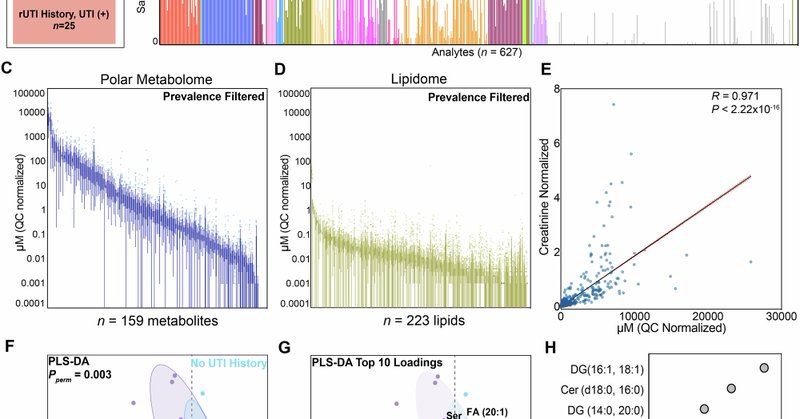
Thrilled to share that our recent work is out in npj Biofilms and Microbiomes. 🧵 (1/4) https://t.co/zrCnS3hokz
nature.com
npj Biofilms and Microbiomes - Urinary biochemical ecology reveals microbiome-metabolite interactions and metabolic markers of recurrent urinary tract infection
1
1
0
Thrilled to share that our recent work is out in npj Biofilms and Microbiomes. 🧵 (1/4) https://t.co/zrCnS3hokz
nature.com
npj Biofilms and Microbiomes - Urinary biochemical ecology reveals microbiome-metabolite interactions and metabolic markers of recurrent urinary tract infection
1
1
0
Further announcements coming soon on the future of this work as we continue clinical translation and look toward a more personalized management of rUTI.
0
0
0
Our goal: understand how microbial communities and metabolites shape the postmenopausal urobiome and susceptibility to recurrent UTI (rUTI). We further uncover joint biochemical/microbial markers that could improve diagnosis, prognosis, and clinical management.
1
0
0
In this work, we mapped urinary biochemical ecology to urobiome microbial ecology by pairing quantitative metabolomics with shotgun metagenomics in a cohort of postmenopausal women designed to study recurrent UTI.
1
0
0
Join us in Breckenridge this May for @KeystoneSymp "Beyond #Antibiotics : Emerging Strategies Combating #BacterialInfection"! Amazing lineup of speakers and many short talk slots! Short talk deadline Jan 7th. https://t.co/1sShnpZoCt
#KSBeyondAntibiotics26
keystonesymposia.org
Join us at the Keystone Symposia on Beyond Antibiotics: Emerging Strategies for Combating Bacterial Infection, May 2026, in Breckenridge, with field leaders!
0
4
4
Out Now! A host-directed adjuvant sensitizes intracellular bacterial persisters to antibiotics https://t.co/awJjTrpoVh
#Antibiotics #BacterialInfections #Microbiology
0
27
93
Great work by @owenmicro, now out in mBio!!
Lactic acid bacteria have high mutation rates! Hale et al report the mutation rates of 3 anaerobically cultured lactic acid bacteria & discuss how domestication may contribute to #Lactobacillus acidophilus having one of the highest recorded mutation rates. https://t.co/QKM1tQ7IEn
1
1
3
On #NationalSTEMDay, we honor pioneering computer scientist Rear Admiral Grace Hopper. RADM Hopper was a fervent advocate of innovative thinking. She believed that it was important to encourage young people to try their new ideas, and then provide them with support.
14
48
177
Have You Read This? "Spatial clusters of dominant lineages of uropathogenic Escherichia coli in a community dwelling patient population" Read it: https://t.co/REY4rO5vDv Read more like it: https://t.co/29HIJu755S
0
1
2
Happening this week! Join the next Uro-Lit Live on October 29 at 4PM ET (3PM Central | 1PM Pacific) to hear Drs. Hokanson (@JimHokanson) and Gadhvi discuss their recent publications pertaining to clinical research in female urology. More information: https://t.co/moNCzTS4vS
0
2
4
Dr. Rafael T. Michita @Michita_Rafael, BCM's @statnews Wunderkind, shares that path that is leading him to a successful career, @bcmhouston @MysorekarLab @BCMDeptMedicine #BCMPostdoc
https://t.co/QAbrle9jbV
0
5
8
Exciting milestone for the CAIRIBU community! Did you know that CAIRIBU-affiliated investigators have contributed to over 900 peer-reviewed publications? That’s 900+ pieces of cutting-edge research driving innovation, improving patient care, and shaping the future of benign
0
1
3
Out Now! Reactivating intracellular bacterial persisters to boost antibiotic effectiveness https://t.co/QvoLhCY3Xb
#Antibiotics #BacterialInfections #Microbiology
0
20
38
Tumor-infiltrating bacteria disrupt cancer epithelial cell interactions and induce cell-cycle arrest https://t.co/k8amVjwyFO
@Cancer_Cell @BullmanLab @fredhutch @MDAndersonNews 🇺🇸
0
13
67
TOMORROW Join the next CAIRIBU Uromicrobiota Research Interest Group (U-RIG) Research Hour on Friday, October 17 at 3:00 PM ET (2 PM CT | 12 PM PT) to hear Nicole Gilbert, PhD (Washington University in St. Louis) present "Strain-level heterogeneity in Gardnerella covert
0
1
2
Keep up with the latest research in benign urology with Uro-Lit Live! This month's discussion will be on October 29 at 4PM ET (3PM Central | 1PM Pacific) and will focus on publications pertaining to clinical research in female urology. Drs. Hokanson and Gadhvi will briefly go
0
1
3
Coming 🔜 The DART Silver Line is set to begin service Saturday, Oct. 25
0
7
13
RESEARCH | @GangqiW, M Giera, @RabelinkT et al (@LUMC_Leiden) Workflow to perform quantitative MS #imaging and provide insight into #spatial metabolic remodelling in the #ischemic mouse #brain🐭 https://t.co/5LkV4Lanho
nature.com
Nature Metabolism - Wang et al. report a workflow to perform quantitative mass spectrometry imaging and provide insight into spatial metabolic remodelling undergone in the mouse brain upon ischaemia.
1
15
61