MRC_microbiome Profile Banner
Microbiome Research Centre Profile
Microbiome Research Centre

@MRC_microbiome

Followers
3K
Following
5K
Media
207
Statuses
5K

Australia’s first Microbiome Research Centre | UNSW | @UNSWMedicine | @SEastSydHealth | CRICOS Provider Code 00098G

Sydney, New South Wales
Joined June 2018
Don't wanna be here? Send us removal request.
@Gut_BMJ
Gut Journal
2 days
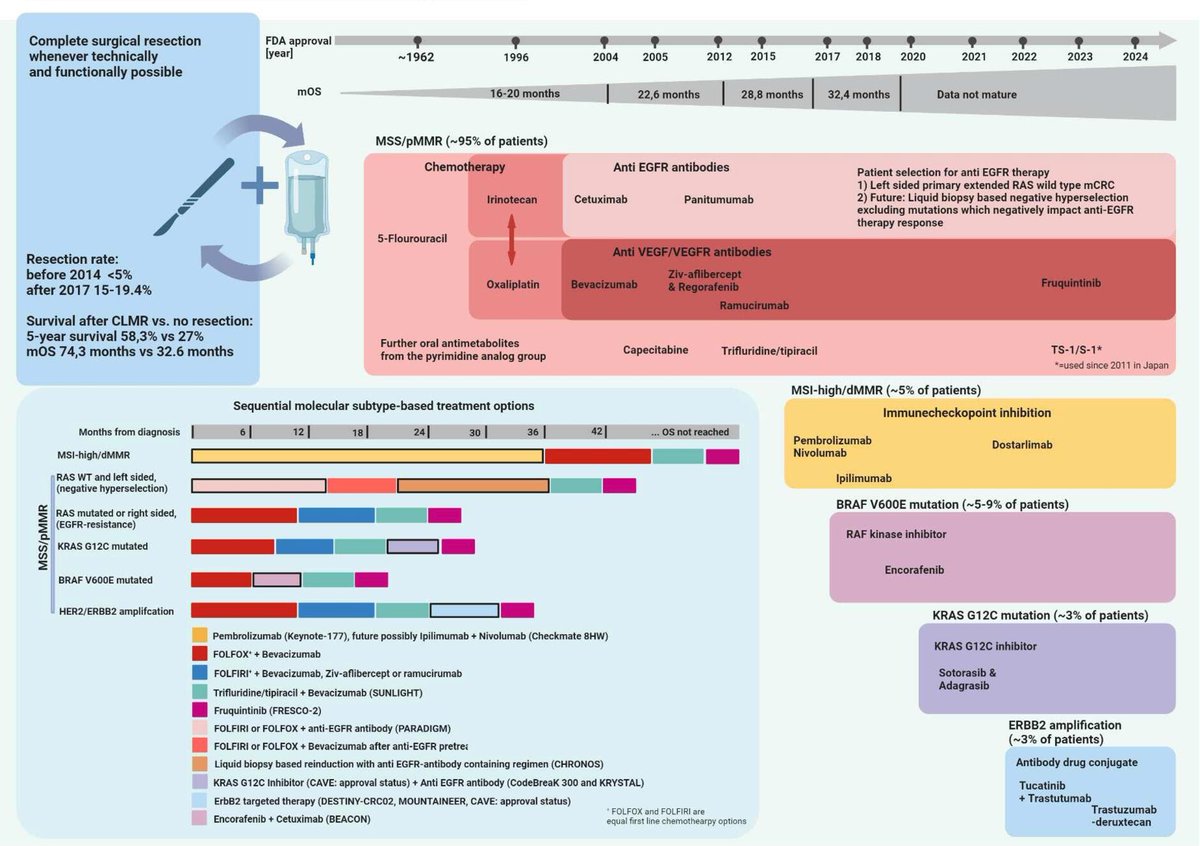
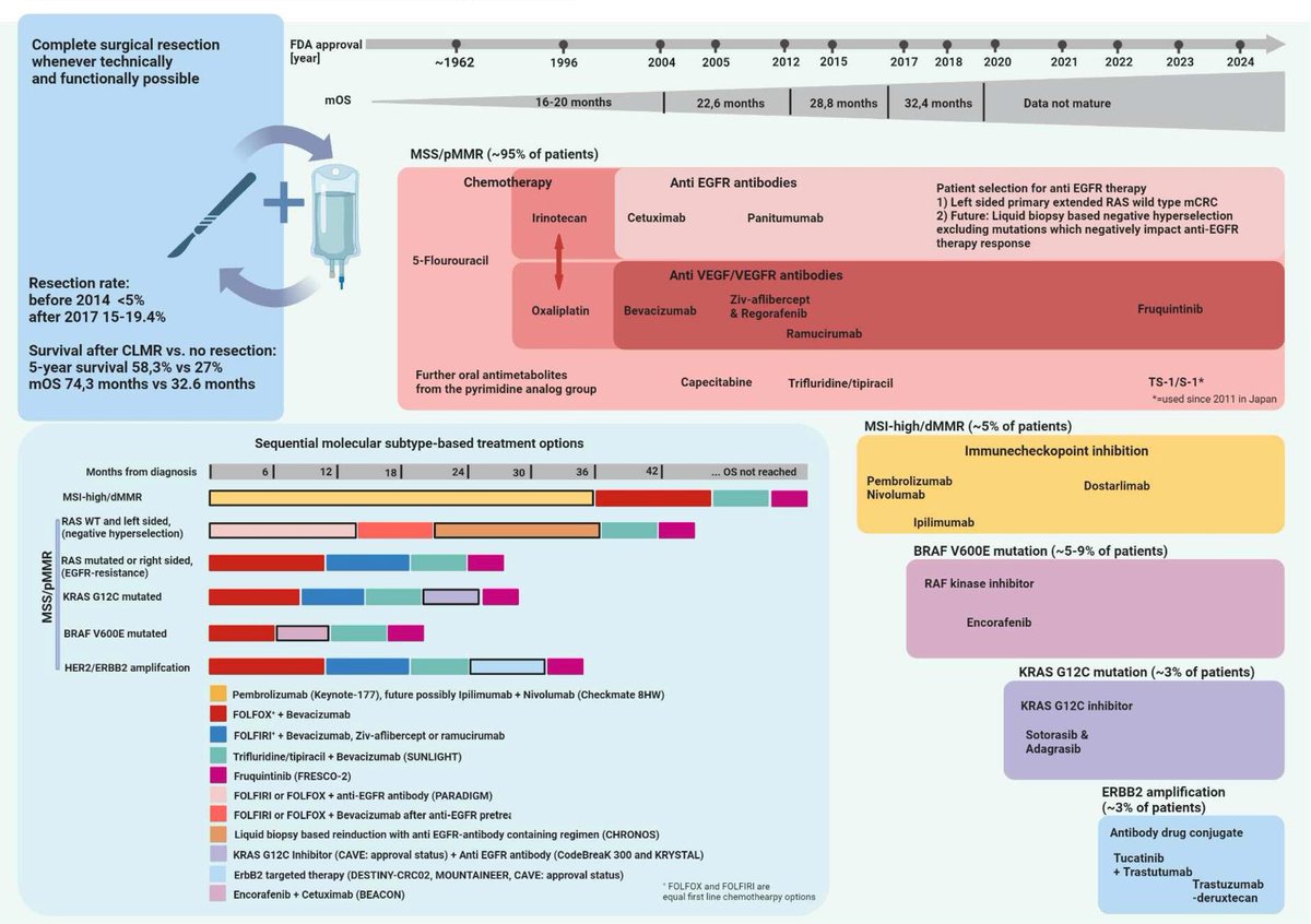
#GUTImage from the #GUTRecentAdvancesInClinicalPractice paper by Steup et al entitled "Current and emerging concepts for systemic treatment of metastatic colorectal cancer" via https://t.co/crUaHT6muU #ColorectalCancer
0
4
6
@Gut_BMJ
Gut Journal
3 days
The beautiful Murcia's Cathedral bell tower, in south Spain. Read in this issue the exciting work by Lucas-Ruiz et al utilising the intrahepatic donor microbiota signature in organ preservation solution to predict short-term liver transplant outcomes via https://t.co/GVB91eOuhx
0
4
7
@Gut_BMJ
Gut Journal
20 hours
#GUTImage from the paper by Lucas-Ruiz et al entitled "Intrahepatic donor microbiota-based metataxonomic signature detected in organ preservation solution enables prediction of short-term liver transplant outcomes" via https://t.co/IyCxRr8O5r #Microbiota #LiverTransplant
1
5
9
@Gut_BMJ
Gut Journal
3 days
#GUTImage from the paper by Ma @wenjie_ma2 et al on the paper "Lifestyle factors, genetic susceptibility and risk of incident diverticulitis: an integrated analysis of four prospective cohort studies and electronic health records-linked biobank" via https://t.co/k8FR8cXujw
0
5
5
@Gut_BMJ
Gut Journal
20 hours
New #GUTOnline #GUTRecentAdvancesInClinicalPractice paper by Zhang et al on "Gut microbiome in IBD: past, present and the future" via https://t.co/BGKKI5ClH9 @Siew_C_Ng @CUHKMedicine @wingyanjoyce #IBD #Microbiome
1
5
12
@EricTopol
Eric Topol
10 days
There's a few companies out there trying to reverse aging curated by @Stifel
37
153
799
@UCCpsychiatry
UCCpsychiatry
8 days
Dynamics of gut metabolome and microbiota maturation during early life: iScience
Tweet card summary image
cell.com
Gastroenterology; Pediatrics; Microbiology; Microbiome; Omics; Metabolomics
1
5
25
@TavakoliParis
Dr Paris Tavakoli
9 days
Insulin cream offers needle-free option for diabetes
0
1
1
@Aiims1742
Anirban Maitra
9 days
Exercise as anti-cancer medicine (“Exercizumab”) @Cancer_Cell https://t.co/51bb4qGQfY @JCO_ASCO https://t.co/tBcD44WuML
8
298
942
@EricTopol
Eric Topol
11 days
We're learning how to control our immune system and cure some patients with autoimmune diseases, like lupus and multiple sclerosis. After CAR T (vs protein on B cell surface, CD19 or CD20) the new B cells are rebooted, no longer self attack
23
289
1K
@Gut_BMJ
Gut Journal
9 days
#GUTImages from the paper by Welsch et al entitled "Cutting waste in endoscopy: a multicentre observational study in the German healthcare system" via https://t.co/lHivP5NKQJ #Endoscopy #GreenEndoscopy #ClimateChange
1
3
6
@Gut_BMJ
Gut Journal
8 days
#GUTImage from the paper by Lucas-Ruiz et al entitled "Intrahepatic donor microbiota-based metataxonomic signature detected in organ preservation solution enables prediction of short-term liver transplant outcomes" via https://t.co/IyCxRr8O5r #Microbiota #LiverTransplant
1
3
9
@Gut_BMJ
Gut Journal
8 days
New #GUTOnline #GUTRecentAdvancesInClinicalPractice paper by Zhang et al on "Gut microbiome in IBD: past, present and the future" via https://t.co/BGKKI5ClH9 @Siew_C_Ng @CUHKMedicine @wingyanjoyce #IBD #Microbiome
1
9
16
@eGastro_BMJ
eGastroenterology
8 days
🔍Volume 3, Issue 3 #eGastroenterology 🌟This cover illustrates a diverse array of viruses embedded within the human colorectal mucosa, representing the altered DNA and RNA virome landscape in colorectal polyps. 🌟The image reflects the complex interplay between the mucosal
0
3
3
@DoctorChrisVT
Chris van Tulleken 🏳️‍🌈
11 days
Ultra Processed Food, and the system that produces it, has overtaken tobacco in terms of health and economic harms, and is also the leading cause of plastic pollution, loss of biodiversity and deforestation, and the second leading cause of emissions. This week @TheLancet
63
2K
3K
@SciencNews
Science News
9 days
This 3-paper Series reviews the evidence about the increase in ultra-processed foods in diets globally and highlights the association with many non-communicable diseases.
@DoctorChrisVT
Chris van Tulleken 🏳️‍🌈
11 days
Ultra Processed Food, and the system that produces it, has overtaken tobacco in terms of health and economic harms, and is also the leading cause of plastic pollution, loss of biodiversity and deforestation, and the second leading cause of emissions. This week @TheLancet
1
27
101
@NutrioSci
Nutrition Science
9 days
Glycaemic control is a modifiable risk factor for pancreatic cancer development in patients with diabetes: a population-based cohort study "Optimal glycaemic control was associated with lower PC risk in T2D." https://t.co/dqGkrE9ELN
1
9
28
@TheLancet
The Lancet
9 days
Non-coeliac gluten sensitivity (NCGS) remains a highly debated condition, despite ~10% of the global population self-reporting a gluten or wheat sensitivity. A Review examines current evidence & provides practical guidance for assessment and management: https://t.co/qfTvxuZ4RU
2
80
227
@Gut_BMJ
Gut Journal
9 days
#GUTImage from the #GUTRecentAdvancesInClinicalPractice paper by Steup et al entitled "Current and emerging concepts for systemic treatment of metastatic colorectal cancer" via https://t.co/crUaHT6muU #ColorectalCancer
1
11
25
@EricTopol
Eric Topol
11 days
Engineering T cells (CAR T) for treatment of solid cancers has had mixed success to date. Two reports today raise the promise of using interleukin-9 as a way to raise efficacy @ImmunityCP https://t.co/brwOZIgZOU https://t.co/QfMQRIYWo6
6
111
390