Wenjie Ma Profile
Wenjie Ma

@wenjie_ma2

Followers
132
Following
182
Media
4
Statuses
56

Assistant Prof of Medicine @MGH_CTEU | Graduate of @PKU1898 and @HarvardChanSPH | Study epidemiology, microbiome, diverticulitis and other GI diseases

Joined December 2018
Don't wanna be here? Send us removal request.
@wenjie_ma2
Wenjie Ma
2 days
🎉Excited to share our @eBioMedicine paper led by @LiloWuyilun! We linked metabolomic signatures of metabolic dysfunction and inflammation to diverticulitis, providing new insights into the disease pathogenesis. @MGH_CTEU @LisaStrateMD @AndyChanMD https://t.co/lU7TSupuzL
1
1
5
@Gut_BMJ
Gut Journal
5 months
Read the #GUTOnline #GUTInTheNews #GUTPressRelease paper by @wenjie_ma2 et al entitled "Lifestyle factors, genetic susceptibility and risk of incident diverticulitis: an integrated analysis of four prospective cohort studies and electronic health records-linked biobank" via
1
10
17
@MGH_CTEU
Clinical & Translational Epidemiology Unit - MGH
7 months
How does metabolomics in metabolic dysfunction and inflammation impact diverticulitis outcomes? Join @LiloWuyilun's talk to discover more! @AndyChanMD @wenjie_ma2 #Metabolomics #Diverticulitis #DDW2025
0
2
3
@MGH_CTEU
Clinical & Translational Epidemiology Unit - MGH
7 months
How does AI and natural language processing help identify diverticulitis associated features in electronic health records and predict outcomes? Explore the data at @wenjie_ma2’s poster! @AndyChanMD @LisaStrateMD @LiloWuyilun #AI #NLP #EHR #DiverticularDisease #DDW2025
1
2
10
@wenjie_ma2
Wenjie Ma
9 months
Our findings suggest visceral adiposity may be an important pathogenic factor in diverticulitis development and could play a role in prevention and risk stratification. This is also another good example of use of imaging and AI in digestive disease research! @MGH_GI @MGH_RI
0
0
1
@wenjie_ma2
Wenjie Ma
1 year
0
0
0
@wenjie_ma2
Wenjie Ma
1 year
Led by @JaneHaMD, our recent work using diet, lifestyle, and metabolomics data from NHS I, II, and @hpfscohort reveals new insights into diet-related mechanisms in diverticulitis particularly related to insulinemic potentials! @AndyChanMD @LisaStrateMD https://t.co/nECNxq7g9A
3
1
6
@AndyChanMD
Andy Chan
2 years
@SU2C
Stand Up To Cancer
2 years
Dr. Andrew Chan is the Team Lead for the #StandUpToCancer Gastric Cancer Interception Team. This #AANHPIHeritageMonth, he reflects on both his mentors and the achievements of his community. We celebrate Dr. Chan’s efforts in research and raising awareness – “We need to prioritize
0
6
6
@DDWMeeting
Digestive Disease Week
2 years
Are there #DDW2024 sessions you missed? All attendees (in person and online) will have access to recorded sessions in the DDW Online platform! Get the details👉 https://t.co/c2uYs5hxn1
0
5
12
@wenjie_ma2
Wenjie Ma
2 years
Join us for two back-to-back presentations by @JaneHaMD on our latest research findings in diverticulitis
@MGH_CTEU
Clinical & Translational Epidemiology Unit - MGH
2 years
Hear @MGH_CTEU's @JaneHaMD present findings on the the association of visceral adiposity with incident & recurrent diverticulitis 5/19 at 4pm in 206 #DDW2024
1
1
9
@MGH_CTEU
Clinical & Translational Epidemiology Unit - MGH
2 years
Congrats to @MGH_CTEU's @AndyChanMD who will be presented with the @AmerGastroAssn GIONC Distinguished Mentor Award 🏅 at the plenary at 4pm 5/19 in Rm 151B #DDW2024 @MGH_RI
1
5
16
@MGH_CTEU
Clinical & Translational Epidemiology Unit - MGH
2 years
Congratulations @MGH_CTEU's @MingyangSong3 who for being honored with the 2024 @AmerGastroAssn Young Investigator Award in Clinical Science!!! #DDW2024 @HarvardChanSPH
0
4
13
@Gut_BMJ
Gut Journal
2 years
#GUTAbstract from the paper by Seo et al entitled "Genetic and transcriptomic landscape of colonic diverticulosis" via https://t.co/vWZV8iqyR5 Paper via https://t.co/c5V3NNl5zk #Diverticulosis
0
4
4
@AGA_CGH
CGH
2 years
Smoking and heavy alcohol use increase risk of incident diverticulitis. The risk is highest in individuals who drink and smoke ➡️ https://t.co/48Qycv7qKl @AndyChanMD @LisaStrateMD @wenji_ma2
0
6
12
@wenjie_ma2
Wenjie Ma
2 years
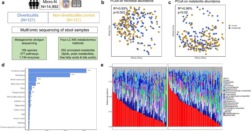
Hope our work can contribute to the understanding of the complex multi-omic changes in this less-explored disease!
@AndyChanMD
Andy Chan
2 years
📣 Together with @hutlab @LisaStrateMD and led by @wenjie_ma2, we report unique inflammation-related microbial and metabolic signatures in diverticulitis @YiqingWang11 @LongNguyen07 @drraajmehta @MingyangSong3 @MGH_CTEU @MGH_GI @MGH_RI 🔗 https://t.co/N2JqOwXMEu
3
2
7
@HCMPHmicrobiome
Harvard Chan Microbiome in Public Health Center
2 years
Come join us at the HCMPH symposium on May 13th! The deadline for poster abstracts has been extended to April 22nd!
0
3
3
@drraajmehta
Raaj Mehta, MD, MPH
2 years
📢Do PPIs lead to dementia🧠? 🚫In >18k older adults from 🇺🇸 and 🇦🇺, we found NO 🚫association between PPI or H2RA use and incident dementia, CIND, or cognitive decline. 🙌✨ We hope our study in @AGA_Gastro helps lay this issue to rest.🤔📚 (1/2) 👉
1
20
53