MMG_Kirschner Profile Banner
Matthias Kirschner Profile
Matthias Kirschner

@MMG_Kirschner

Followers
185
Following
102
Media
1
Statuses
67

Psychiatrist & Researcher @Hopitaux_unige | Geneva

Joined June 2019
Don't wanna be here? Send us removal request.
@MMG_Kirschner
Matthias Kirschner
1 year
New Preprint! Our latest research, led by Marlene Franz, identifies orbitofrontal cortex thickness and network alterations as transdiagnostic markers of amotivation. Big thanks to all co-authors @BorisBernhardt @sofievalk @misicbata @bttyeo @philipphoman
0
3
16
@MMG_Kirschner
Matthias Kirschner
1 year
🌟 Exciting PhD Opportunity! 🌟 Interested in multiscale & multimodal neuroimaging in psychiatry with high-res 7MRI & big data @enigmabrains ? Apply for our 3-year fully funded PhD and join us @hug_ge, @Synapsy_UNIGE ! 📧 matthias.kirschner@hug.ch 🔗 https://t.co/tm6MWyzZM9
1
17
36
@SidChop
Sidhant Chopra
2 years
Tweet card summary image
jamanetwork.com
This case-control study models the processes that explain spatial patterns of gray matter volume loss in different stages of psychotic illness and assesses whether certain brain regions act as...
@SidChop
Sidhant Chopra
3 years
📈New & improved pre-print on the network-based spreading of grey matter changes across multiple stages of psychosis! We find that (1) 🧠volume changes are strongly constrained by axonal connections & (2) 🎯the hippocampus may be an epicenter of spread https://t.co/2s3cIlzj6y 1/n
4
45
129
@PTenigma
Paul Thompson
2 years
Big thank you to @sofievalk @MMG_Kirschner @BorisBernhardt @ClaraMoreau9 for launching ENIGMA's newest group early this morning - ENIGMA's Gradients Group (EGG) will study principles of brain functional organization throughout life +across disorders. More shortly! :)
0
7
86
@indrit_begue
Dr. Indrit Bègue
3 years
Excited to receive feedback on the preliminary results of our work in progress re:cerebellum-VTA connectivity linked to social amotivation in schizophrenia - led by superstar @FarnazDelavari
0
4
45
@AndrewZalesky
Andrew Zalesky
3 years
Massive connectome resource Structural and functional whole-brain networks for 40k individuals Multiple resolutions, parcellation atlases and connectivity measures to select from and extensive QC. Mapped by @Sina_Mansour_L
@biorxiv_neursci
bioRxiv Neuroscience
3 years
Connectomes for 40,000 UK Biobank participants: A multi-modal, multi-scale brain network resource https://t.co/yx4s0kioQR #biorxiv_neursci
8
110
324
@MichaudAndrann1
Andréanne Michaud
3 years
Extremely excited to share our Medrxiv preprint on sustained improvements in brain health and metabolic markers 24 months following bariatric surgery!
@DadarMahsa
Mahsa Dadar
3 years
Sustained improvements in brain health and metabolic markers 24 months following bariatric surgery
2
5
16
@SidChop
Sidhant Chopra
3 years
🧠Neuroimaging peeps🧠 our field is blessed with beautiful visualizations. Our preprint provides 3 tools to help move toward code-based & replicable visualization: 📗practical guide (why should I?) 📦package selector (which one?) 🏗️code template generator (how do I start?) 👇🧵
16
257
835
@indrit_begue
Dr. Indrit Bègue
3 years
@Hopitaux_unige @camillabellone @TranslationalML Thank you @Hopitaux_unige for the excellent support!
0
1
3
@SidChop
Sidhant Chopra
3 years
📈New & improved pre-print on the network-based spreading of grey matter changes across multiple stages of psychosis! We find that (1) 🧠volume changes are strongly constrained by axonal connections & (2) 🎯the hippocampus may be an epicenter of spread https://t.co/2s3cIlzj6y 1/n
4
56
171
@ShadyRahayel
Shady Rahayel
3 years
New paper in Brain! Cortical thinning in isolated REM sleep behavior disorder occurs in regions with higher expression of genes invovled in mitochondrial functions!
1
19
48
@misicbata
Bratislav Misic
3 years
neuromaps: structural and functional interpretation of brain maps | https://t.co/8ojYaKmd57 GoogleMaps for the brain! By @rossdavism @JustineYHansen out now in @naturemethods 🧠🧰⤵️
7
146
384
@JustineYHansen
Justine Hansen
3 years
neuromaps is live! Here's the blog post I wrote, mostly so that I can send it to my parents when they ask me what it is I do: https://t.co/P9KyuqewDT So greatful for @rossdavism (!), my lab, and all neuromappers for what turned out to be a very collaborative + fun project 🥰
@misicbata
Bratislav Misic
3 years
neuromaps: structural and functional interpretation of brain maps | https://t.co/8ojYaKmd57 GoogleMaps for the brain! By @rossdavism @JustineYHansen out now in @naturemethods 🧠🧰⤵️
2
12
49
@indrit_begue
Dr. Indrit Bègue
4 years
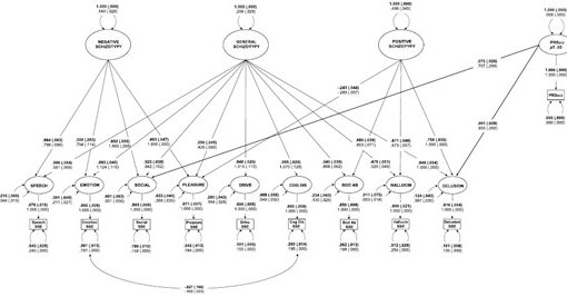
In our new preprint, we show that in the psychosis spectrum the vermal cerebellum plays a role in the integration of reward and cognitive function & its activity is inversely related to apathy severity. Led by the awesome @MMG_Kirschner & my brilliant mentor Stefan Kaiser
@biorxivpreprint
bioRxiv
4 years
Cerebellar and cortico-striatal-midbrain contributions to reward-cognition processes and apathy within the psychosis continuum https://t.co/GeBq5AbiNg #bioRxiv
1
2
7
@misicbata
Bratislav Misic
4 years
Mapping neurotransmitter systems to the structural and functional organization of the human neocortex | https://t.co/6ZSPbrWaMW Led by @JustineYHansen w/ super collaborators TLDR: we curate an atlas of neurotransmitter receptors and relate it to brain organization 🔐🧠🌎 ⤵️
21
325
912
@SteHoman
Stephanie Homan
4 years
Our paper is out 🎉 Thanks to @philipphoman @johnmkaneny @LeuchtStefan & all. 📄 We found, increased variability in side effects of antipsychotics ➡️ suggesting stratified/personalized treatment allocation ➡️ could improve adherence & long-term health. https://t.co/l1INTLCfVR
academic.oup.com
Abstract. Side effects of antipsychotic drugs play a key role in nonadherence of treatment in schizophrenia spectrum disorders (SSD). While clinical observ
0
6
17
@saratheriver
Sara Lariviere
4 years
Now out in @naturemethods | The ENIGMA Toolbox 🧰 An open-source python (🐍) and matlab (🌋) repository to access 100+ ENIGMA maps, visualize cortical and subcortical surface data, and relate neuroimaging findings to multiscale brain organization 🔗 https://t.co/ee9N32DkE7
6
103
258
@enigmabrains
ENIGMA Consortium
5 years
Visit us at @SOBP's poster session today to learn about infancy & early childhood brain development, neuroanatomical signatures of schizotypy, white matter microstructure in early onset psychosis, dysconnectivity in bipolar + more! #SOBP2021 @Leila_Nabulsi @nifti12 @MMG_Kirschner
0
6
17