
Lavine Lab
@LavineLab
Followers
511
Following
115
Media
5
Statuses
51
Lavine Lab - Washington Univ. School of Med in St. Louis. tweets are all my own opinion.
St Louis, MO
Joined January 2022
The Lavine Lab is looking to hire a full-time clinical research assistant, a #gapyear(s) individual who is interested in medicine & desires to gain both clinical and research experiences in cardiology and CT surgery managing the @WashUCardiology cardiovascular biobank. Reach out!
0
9
15
I'm happy to finally announce that I'm joining @wusm_pathology and will be establishing a computational biology/immunology group here! I will be looking for students/postdocs interested in working with pathway/network analysis and large-scale public data repositories, so pls RT
A warm welcome to our newest faculty member, Dr. Alexey Sergushichev, who has joined our Immunobiology Division as Assistant Professor. Read more about Dr. Sergushichev and his research on our website: https://t.co/DCpm0SUn4O
#wusmpathimm @assaron
7
24
124
Congratulations to Dr. Kory Lavine on his new role! @LavineLab @WUSTLmed @WUDeptMedicine @WashUDPS
https://t.co/Vsi0TP8SFN
cardiology.wustl.edu
Cardiovascular Division Chief Dr. Sumanth Prabhu has announced that Kory Lavine, MD, PhD, will serve as the next Director of the Center for Cardiovascular Research (CCR), effective July 1, 2023. Dr....
16
17
140
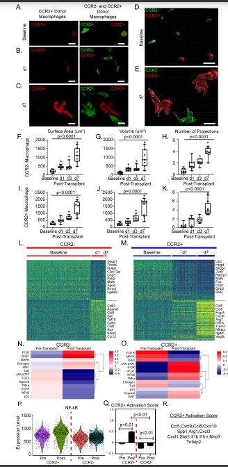
An honor to have @amjtransplant feature our @CircAHA paper in their "Literature Watch". Graft-resident donor macrophages functionally regulate transplant outcomes https://t.co/qSU2p7C2oU
@LavineLab @WUCardioFellows @WashUCardiology
amjtransplant.org
CITATION Kopecky BJ, Dun H, Amrute JM, et al. Donor macrophages modulate rejection after heart transplantation. Circulation. 2022;146(8):623-638. https://doi.org/10.1161/CIRCULATIONAHA.121.057400
0
3
11
|@junedh_amrute, Lai et al. compare hearts from #heartfailure patients who recovered systolic function following #LVAD implantation, and patients who did not, by #snRNAseq, and find downregulation of #RUNX1 to be predictive of recovery.@LavineLab 👉 https://t.co/FoWM0S0aWv
1
32
108
#UCARS23 tomorrow & Fri! Complimentary LIVE STREAM! View Agenda & register here: https://t.co/bupAZhWAvg
@EricAdler17 @LavineLab @AranyLab
@MaryjaneFarrMD @DrRosengart @rcstarling @NirUrielMD @PaulTangMD @FudimMarat @rachkataria @PalakShahMD @manreetkanwar @FilioBillia
1
23
48
Drs. Zainab Mahmoud, Marye Gleva, Kory Lavine, and Amanda Verma with Dr. Pamela Woodward of @MIRimaging and Dr. Lauren East of @WUDeptMedicine published "Cardiovascular symptom phenotypes of post-acute sequelae of SARS-CoV-2" in @IJC_Heart_Vasc . https://t.co/hqIQDOuJFL
0
3
3
February's #JHLTThePodcast is out now! ▶️ Using single cell technologies to understand graft dysfunction with @BKopeckyMDPhD and Kory Lavine @WUSTLmed ▶️ #Biomarkers for #PAH with @sg_rayner @UWMedicine 🎧Listen now: https://t.co/hK8gULjRnv
@tonkhueMdPhd
0
3
7
#UCARS23 Submit ABSTRACT by Feb 5! Opportunity to Interact with World-Class, Bench-to-Bedside, Faculty! AGENDA: https://t.co/1EI54bg86x
#SeidmanLab @DrRosengart @LavineLab @AranyLab @EricAdler17 @rcstarling @WilcoxHeart @MaryjaneFarrMD @NirUrielMD @manreetkanwar @PalakShahMD
2
47
81
@CircAHA our collaborative work combining transcriptomic,proteomic & clinical data to predict cardiac recovery,guide patient selection for HF advanced therapies & develop novel therapeutics. @SarahMarsing
@NEH_CVRTI @OmarWever @TomHanffMD @RobinShawCVRTI @LavineLab @heshamasadek
#OriginalResearch: Distinct transcriptomic and proteomic profiles specify heart failure patients with potential for myocardial recovery after mechanical unloading and circulatory support #AHAJournals
https://t.co/79sMNpq8wL
0
18
31
This year many of our lab members presented their research at the 10th Annual Cardiovascular Research Day. It was a great day of learning! #scientificprogress #cardiacimmunology #collaborativescience @WashUCardiology
0
2
29
Dr. Kory Lavine @LavineLab will be presenting this week's Medicine Grand Rounds!
Don't miss Grand Rounds this Thursday featuring @WashUCardiology's own Kory Lavine, MD, PhD. Join us in person at Holden Auditorium or via Zoom: https://t.co/qntyELUY1a
@WUSTLmed
0
3
1
Congratulations to #WUPhysicianScientist Dr. Lakshmi Gokanapudy Hahn! @Lgokanapudy
Congratulations to Lakshmi Gokanapudy Hahn, MD (@Lgokanapudy) who has recently been awarded grants from @ISHLT and @WUICTS to support her research on Clonal Hematopoiesis in Heart Transplant Recipients!
0
1
2
Starting now at #AHA22 - Merging #Cardiology and #Immunology. S104A. Cutting edge data on many #immune cell types! @LavineLab @Xavier_Revelo @notimmuneatall @NagareddyL @AHAScience #cardioimmunology #CardioTwitter
0
3
13
Recent trip to Germany for the @FondationLeducq. We had an incredible time! @junedh_amrute @Koenig_Cardio
0
2
22
Last year I taught myself R with resources I primarily found via Twitter. I've been meaning to share some of the resources here, and I finally have a little time today. So here they are... 🧵 @AcademicChatter #rstudio #rstatistics
91
2K
10K
An honor to have @JaneFreedmanMD visit @WashUCardiology as the Burt Sobel Lecturer for our annual Cardiovascular Research Day! Beautiful presentation on platelets and immunity. @WUSTLmed @WUDeptMedicine
0
13
70
Nice job @junedh_amrute and team!!!
We characterize Cardiac Recovery at Single Cell Resolution and identify RUNX1 as a regulator of recovery along the myeloid-fibroblast axis. @LavineLab in collaboration with @StavrosDrakos @rkramann @morris_lab @WUSTLmed @WashUCardiology @WUSTLmstp
https://t.co/C7Y0mZzSqN
0
0
4
In the latest issue of @CircAHA, research by Wash U Cardiolovascular Division's @BKopeckyMDPhD and @LavineLab shows that donor macrophages may modulate rejection in heart transplant patients- great work.
#OriginalResearch: Donor macrophages may modulate rejection after heart transplantation @junedh_amrute #AHAJournals
https://t.co/ynoTnEgGwW
0
1
2
After cardiac transplant, current immunosuppressives target recipient T cells. Now @BKopeckyMDPhD @LavineLab @WUSTLmed shows the roles of CCR2+ & CCR2- donor macrophages in allograft rejection. https://t.co/TF55lPmG9l
@CircAHA (coverage https://t.co/ktDWSnT1S0
@NatRevCardiol)
0
5
23