KnolleLab Profile Banner
Institute of Molecular Immunology Profile
Institute of Molecular Immunology

@KnolleLab

Followers
463
Following
399
Media
19
Statuses
255

#HBV #Tcells #tissueimmunity #antiviral #anticancer #immuneregulation #immunotherapy #preclinicalmodels #clinicaltranslation #imagingmassspec

Munich, Bavaria
Joined April 2022
Don't wanna be here? Send us removal request.
@Wue_SI
WüSI - Systems Immunology Würzburg
7 months
A second priming phase promotes high-affinity CD8 T cells by coordinating CD4 help and the relay of IL-2 in subfollicular LN niches. Congrats to @Wue_SI’s Kasia, Deeksha, @Kamu_Lab @GeorgGasteiger .
Tweet card summary image
science.org
T cell priming is characterized by an initial activation phase that involves stable interactions with dendritic cells (DCs). How activated T cells receive the paracrine signals required for their...
0
10
31
@KnolleLab
Institute of Molecular Immunology
9 months
Job alert in our Institute of Molecular Immunology! Two PhD positions in the field of immune regulation in autoimmune liver diseases. Both positions are embedded in the newly funded CRC1700 together with Hamburg. Please check our official job announcement for more information
1
0
3
@KnolleLab
Institute of Molecular Immunology
11 months
We are proud to host the GASL Annual Meeting 2025 from 14-15 February in Munich. The GASL program with fanatastic talks and poster is out now! Here you can find it👇
0
3
8
@KnolleLab
Institute of Molecular Immunology
11 months
We are proud to announce that the SFB 1700 Initiative "Immunregulation in der Leber: von Homöostase zur Krankheit" in which we will be part of will be funded for the next four years!🥳 Exciting opportunitiy to unravel immune-mediated mechanisms of autoimmune liver diseases!
@dfg_public
DFG public | @[email protected]
11 months
Die #DFG richtet zur weiteren Stärkung der #Spitzenforschung an den Hochschulen 7 neue #Sonderforschungsbereiche (SFB) ein. Die Themen reichen von Materialübergängen oder der Wiedervernässung von Mooren bis zur Immunregulation in der Leber. Einzelheiten: ➡️ https://t.co/kXJWN77KRp
0
0
6
@KnolleLab
Institute of Molecular Immunology
1 year
Huge thanks to all of our collaborationpartners for their contributions and continuos help! @ProtzerLab @JBoettcherLab @maini_lab @LauerLab @LabOxenius
0
0
5
@KnolleLab
Institute of Molecular Immunology
1 year
🔎HBV-specific CD8 T cells are in close & prolonged contact with liver sinusoidal endothelial cells when recognizing their antigen on hepatocytes. We termed this close & prolonged contact an immune rheostat, that increases cAMP-PKA signalling and hampers T cell effector functions
1
0
2
@KnolleLab
Institute of Molecular Immunology
1 year
🔬Our study shows enhanced cAMP - PKA signalling in these T cells and impaired TCR signalling, rendering them refractory to activation
1
0
1
@KnolleLab
Institute of Molecular Immunology
1 year
🎯We discovered a CREM signature in these CXCR6+ CD8 T cells in a mouse model of chronic HBV infection and in patients with chronic HBV
1
0
2
@KnolleLab
Institute of Molecular Immunology
1 year
❓Why are CXCR6+ CD8 T cells in persistent viral liver infection lacking effector functions
1
0
1
@KnolleLab
Institute of Molecular Immunology
1 year
We are excited that our study on the liver immune rheostat regulating CD8 T cell immunity in chronic HBV infection is published!🥳 @nature ( https://t.co/5iLVpda4lM)
Tweet card summary image
nature.com
Nature - A liver-intrinsic mechanism is presented that suppresses effective anti-hepatitis virus B responses in mice and humans by rendering virus-specific CD8 T cells refractory to activation...
2
10
45
@KnolleLab
Institute of Molecular Immunology
1 year
Huge thanks to all of our collaborationpartners for their contributions and continuos help! @ProtzerLab @JBoettcherLab @maini_lab @LauerLab @LabOxenius
0
0
2
@LabWaggoner
Waggoner Lab
1 year
A single-cell in vivo CRISPR screen highlights genes driving T cell tissue adaptation and plasticity in autoimmunity @SciImmunology
Tweet card summary image
science.org
A single-cell in vivo CRISPR screen highlights genes driving T cell tissue adaptation and plasticity in autoimmunity.
0
10
42
@LabWaggoner
Waggoner Lab
1 year
NK cells undergo tissue redistribution during fasting, where the spleen and bone marrow microenvironments metabolically reprogram and prime NK cells to increase anti-tumor function @ScientistBecs @SunLab_Official @ImmunityCP
Tweet card summary image
cell.com
Dietary restriction is associated with improved elimination of cancer cells, and fasting regimens are being tested in clinical settings in combination with cancer therapies. Using a cyclic fasting...
0
40
142
@KnolleLab
Institute of Molecular Immunology
1 year
Shape of naive T cells shapes the immune response. Pretty cool findings! ://www.science.org/doi/10.1126/science.adh8967
0
0
1
@mircoscopy
Mirco J. Friedrich
1 year
Excited to share our latest publication in @SciImmunology! We've uncovered an NK cell-mediated immune checkpoint (B7H6 : NKp30) that limits CAR T cell persistence, revealing new insights into immune regulation. #Immunology @broadinstitute @DKFZ https://t.co/kACTBOzomC
2
10
32
@KnolleLab
Institute of Molecular Immunology
1 year
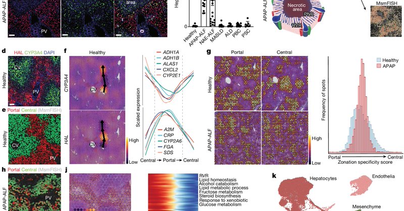
This is a very impressive study just published in @Nature about the molecular and cellular mechanisms of liver regeneration after injury! There are migrating heptocytes😵
Tweet card summary image
nature.com
Nature - Harnessing single-nucleus RNA sequencing and spatial profiling, this work dissects unanticipated aspects of human liver regeneration to uncover a novel migratory hepatocyte subpopulation...
1
6
32
@KnolleLab
Institute of Molecular Immunology
2 years
Fantastic story from in-house research group @JBoettcherLab out today in @Nature! PGE2 impair the differentiation of stem-like CD8 T cells into effector CD8 T cells locally in the tumor. A very important study for the development of effective anti-cancer immunotherapy
@JBoettcherLab
Jan Böttcher
2 years
We are thrilled that our study on PGE2-mediated impairment of TCF1+ stem-like CD8+ T cell responses in cancer, with (twitterless) Sebastian Lacher as first author, is now published @Nature! 👇 a short 🧵 below! https://t.co/yxHgMZXS3Y
0
0
10
@TheBinderLab
The Binder Lab
2 years
Please check out this exciting symposium @dkfz @DKFZImmunology coming up June 5 and 6! Fantastic international speakers on #immunology, #virology and #cancer! Ask you students if they are interested– deadline for poster abstracts is April 30!
2
5
9
@KnolleLab
Institute of Molecular Immunology
2 years
Extensive and diverse fitness program for T cells to uncover stengths and weaknesses of T cell effector functions
0
0
1