Prof Kienan Savage Profile
Prof Kienan Savage

@KienanSavage

Followers
185
Following
488
Media
11
Statuses
224

Professor of Molecular Oncology at the Patrick G Johnston Centre for Cancer Research & Cell Biology - Queen’s University Belfast

Belfast
Joined October 2009
Don't wanna be here? Send us removal request.
@QUBEngagement
QUB Strategic Engagement
1 month
We were delighted to welcome NIO Minister @Matthew_Patrick to @QUBelfast to visit our Cancer Centre and Future Medicines Institute. The FMI is a £55M industry-led collaborative initiative and shows how our research can shape and deliver the UK’s strategic policy priorities
1
3
7
@KienanSavage
Prof Kienan Savage
1 year
Second flight with @British_Airways today and onto their fifth excuse for delays (three on the first flight, two on the second (so far, we haven’t departed yet). Favourite so far is “we’ve got to unload all the luggage before anyone can get off in case the plane tips over”….
9
0
0
@KienanSavage
Prof Kienan Savage
2 years
Early start this morning to join the @ECMC_UK experimental cancer medicine strategy meeting in London. Looking forward to some fruitful discussions
0
0
8
@QubCancer
The Johnston Cancer Research Centre
2 years
Don't forget @DerekRichard2 will be joining us for a #PGJCCRSeminar next Tuesday at 12! All welcome to attend
@QubCancer
The Johnston Cancer Research Centre
2 years
We're hitting the ground running with a new semester of #PGJCCRSeminars! Join us in welcoming @DerekRichard2 from @QUT on 22 Aug @ 12pm. Hosted by @KienanSavage - all welcome!
0
1
2
@QubCancer
The Johnston Cancer Research Centre
2 years
We're hitting the ground running with a new semester of #PGJCCRSeminars! Join us in welcoming @DerekRichard2 from @QUT on 22 Aug @ 12pm. Hosted by @KienanSavage - all welcome!
0
1
6
@KienanSavage
Prof Kienan Savage
2 years
So true!
@guido_meijer
Guido Meijer
2 years
I was watching Lord of the Rings last night and realized there are many parallels with academia! A thread 🧵👇
0
1
1
@nicancertrials
NI Cancer Trials
3 years
It’s fantastic to be awarded this vital funding, ensuring continued access to experimental medicines for NI cancer patients @QubPGJCCR @BelfastTrust @ECMC_UK #BelfastECMC
@ECMC_UK
ECMC Network (@ecmc-uk.bsky.social)
3 years
Great news – after a successful review, funding has been renewed for our ECMC network. We’re proud to continue delivering cutting-edge experimental treatments for children, young people and adults. Find out more: https://t.co/qTxtdkmkNu
0
3
7
@nussenza
andre nussenzweig lab
3 years
To become neurons, brain cells must damage and immediately repair their own DNA. Some chemotherapies may harm neurons by interfering with this process. Happy to share our latest work at @ScienceMagazine ( https://t.co/quYZcKjSxY)
23
179
707
@KienanSavage
Prof Kienan Savage
4 years
Huge collaborative effort from @katrina_lappin @drjhujh @GS_Lab_Bham @unibirmingham and many others, funded by @CR_UK @The_MRC @LAL_NI @bloodcancer_uk @GOSHCharity for funding this work and to the @GS_Lab_Bham.
0
0
3
@KienanSavage
Prof Kienan Savage
4 years
Very happy to see our work describing how SF3B1 mutations confer a BRCA-like phenotype and synthetic lethality to PARPi’s, published in @CR_AACR suggesting new treatments for SF3B1 mutant cancers. https://t.co/KB5Zs6tuQk @QubPGJCCR @QUBBloodCancer @CR_UK @The_MRC
3
9
40
@MsHannahMurphy
Hannah Murphy
4 years
Extremely useful chart as covid runs rampant in the UK and we all plan for Christmas It shows how long after exposure to covid you will be detectable by a lateral flow test vs a PCR test if you do have it And at what stages you are likely infectious
35
771
2K
@QUBelfast
Queen's University Belfast 🎓
4 years
"i-REACH will support the co-location of existing Belfast Region research infrastructure, as well as the integration of our health care trusts and our universities, which will come together to create an ecosystem to deliver clinical research in NI." Find out more ⤵️ #BRCityDeal
1
11
28
@SonraiLtd
Sonraí Analytics Ltd.
4 years
We're delighted to have won The Bioseed 'One to Watch' category at the #OBNAwards last night. 🎉 Thank you to @OBN_UK and @AshmoleanMuseum for a great evening. #obnawards #innovation #aiinhealthcare
2
4
30
@KienanSavage
Prof Kienan Savage
4 years
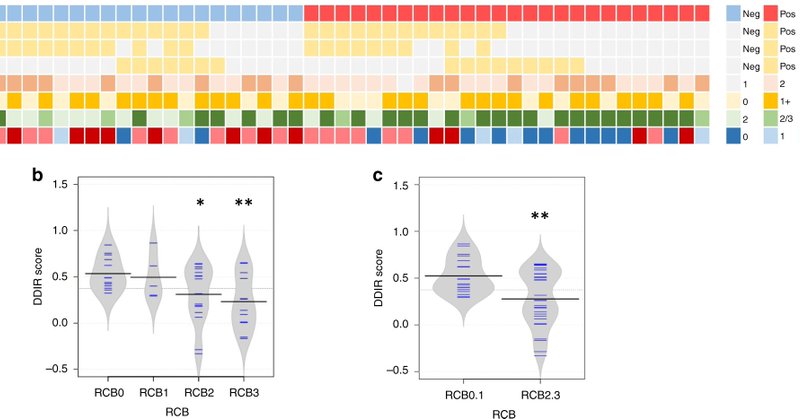
A trial showing that the DDIR assay predicts response to neoadjuvant chemotherapy in early breast cancer, with translational work showing that in non-responding tumours, DNA damaging chemo activates innate immune signalling, suggesting combo with immune checkpoint therapies!
0
0
2
@KienanSavage
Prof Kienan Savage
4 years
Great to see this work published from @QubPGJCCR @AlmacGroup @BelfastTrust @setrust - Huge team effort, particularly from @eileen_parkes & @StuartAMcI & fantastic academic, industry and healthcare collaboration supported by @CR_UK @ECMC_UK & our patients
Tweet card summary image
nature.com
British Journal of Cancer - Activation of a cGAS-STING-mediated immune response predicts response to neoadjuvant chemotherapy in early breast cancer
1
4
21
@_NIMDTA
NIMDTA
4 years
Clinical Academic Training Programme Applications are open for ACF / ACL training, commencing February 2022. Closing Date: Monday 30 August 2021 Apply Here: https://t.co/vJLqaq9IIV @QUB_CATP
0
2
2
@StuartAMcI
Stuart McIntosh
4 years
Useful guide for anyone contemplating a career in academic surgery
@ABSGBI
ABS
4 years
Are you a trainee with academic interest? Take a look at our detailed information about Clinical Academic Career Opportunities here: https://t.co/YtNQpzWzXF
0
2
4
@Chapman_lab_UK
Ross Chapman
4 years
Excited to share our lab's latest, where we reveal how BRCA1-BARD1 engage with sites of DNA breaks during HR. This was led by @Jordan_R_Becker, collaborating with @mdrwilson & building on previous work with Anja Groth https://t.co/3Q15q8VATH / https://t.co/MNOAmupXnk Thread 1/9
Tweet card summary image
nature.com
Nature - A tandem BRCT-domain-associated ubiquitin-dependent recruitment motif in BARD1 recruits BRCA1 to DNA double-strand breaks (DSBs) to promote homologous recombination and antagonize the...
11
27
161
@BreastCancerNow
Breast Cancer Now
4 years
Professor Chris Lord, from our Research Centre at @ICR_London talks about the recent findings that a drug he has been studying helps reduce the chances of breast cancer coming back and spreading in people with altered BRCA genes. https://t.co/yPNZCKHSfB
1
11
24
@SteveStuWill
Steve Stewart-Williams
4 years
A+ trolling from National Geographic https://t.co/zoLQKPhNiG
22
170
1K