Jaspreet Kaur
@Jaspreet_TIET
Followers
139
Following
1K
Media
0
Statuses
77
Ph.D. Student in the @MilyBhlab at @TIETofficial
Patiala, India
Joined April 2017
I am pleased to share our recent publication in Journal of Colloid and Interface Science. I extend my sincere gratitude to my advisor @MilyBhLab for her unwavering support and guidance. This marks a special achievement with many more to come.
Happy to share our latest paper appeared in the Journal of Colloid and Interface Science @ELSchemistry. Congrats to my PhD student, Jaspreet Kaur @Jaspreet_Tiet @TIETofficial. Thanks to @ANRFIndia & MoE STARS for supporting our research. Here's the link: https://t.co/SyZ6gwPswr
1
0
23
Another milestone unlocked! A step forward in my PhD journey. Happy to share our latest publication in @PCCP @RoySocChem. Huge thanks to my supervisor @MilyBhLab for the continued support. Grateful and excited for what comes next.
Happy to share our latest paper published in PCCP (Physical Chemistry Chemical Physics) @PCCP @RoySocChem. Congratulations to my PhD student, @Jaspreet_Tiet @TIETofficial. Thanks to ANRF-POWER and MoE-STARS for supporting our research. Here's the link: https://t.co/MJVkfGH8uM
0
0
10
Grateful for the invitation and fantastic time at your apartment @SamratLabMohali @MilyBhLab. I truly appreciate your warmth and hospitality. Listening to old songs played on the guitar made the evening special☺️.
Yesterday, we had an amazing dinner with the members of my lab and @MilyBhLab at our apartment. It was fun (I was made to play guitar🎸and sing old songs😃). This was a homecoming for my former student @Harshita3110 & a send-off for @aroralisha20, who is leaving for her postdoc.
0
0
8
"Making sense of low-complexity domains: The 2025 Lasker Basic Science Award" #LaskerAward #Lasker2025 #phaseseparation #structuralbiology
https://t.co/v5EWYiNBTW
pnas.org
Up to 10 to 20% of the proteome contains regions with much lower amino acid diversity than would be expected by chance. This year’s Lasker Basic Sc...
0
5
12
Congratulations to newly made Dr. Deepika Singla @Deepika_MBLab on successfully defending her PhD! It’s been a pleasure doing experiments and learning alongside you in the amazing MB Lab @MilyBhLab. Best wishes for many more accomplishments ahead🤗.
Very excited about the first PhD from my lab @TIETofficial: Many congratulations to Dr. Deepika Singla @Deepika_MBLab for defending her PhD thesis successfully.👏 Thanks to Prof. Swagata Dasgupta (IIT KGP) & doctoral committee! All the best, Deepika, for your continued success!👍
1
0
25
Happy to share our recent paper in RSC Advances @RoySocChem from our collaborative effort with Dr. Maity @maity_banibrata @TIETofficial Congratulations to our PhD student Mandeep Kaur @MandeepTiet. Read our paper: https://t.co/WsW1CZoyfh
17
9
85
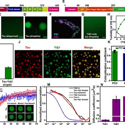
Happy to share our latest paper published in Science Advances @ScienceAdvances @AAAS. Congratulations to my incredible students, Sandeep @Sandeep61011718, Roopali @RoopsieK (joint-first author), Anusha @AnushaSarbahi & Ashish @AshishJ87810510 @IISERMohali. https://t.co/AVjuGxAVDM
science.org
A chaperone tasked with protein quality control tunes the phase behavior of tau and prevents its pathological phase transitions.
58
27
341
Molecular determinants of condensate composition: Molecular Cell
cell.com
Biomolecular condensates are non-stochiometric assemblies that organize cellular matter in space and time. Despite much work, many questions remain regarding what determines the recruitment and...
1
12
89
Imagine replacing single-use food packaging plastic films with biodegradable and sustainable smart packaging films based on #amyloids from food waste and natural dyes detecting food spoilage by colour changes: this is now reality: https://t.co/aB4e6fhShm Congrats @Mohpey1 et al!
1
2
27
I arrived in Tokyo to reunite with my better half @SamratLabMohali after 1.5 months & excited to see our latest paper published in @JPhysChem in which we show protein aggregation/disaggregation by Hofmeister cations. Congrats, @Deepika_MBLab @TIETofficial. https://t.co/JasW2jFjxp
pubs.acs.org
Protein aggregation resulting in either ordered amyloids or amorphous aggregates is not only restricted to deadly human diseases but also associated with biotechnological challenges encountered in...
17
10
115
Properties governing small-molecule partitioning into biomolecular condensates. https://t.co/O8XEqHYM9K
nature.com
Nature Chemistry - Membraneless cellular assemblies termed biomolecular condensates — into which diverse biopolymers partition — mediate myriad biological processes. A study now reveals...
0
6
26
The 2024 #NobelPrize laureates in chemistry Demis Hassabis and John Jumper have successfully utilised artificial intelligence to predict the structure of almost all known proteins. In 2020, Hassabis and Jumper presented an AI model called AlphaFold2. With its help, they have
116
4K
12K
Excited to share that our paper in Physical Chemistry Chemical Physics @PCCP @RoySocChem is published today! Hearty congratulations to Anjali @ANJALIGIRITIET 😃👏 @TIETofficial. Here is the link to the paper: https://t.co/aaz5m5d98M
pubs.rsc.org
The inherent stochasticity associated with the hierarchical self-assembly of either native-like or partially-unfolded protein monomers leads to the formation of transient, morphologically-diverse...
24
7
85
Coacervates can accelerate (bio)chemical reactions and direct their outcome. In our new review by @IrisSmokers we detail how their unique properties allow them to function as catalytic microcompartments at the origins of life. Have a look here: https://t.co/6QFvtva5rR
pubs.acs.org
ConspectusCoacervates are droplets formed by liquid–liquid phase separation (LLPS) and are often used as model protocells–primitive cell-like compartments that could have aided the emergence of life....
3
30
158
Happy to share our first paper in RSC Sustainability @RoySocChem from our collaborative effort with @maity_banibrata @TIETofficial Congratulations to our PhD student Mandeep Kaur @MandeepTiet. Read our paper: https://t.co/U68DHqMLJx
pubs.rsc.org
Riboflavin (RF) detection is essential for controlling nutritional health due to its increasing significance in the food and pharmaceutical industries. Regular daily intake of RF (vitamin B2) is...
28
12
95
Today Samrat @SamratLabMohali visited my department at Thapar Institute @TIETofficial. His talk titled "Listening to Protein Songs Using Vibrational Spectroscopy" created enormous excitement & enthusiasm among our students & colleagues. It was wonderful to have him visit my lab.
2
3
95
Happy to share the publication of our paper in @Nature Conformational ensembles of the human intrinsically disordered proteome Work led by @GiulioTesei and @AnnaIdaTrolle. I'll post more later, but for now here is a link: https://t.co/b3aZ6BbGpB and a short movie about the work
50
286
1K
Thank you @SamratLabMohali for inviting us to the lab symposium. We really had a great time while listening to different flavour of talks followed by an amazing dinner.
We had a memorable celebration of 15 years of our lab. The day was packed with exciting science, great talks, engaging discussions, and a lot of fun. Had a nice dinner at Mohali Club, Hotel Wyndham Mohali. Thanks to my students and former members & their students for joining us.
1
0
64
It was a wonderful experience to discuss my work at 6th lab symposium at IISER Mohali organized by @SamratLabMohali.
Yesterday we had truly exciting talks by the current students, former members (and their students), and a guest speaker at our annual lab symposium commemorating 15 years of our lab.
0
0
58
We will be celebrating 15 years of our lab during our annual lab symposium on Dec 23. In addition to talks by my former & current students, I'm so excited to meet the students of my students. We will also have a guest speaker @SamarpitaSen7, currently a PhD student at Cambridge.
6
6
139