Formicadri Profile Banner
Adrian Richter Profile
Adrian Richter

@Formicadri

Followers
1K
Following
57K
Media
63
Statuses
1K

JSPS/ AvH Postdoc fellow at @OISTedu @EconomoLab Ant Morphologist/ Anatomist, Nature Enthusiast and big Nerd. he/him

Joined September 2014
Don't wanna be here? Send us removal request.
@sinnverloren
Was soll das? 
9 months
Wann erfolgt der Rücktritt von Frau Strobl? Die ARD begeht perfide Wahlbeeinflussung pro CDU, durch Duell ohne Habeck! (Frau Strobl ist Programmchefin der ARD, die Tochter von Schäuble und mit dem CDU-Vorsitzenden aus BAWÜ verheiratet!) #StroblRücktritt ▶️Gerne retweeten!◀️
52
442
1K
@MyrmecolNews
Myrmecological News
10 months
🆕Original Article: A new genus in a hyperdiverse ant lineage (Hymenoptera: Formicidae: Myrmicinae) revealed by integration of morphological and molecular evidence. Chung, F.-Y., Hsu, P.-W., Hsu, F.-C., & Lin, C.-C. #microscopy #SEM https://t.co/WwYzypBY55
1
7
21
@querulant_nds
andré
11 months
Der CEO der Techniker Krankenkasse über Jens Spahn. Das ist eigentlich ein veritabler Skandal. Kein Wunder wieso die Beiträge so stark ansteigen.
118
2K
6K
@GautamKShubham
Shubham Gautam
1 year
Pleased to share the first paper from my PhD at @OISTedu, showing that #eusociality did not drive the expansions in the number of odorant receptors in #Hymenoptera! 🐜🐝 Big thanks to all my co-authors! @Dorylophile @Jules_For_Fools @Pangapaco Shûhei Yamamoto & @EvanEconomo
12
49
230
@GautamKShubham
Shubham Gautam
1 year
So, we tested this idea with a comprehensive comparative analysis, combining genomic and neuroanatomical data from a range of Hymenoptera, including from the 🧠of a 100-million-year-old ant fossil. 🐜🦴🤯 Shout out to Brendon Boudinot, @Formicadri and team's work on the fossil
1
2
12
@InsSociaux
Insectes Sociaux
1 year
New research article!📰 Khalife et al. studied intercastes in A. rugulosa, finding unique intermediate forms between workers and queens, which sheds light on the evolution of ant division of labor.🐜 https://t.co/dP4JNww1OI #Insectessociaux #Socialinsects #Intercastes #Ergatoid
0
5
11
@enricoschifani
EnricoSchifani
1 year
What is the #ant Temnothorax unifasciatus? Great phenotypic variation, wide distribution range, and very interesting intraspecific patterns connected to glacial refugia - and some taxonomic misunderstandings Researchgate: https://t.co/ZEJgUdwllI https://t.co/1ozJyvngOl
0
7
26
@CambrianOddity
Alavya Dhungana
1 year
Brain, guts, and circulatory system of a Cambrian arthropod larva! The most amazingly preserved fossil I have ever seen. https://t.co/YGnHMPNERI Lucky to have been a part of this project led by Martin Smith and Emma Long. @PalaeoSmith @DurUniEarthSci @durham_uni
2
46
112
@PaleoCameron
Cameron Muskelly (Explorer of Deep Time) 🕒
1 year
How is this not trending right now??? These are images of newly discovered trilobite fossils preserved in fine pyroclastic ash at the Lemdad Valley of Morocco! They are never-before-seen details on the soft tissues normally not preserved in trilobites.
15
343
1K
@HormigasN
Hormigas Neotropicales
1 year
Te presentamos a la Dra. @jilloberski que nos acompañará mañana en el #EncuentroMirmecológicoGEHN y con quién vamos aprender sobre las hormigas Dorymyrmex 🐜❤️ Te esperamos!!!!
0
2
5
@luisamjaimesn
Luisa Jaimes, PhD
1 year
Closing after a great European Ant course! Learned lots of taxonomy! @conurban_ant @limariaph @callofduda @Cible31 @AbelBernadou and more!
2
9
39
@HormigasN
Hormigas Neotropicales
2 years
Te presentamos a Adrián Richter, con quién vamos a estar el jueves en el #EncuentroMirmwcológicoGEHN con @Formicadri 🐜🤩❤️ 🇲🇽 18:00 🇨🇴 19:00 🇧🇷🇦🇷 21:00 Te esperamos!!!
1
8
29
@leohockbarpold
Bernd_leohockbarpold
2 years
Started off as an #amber found at the @PhylMuseum, turned out to be African copal, and even younger! Whole thing was a big process, from grinding, polishing, thoughts on amber, his history to new discoveries: https://t.co/fyosRIPwqD Thanks everyone for their contribution...
1
3
8
@HormigasN
Hormigas Neotropicales
2 years
Preparándonos para el próximo #EncuentroMirmecológicoGEHN con @Formicadri y su charla "The potencial of studying ant morphology using micro-CT" 🐜🐜🐜🤩🤩🤩 Te esperamos!!! 🗓️ 25 de abril (Jueves) 🕖 19:00 h COL (UTC-5) ONLINE!!!!
1
8
13
@paleANTologist
Christine Sosiak
2 years
New fossil ants, insight into ant faunal turnover, and the persistence of the "platonic ant body plan"! Our paper on the youngest-yet stem ants from the Cretaceous, preserved in ~77 Ma North Carolina amber, is now out in Current Biology https://t.co/9Dfb4mKBr5
2
25
68
@YukoUlrich
Yuko Ulrich
2 years
🚨 Open postdoctoral position in our lab @MPI_CE! Clonal ants, social glands, behaviour and chemistry. More details here: https://t.co/omkzDul97C and on https://t.co/RzuVrm6y6f. Please RT!
2
83
138
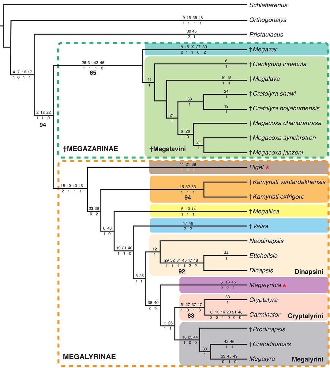
@manu_bzd
Manuel Brazidec
2 years
Our paper revising the classification and describing new Cretaceous fossils of Megalyridae wasps is finally out in Arthropod Systematics & Phylogeny 🥳 🔗 https://t.co/v30Z56tbfW
1
13
30
@bramic21
Michael Branstetter
2 years
Some of my ant photos.
@MyrmecolNews
Myrmecological News
2 years
Understanding ant bodies: One scan at a time The head anatomy of #Tatuidris was this year's #BestPaper, as voted on by the @MyrmecolNews community. Here, first author Adrian Richter talks about his academic journey and how to untangle ant evolution. @Formicadri
1
4
51
@MyrmecolNews
Myrmecological News
2 years
Understanding ant bodies: One scan at a time The head anatomy of #Tatuidris was this year's #BestPaper, as voted on by the @MyrmecolNews community. Here, first author Adrian Richter talks about his academic journey and how to untangle ant evolution. @Formicadri
1
12
63
@Peter_Th_R
Peter T. Rühr
2 years
📢Fresh from the press: Lots of fieldwork and bitten fingers lead to a #biteforce database of 654 #insect species! Check out the results of the great team effort of the @BlankeLab @ScientificData: https://t.co/3EjKaGAzXJ #Rstats #DataScience @ERC_Research @UniBonn @UniCologne
2
31
89