paleANTologist Profile Banner
Christine Sosiak Profile
Christine Sosiak

@paleANTologist

Followers
679
Following
763
Media
23
Statuses
137

PhD candidate in the Barden lab at NJIT, studying fossil ants, extinction ecology, and faunal turnover.

Joined October 2021
Don't wanna be here? Send us removal request.
@paleANTologist
Christine Sosiak
2 years
Many thanks to my coauthors Pierre Cockx, Pablo Aragones Suarez, Ryan McKellar, and Phil Barden, this was a super fun study to conduct!
0
0
3
@paleANTologist
Christine Sosiak
2 years
Lots left to discover: what ultimately drove the stem ants to extinction? How did crown lineages survive? New fossil deposits and methodological approaches may help answer these questions!
1
0
2
@paleANTologist
Christine Sosiak
2 years
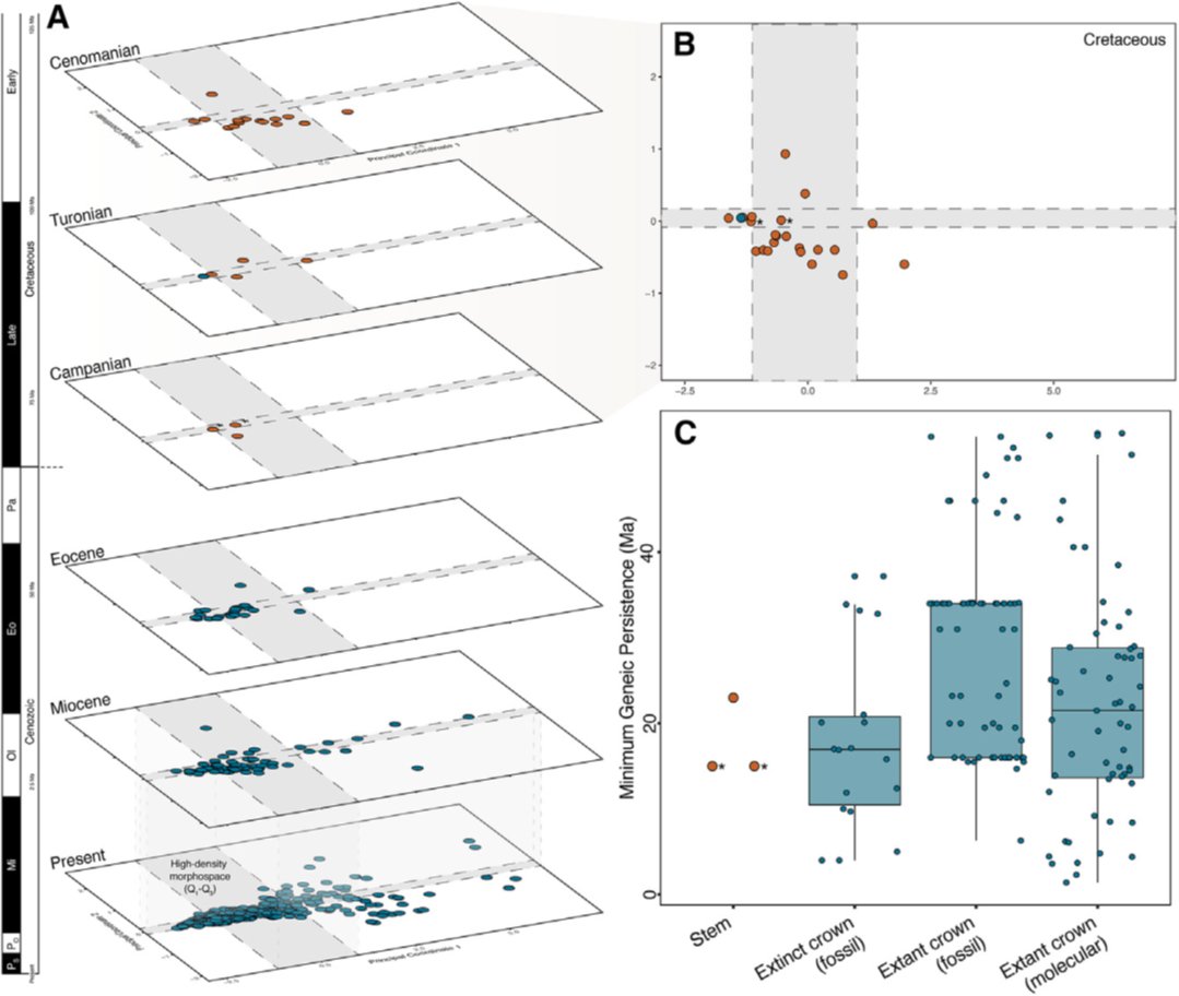
Our work reveals comparable longevity between stem and crown ants, and while stem ants demonstrate broad morphological variation, high-density ant morphospace has remained relatively constant over 100 million years.
2
0
2
@paleANTologist
Christine Sosiak
2 years
We combined phylogenetic and morphological evidence to show that while ants experienced a total taxic turnover in the late Cretaceous, this was not accompanied by a major morphological shift, unlike other well-known turnovers such as theropod dinosaurs to birds.
1
0
2
@paleANTologist
Christine Sosiak
2 years
We report here the youngest-yet stem ants from North Carolina, new species from the stem ant genera Sphecomyrma, Brownimecia, and Baikuris.
1
0
2
@paleANTologist
Christine Sosiak
2 years
During the late Cretaceous, a large-scale faunal turnover occurred, where stem ants vanished from the fossil record and crown ants continued to diversify into the forms we see today. But the mechanisms and conditions underlying this transition remain unknown.
1
0
2
@paleANTologist
Christine Sosiak
2 years
All modern ants descend from the same common ancestor that lived in the early to mid-Cretaceous. However, we know that alongside crown ant ancestors there lived bizarre and wonderful 'stem ants', lineages closely related to our ants but ones that left no descendants.
1
0
2
@paleANTologist
Christine Sosiak
2 years
New fossil ants, insight into ant faunal turnover, and the persistence of the "platonic ant body plan"! Our paper on the youngest-yet stem ants from the Cretaceous, preserved in ~77 Ma North Carolina amber, is now out in Current Biology https://t.co/9Dfb4mKBr5
2
25
68
@paleANTologist
Christine Sosiak
2 years
This paper has been a labour of love for many (so many) years and I am happier than I can say to see it in print - many thanks to my coauthors @TJanovitz, @Haidomyrmex, Vincent Perrichot, and John Paul Timonera, and many others who made this work happen!
1
1
4
@paleANTologist
Christine Sosiak
2 years
We also provide a pipeline for ecomorphological modeling and prediction, and assess the potential and pitfalls of such a method - we hope that this will have broad applications beyond just ants!
1
0
5
@paleANTologist
Christine Sosiak
2 years
We compared their predicted ecologies to the ecology of solitary-foraging predatory lineages today and find broad ecospace coherence, suggesting that these lineages represent echoes of their Cretaceous counterparts.
1
0
5
@paleANTologist
Christine Sosiak
2 years
Using machine learning models trained on extant ecomorphological data, we find support for leaf litter and ground nesting and foraging in this early ant lineage, with some support for arboreality and omnivory.
1
0
5
@paleANTologist
Christine Sosiak
2 years
Very (VERY) excited to say that our paper on hell ant ecology is now out as Just Accepted at @ASNAmNat! We employ machine learning techniques to assess the likely ecology of hell ants, a lineage of bizarre Cretaceous predators. https://t.co/rPAVwrg3Y2
Tweet card summary image
journals.uchicago.edu
Abstract Paleoecological estimation is fundamental to the reconstruction of evolutionary and environmental histories. The ant fossil record preserves a range of species in three-dimensional fidelity...
2
17
72
@paleANTologist
Christine Sosiak
2 years
Glad to see this paper out - such a fascinating fossil and really great to work with such a cool team! Congrats @SawhIndira!
@MyrmecolNews
Myrmecological News
2 years
🆕The first fossil replete ant worker establishes living food storage in the Eocene" by Indira Sawh, Eunice Bae, Luciana Camilo, Michele Lanan, Andrea Lucky, Henrique Morais Menezes, Gianpiero Fiorentino, Christine Sosiak, Lily Khadempour & Phillip Barden https://t.co/rK8R1epMsQ
1
1
13
@SupportOurSci
Support Our Science
3 years
Walkouts for better early career researcher funding are happening across Canada! Inflation has eaten away at the scholarships, fellowships, and grants over the last 20 years. It’s time for change @cafreeland @JustinTrudeau #SupportOurScience
1
132
392
@paleANTologist
Christine Sosiak
3 years
HELL ANTS IN T-4 HOURS
@paleANTologist
Christine Sosiak
3 years
Thesis submitted and the date is set! I will be defending April 18th at 1pm EST (so if you're sick and tired of your taxes, this might be a nice break). DM me if you'd like the link!
2
3
32
@SupportOurSci
Support Our Science
3 years
NATIONWIDE WALKOUT: If you think 🇨🇦 grad students & post docs deserve more funding from @JustinTrudeau & @cafreeland through awards & grants then join #SupportOurScience & walkout on May 1 #mayday #budget2023 Watch for more details here & at https://t.co/rs2nDecEkM on TUESDAY
8
184
267
@paleANTologist
Christine Sosiak
3 years
Thesis submitted and the date is set! I will be defending April 18th at 1pm EST (so if you're sick and tired of your taxes, this might be a nice break). DM me if you'd like the link!
2
5
37
@paleANTologist
Christine Sosiak
3 years
This has been a rough ride and we very much regret the error, but hope that we can set the record straight. We're grateful for the reports of other mislabeled copal that helped us clarify the issue. The full retraction can be found here:
royalsocietypublishing.org
20
7
666
@paleANTologist
Christine Sosiak
3 years
We conducted further FTIR spectroscopy tests on our specimen and found that it lacks the spectra commonly associated with Baltic amber and is thus most likely a recent army ant preserved in copal. (4/5)
2
2
135