E_Manieri Profile Banner
Elisa Manieri Profile
Elisa Manieri

@E_Manieri

Followers
176
Following
960
Media
6
Statuses
120

Cellular crosstalk in GI cancer. Junior Group Leader @VetmeduniVienna @vetmeduni_dep1 | MSCA Fellow | Postdoc @DanaFarber and @harvardmed | PhD @CNIC_CARDIO

Vienna, Austria
Joined March 2019
Don't wanna be here? Send us removal request.
@gcresswell
George Cresswell
5 months
A week left before the deadline! ⏰ Come join our team at @StAnna_CCRI! https://t.co/0N5frDVPIF #Technician #Cancer #Evolution #Resistance #Pediatric #Genomics
0
3
5
@SelinaTroester
Selina Tröster
7 months
Super excited that the work from my PhD is out now in @NatureComms!🎉 We uncovered direct epigenetic and transcriptional targets of the NUP98::KDM5A fusion oncoprotein driving pediatric leukemia & identified CDK12 as a potential therapeutic target! #AML https://t.co/xGs6YxZaTF 1/
4
2
36
@E_Manieri
Elisa Manieri
8 months
Happy to see out in the world this work from my friend and former colleague Zico! 🔥 🔥 🔥 Kudos to you @iamZico91 and to the #Shivdasanilab
@iamZico91
Swarnabh Bhattacharya
8 months
I am excited to share my Postdoctoral work @DanaFarber @CellStemCell @CellPressNews ( https://t.co/5J5Bxk5dJf). Here, we reveal that goblet and Paneth cells aren’t fixed lineages but represent dynamic states influenced by local cues. Here's a walkthrough of what we found (🧵)....
1
0
4
@irma_querques
Irma Querques
10 months
The Querques Lab at @MaxPerutzLabs at @viennabiocenter is hiring a Postdoc ! 🔬 biochemistry, cryo-EM, mobile genetic elements and genome engineering 📅 from autumn 2025 🔗 More info: https://t.co/AKHDmTIBPU Feel free to RT 🚀
0
44
107
@E_Manieri
Elisa Manieri
11 months
📢Funded #PhDposition! – Pls RT! Looking for a passionate PhD student to explore cellular crosstalk in #TumorMicroenvironment combining #organoids #scRNAseq&high-res imaging. Join us @VetmeduniVienna in a vibrant research environment! #CancerResearch #PhD https://t.co/47FKo7tkoX
2
10
18
@E_Manieri
Elisa Manieri
11 months
📢Funded #PhDposition! – Pls RT! Looking for a passionate PhD student to explore cellular crosstalk in #TumorMicroenvironment combining #organoids #scRNAseq&high-res imaging. Join us @VetmeduniVienna in a vibrant research environment! #CancerResearch #PhD https://t.co/47FKo7tkoX
2
10
18
@MaxPerutzLabs
Max Perutz Labs Vienna
1 year
✨ Are you creative, critical, and communicative? Passionate about science and ready to make an impact? 💪 The lab of @irma_querques is looking for a research technician! Apply here ➡️ https://t.co/bHVrEMEfsi
0
4
5
@Gsabiolab
Guadalupe Sabio
1 year
#EMBO Workshop on "Energy balance in metabolic diseases" 📅10 – 13 February 2025 📍Torremolinos 👉Supported by @Cell_Metabolism 👉Organizers: @S_FdezVeledo @DiametT #IISPV, @RubenNogueiras, @RogerJDavis1, @gsabiolab Regiter: https://t.co/K7NNvJbyst
0
28
56
@E_Manieri
Elisa Manieri
1 year
Must-read pre-print for enhancer and CRISPR enthusiasts! Spoiler alert: cool technology included 🔥🔥🔥
@DSeruggia
Davide Seruggia
1 year
First pre-print from the lab! Together with @lucapinello and @danielevanbauer we developed CRISPR-CLEAR, an experimental and computational pipeline to dissect enhancers at nucleotide resolution. https://t.co/ZfiW9Dm4UG
0
1
6
@DSeruggia
Davide Seruggia
1 year
If you are passionate about chromatin biology and blood development, we have a postdoc position for you! Last week to apply
@CeMM_News
CeMM
1 year
✨ CeMM Pre-ERC Postdoc Program: Open Positions! ✨ Now is your chance: We are recruiting postdocs who are eager to pursue ground-breaking biomedical research, and we will help you to become future scientific leaders. ➡️ Read more and apply now: https://t.co/JPRmpRnfZh
1
11
30
@E_Manieri
Elisa Manieri
2 years
Congratulations to the whole @Gsabiolab and especially to my dear friend @nikivanaa 🎉
@Gsabiolab
Guadalupe Sabio
2 years
So happy to share our article. We found IL35 increases thermogenesis and reduces obesity. IL35 is low in obesity due to activation of p38 in T cells. Thanks to collaborators @CNIC_CARDIO @CNIOStopCancer @drmiguelmarcos @PilarMartinFern @EfeyanLab. https://t.co/RqKHIEgvm5
0
1
10
@E_Manieri
Elisa Manieri
2 years
Kudos to my friend and former lab mate @pratiknsingh
@iamZico91
Swarnabh Bhattacharya
2 years
Hot 🔥 off the press from Shivdasani Lab! Transcription factor dynamics, oscillation, and functions in human enteroendocrine cell differentiation. A magnum opus from my dear friend @pratiknsingh. Thrilled to be a part of this study 🙂 @CellStemCell https://t.co/C9CJqC0g66
1
1
5
@E_Manieri
Elisa Manieri
2 years
If you happen to be at @ISSCR Vienna International Symposium this week, and you want to learn more about this project, stop by poster 114 around 3pm on Tuesday Dec 4th and say “Hi!”
0
2
6
@E_Manieri
Elisa Manieri
2 years
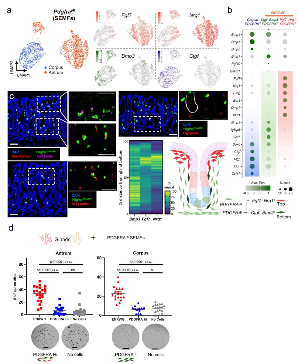
Finally, we identified a subpopulation of PDGFRA-Lo CD55+ cells as the only population able to sustain in vitro stem cell growth. These cells are strategically positioned beneath gastric glands to promote epithelial expansion in the absence of other cells or factors.
1
0
2
@E_Manieri
Elisa Manieri
2 years
Sub-epithelial PDGFRA-Hi are the main source of BMPs. While corpus present one homogeneous population, we found two molecularly distinct pools along antral glands. When co-cultured with isolated glands, PDGFRA-Hi from both regions failed to support epithelial growth.
1
0
1
@E_Manieri
Elisa Manieri
2 years
We provided a single cell atlas of mesenchymal cells in the murine corpus and antrum, depicting the molecular and spatial heterogeneity of PDGFRA-expressing cells and their role in the stem cell niche.
1
0
1
@E_Manieri
Elisa Manieri
2 years
Excited to share my work in #ShivdasaniLab @DanaFarber out on @NatureComms. We defined spatial, molecular, and functional organization of gastric mesenchymal PDGFRA+ cells. Thanks to @ErmannoM42 @DSeruggia @DFCI_MIC @He_Ruiyang & Twitterless collaborators
3
7
42
@E_Manieri
Elisa Manieri
2 years
Great to be in Barcelona! Beautiful setting and terrific conference!
@IRBBarcelona
IRB Barcelona
2 years
📢#IRBBarcelona and the @FundacionBBVA host the 40th #BarcelonaBioMed Conference “#Cancer in Context: Unraveling the Factors that Shape Malignant Outcomes at the Cellular, Tissue & Organismal Levels”. ➡️ https://t.co/3oH8IKqHip 🧵👇
0
0
8
@DSeruggia
Davide Seruggia
3 years
We have an exciting project for a 10-week rotation in our lab 👇👇👇🧬🧬🧬🩸🩸🩸
@TrainingVbc
Vienna BioCenter Scientific Training
3 years
Last chance to apply to the @viennabiocenter Summer School 2023 call - deadline for submitted applications: 31 January! Check out our website: https://t.co/kVA4rRnbET @IMPvienna @IMBA_Vienna @gmivienna @MaxPerutzLabs @CeMM_News
0
3
8
@Marta_Shahbazi
Marta Shahbazi
3 years
I am very happy to have witnessed the birth and growth of @MZG_Lab's stem cell embryo models. It is mind-blowing how much progress has been made over the past years. Science in real time!
royalsocietypublishing.org
Abstract.
0
8
38