Bishal Basak Profile
Bishal Basak

@Basak94Bishal

Followers
151
Following
1K
Media
0
Statuses
219

Post doc from the Holzbaur lab at UPenn | Former PhD student from RP group at NCBS Bengaluru

Philadelphia, PA
Joined March 2018
Don't wanna be here? Send us removal request.
@ScienceofPD
The Science of Parkinson's
4 months
New research from @Basak94Bishal & @ErikaHolzbaur reports the identification of a Mitophagic Stress Response ("MitoSR" - mmm, catchy!) activated by mitochondrial damage in neurons & operating in parallel to canonical Pink1/Parkin-dependent mitophagy https://t.co/g5R1o5m3vT
0
3
12
@CytoskelJournal
Cytoskeleton Journal
8 months
#CALLFORPAPERS! Do you work on #microtubules or molecular motors in the #brain? If so, we want your papers for a #NEW #SPECIALISSUE in #CYTOSKELETON. โ€œMotors and microtubules in neuronal health and diseaseโ€. Submission deadline: Nov. 1, 2025. #FREE to publish.
0
1
4
@darbysaxbe
Darby Saxbe
10 months
Of researchers whose positions depend on grants. You might not think of someone working in a lab when you think about "U.S. jobs" but in fact, there are more grad students in the USA than there are coal miners. You don't fix the economy by taking people's livelihoods away!
19
82
975
@nytimes
The New York Times
1 year
From @TheAthletic: Indiaโ€™s 18-year-old prodigy Gukesh Dommaraju capped his meteoric rise by becoming the youngest world chess champion in history. https://t.co/0gCRa0d8U5
25
62
281
@chesscom
Chess.com
1 year
The emotional moment that 18-year-old Gukesh Dommaraju became the 18th world chess champion ๐Ÿฅฒ๐Ÿ†
582
9K
45K
@s_palumbos
Sierra Palumbos, Ph.D.
1 year
Excited to share my postdoc work, "Autophagic stress activates distinct compensatory secretory pathways in neurons" Now on BioRxiv! https://t.co/u4HCZiIvIf
4
21
104
@SHugelier
Siewert Hugelier
1 year
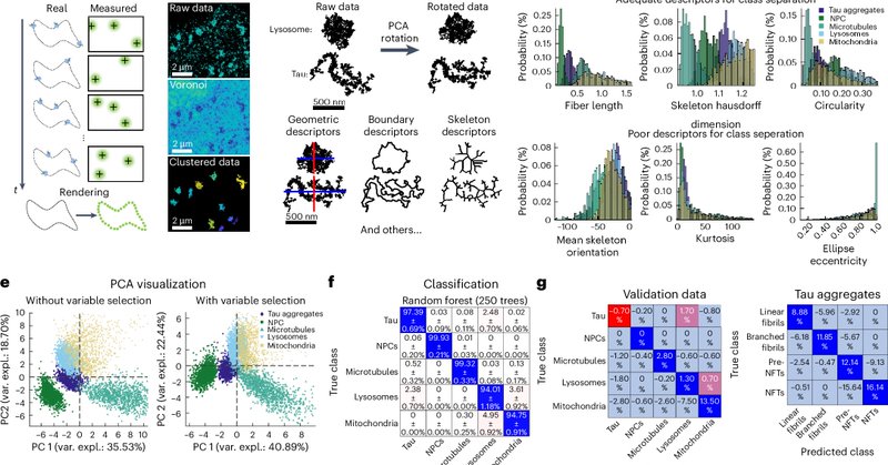
Interested in a fully automatic analysis pipeline to quantify and classify your 2D and 3D Single-Molecule Localization Microscopy (SMLM) data in an unbiased way? Have a look at our latest work covering ECLiPSE, developed in the @Melike_Lak lab! https://t.co/2lXkhvOZhJ 1/11
Tweet card summary image
nature.com
Nature Methods - Enhanced Classification of Localized Point clouds by Shape Extraction (ECLiPSE) is a robust feature extraction and classification pipeline for diverse and heterogeneous structures...
7
23
60
@ErikSolheim
Erik Solheim
1 year
This is beyond possible! Sheetal Devi is poetry in motion. Just 17 years old. Born without arms. A true hero. Congrats India ๐Ÿ‡ฎ๐Ÿ‡ณ https://t.co/fnthR456uN
168
3K
38K
@DuttShekhar
Shekhar Dutt
1 year
Oh wowwwโ€ฆ hear the crowd erupt ๐Ÿคฏ
2K
62K
435K
@jayneaiken_
Jayne Aiken
1 year
https://t.co/euRm7OgOQI Excited to contribute to this Herculean effort in neuronal protocols spearheaded by Kazu Toyooka! Check it out to find the latest methods used to probe neuronal morphogenesis ๐Ÿงซ๐Ÿง ๐Ÿ”ฌ @ErikaHolzbaur @LabToyooka @BatesLab
Tweet card summary image
link.springer.com
0
3
8
@mito911_
mito911
1 year
๐ŸฅณCongratulations to our very own @ErikaHolzbaur for being elected EMBO Associate Member in occasion of the @EMBO 60th Anniversary in recognition of her outstanding work in the filed of organelle dynamics and quality control in neurons!
@EMBO
EMBO
1 year
Outstanding scientists elected to EMBO Membership: in EMBOโ€™s 60th anniversary year, 100 new members and 20 associate members join the community https://t.co/eHCoXY0ynR
2
3
25
@thebharatarmy
The Bharat Army
1 year
๐ŸŒŸ Kapil Dev ๐ŸŒŸ MS Dhoni ๐ŸŒŸ ๐—ฅ๐—ผ๐—ต๐—ถ๐˜ ๐—ฆ๐—ต๐—ฎ๐—ฟ๐—บ๐—ฎ ๐Ÿ‡ฎ๐Ÿ‡ณ The Hitman is now a World Cup-winning captain. ๐Ÿ“ท Getty โ€ข #RohitSharma #SAvIND #SAvsIND #T20WorldCup #BallaChalegaCupAaega #TeamIndia #BharatArmy #COTI๐Ÿ‡ฎ๐Ÿ‡ณ
102
7K
56K
@sachin_rt
Sachin Tendulkar
1 year
Every star added to the Team India jersey inspires our nationโ€™s starry-eyed children to move one step closer to their dreams. India gets the 4th star, our second in @T20WorldCup. Life comes full circle for Indian cricket in the West Indies. From our lows in the 2007 ODI World
862
22K
234K
@sachin_rt
Sachin Tendulkar
1 year
๐„๐๐ƒ๐ˆ๐๐† ๐Ž๐ ๐€ ๐‡๐ˆ๐†๐‡ @ImRo45, Iโ€™ve witnessed your evolution from a promising youngster to a World Cup-winning captain from close quarters. Your unwavering commitment & exceptional talent have brought immense pride to the nation. Leading ๐Ÿ‡ฎ๐Ÿ‡ณ to a T20 World Cup ๐Ÿ† victory
808
22K
241K
@mufaddal_vohra
Mufaddal Vohra
1 year
BALL OF THE TOURNAMENT FROM BUMRAH...!!! - The greatest ever for India! ๐Ÿ‡ฎ๐Ÿ‡ณ https://t.co/Ft4hUbd96Z
147
3K
34K
@ErikaHolzbaur
Erika Holzbaur-Howland
1 year
What happens when neuronal mitochondria are damaged? Our group identifies a novel Mitophagic Stress Response (MitoSR) pathway that accelerates removal of damaged mitochondria via the PINK1/Parkin mechanism. Work funded by ASAP is now online at biorxiv at https://t.co/sY7ZAGI9YB
3
33
141
@sachin_rt
Sachin Tendulkar
1 year
India vs Pakistan. New continent, same result ๐Ÿ˜› T20 may be a battersโ€™ game, but in New York, bowlers were the Apple of our eyes today.ย  What a thrilling match! Great atmosphere and a wonderful exhibition of our great game in America. Well played, India ๐Ÿ‡ฎ๐Ÿ‡ณ ๐Ÿ˜Š #INDvPAK
612
9K
117K
@JCellBiol
Journal of Cell Biology
2 years
.@DanTudorica3, @TheHurleyLab et al. @ASAP_Research find that RAB7A phosphorylation in PINK1/Parkin #mitophagy displaces the #autophagy inhibitor Rubicon, whilst recruiting the structurally related positive regulator Pacer. https://t.co/PRDUaa7PP4 @Basak94Bishal @ErikaHolzbaur
0
14
35
@ErikaHolzbaur
Erika Holzbaur-Howland
2 years
So proud of this beautiful new work from Dan Dou, and so grateful to Virginia Lee for inspiring this study!
@JCellBiol
Journal of Cell Biology
2 years
Dou, Aiken & @ErikaHolzbaur @PennMedicine show that #Parkinsons disease-associated hyperactive LRRK2 decreases the trafficking of synaptic vesicle proteins within neurons by disrupting the regulation of the synaptic vesicle precursor protein RAB3A. https://t.co/NWKByaYNWm
2
19
105