Atsushi_Tanaka_PhD
@ATP_1976
Followers
573
Following
19K
Media
444
Statuses
5K
Scientist/ Mitochondria SDJ-GYE-SDJ-KMJ-FUK-IAD-HND-GAJ
Yamagata-ken, Japan
Joined August 2018
Skeletal muscle-on-a-chip in microgravity as a platform for regeneration modeling and drug screening https://t.co/438zvbONBU
@NganHuang and colleagues Article highlight from @stemcellreports (@ISSCR)
1
6
16
Membrane thickness variation among organelles measured via cryo-ET – a means to analyse how it affects their function 📹Desislava Glushkova, Stefanie Böhm and Martin Beck @MPIbp in @JCellBiol ➡️ https://t.co/rhw55M9ctd
0
8
37
Mitochondrial transfer at the crossroads of cancer, stromal, and immune cells https://t.co/VNMTvAjNgY
0
30
69
おはようございます。今朝の山形は冷たい雨が降っています。午後には雪になる予報も。運転気をつけましょう。 先週の学会のお土産でレモン牛乳のお菓子をラボに置いておきました。メンバーとの雑談で「レモン牛乳にはレモンが入っていない」と言う事実を知り驚愕🫨
0
0
0
In the latest issue! Astrocytes functionally integrate multiple synapses via specialized leaflet domains
cell.com
Volumetric high-resolution electron microscopy reveals thin astrocyte leaflets form gap-junction-interconnected domains that contain minuscule endoplasmic reticulum saccules and enwrap synapses in...
0
16
55
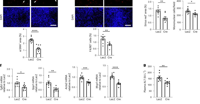
RESEARCH | @xiaobowang, I Tabas et al (Columbia U, USA) #Hepatocyte Caspase-8 in #MASH promotes the activation of hepatic stellate cells and liver fibrosis through an #apoptosis-independent mechanism 🐭 https://t.co/4FFbR1ThpX
nature.com
Nature Metabolism - Hepatocyte caspase-8 in MASH promotes the activation of hepatic stellate cells and liver fibrosis through an apoptosis-independent mechanism
1
8
28
Molecular mechanisms of antibiotic resistance revisited | Nature Reviews Microbiology ( https://t.co/61Zm89RlXy)
2
102
367
Toxoplasma gondii carefully balances calcium between its organelles. This study shows the ER, via the SERCA pump, is central to controlling Ca²⁺ in the cytosol and mitochondria. 🔗 https://t.co/g4Alj28Wtj
1
19
103
New Article: "A combined biochemical and computational approach provides evidence for membrane remodelling by the structural scaffold of the endocytic TPLATE complex" https://t.co/YfDgZVPFJa ... to generate a comprehensive structure of the multisubunit endocytic TPLATE complex.
0
13
38
The role of mitochondrial genetics in Parkinson’s disease: Long-read sequencing as an emerging method. Owen A. Ross @MayoClinic & co-workers report in @MedCellPress #SfN2025
cell.com
Mitochondrial genetics are increasingly recognized as a key contributor to Parkinson’s disease. This perspective highlights how long-read sequencing enables higher resolution of mitochondrial...
0
11
39
ラボからの最初の論文が出ました!細胞内の形態的特徴量を網羅的にプロファイリングするアプローチを確立し、繊毛やゴルジの形態ダイナミクスと細胞周期制御との関連を解析しました。データとコードは全てDryadで公開しています。オープンアクセスです!
0
9
56
おめでとう!
第98回 日本生化学会大会にて若手優秀発表賞をいただきました! ご交流くださり、ディスカッション等盛り上げてくだりました皆様に心より感謝申し上げます。 大変お世話になりました。 ありがとうございました! https://t.co/IvDu9fUoX8
0
1
4
ABCA7 variants impact phosphatidylcholine and mitochondria in neurons:
nature.com
Nature - Loss-of-function variants of ABCA7, associated with Alzheimer’s disease, result in disrupted lipid metabolism, mitochondrial function, DNA repair and synaptic signalling pathways in...
0
3
13
おめでとうございます!
第98回 日本生化学会大会にて若手優秀発表賞をいただきました! ご交流くださり、ディスカッション等盛り上げてくだりました皆様に心より感謝申し上げます。 大変お世話になりました。 ありがとうございました! https://t.co/IvDu9fUoX8
1
0
3
The bottleneck for maternal transmission of mtDNA is linked to purifying selection by autophagy | Science Advances
science.org
Revealing mechanisms of mtDNA transmission is critical for combating human disease.
0
11
27
.@RVaisaly, @RPadinjat et al. find that in #Drosophila photoreceptors, Ca²⁺ influx through plasma membrane channels regulates membrane contact site density thru. extended synaptotagmin https://t.co/XRy0YZWi4a 📕 In Cellular Neurobiology collection https://t.co/3Rp9FAcuIS
#SfN25
0
10
42
ミトコンドリアRibo-Seqの新手法についての論文がMol Cellからpublishされました! 東大鈴木研、濡木研、東北大Wei研、熊大富澤・中條研 @RNAbiker との共同研究になります! https://t.co/Otu7wSa1C8
cell.com
Wakigawa et al. present advanced derivatives of mitochondrial ribosome profiling. By quantifying initiation, elongation, and ribosome collisions and by dissecting the impacts of tRNA anticodon-loop...
0
23
145
Online Now: Monitoring the complexity and dynamics of mitochondrial translation https://t.co/qWm5mmFgnN
0
44
144