
KaelinLab
@kaelin_lab
Followers
6K
Following
1K
Media
55
Statuses
197
William Kaelin’s lab of @DanaFarber and @HHMINEWS and @harvardmed. We love hypoxia, tumor suppressor proteins, up-assays, and most of all controls.
Boston, MA
Joined February 2019
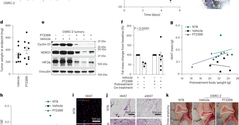
Excited to share our new preprint—the main project of my postdoc in the Kaelin lab! Blocking HIF2 doesn’t just slow tumors—it can reverse cachexia and hypercalcemia in kidney cancer. In the OSRC-2 model, HIF2 inhibition restored weight, preserved fat/muscle, and rescued survival.
6
14
44
Thrilled to share our work to find natural products that inhibit β-catenin! This is the result of an amazing collaboration with @theNCI Natural Products Branch and shows the power of 'up' assays to find new and interesting molecules!
biorxiv.org
Cell-based phenotypic screening of natural product mixtures can reveal new biological and pharmacological principles but has been largely abandoned, partly because such mixtures can be difficult to...
0
8
29
Join us for The Science of Childhood Cancer lecture series hosted by @StJudeResearch this Thursday, August 14 at 12 CT/1pm ET where Bill will be presenting The Von Hippel-Lindau tumor suppressor: insights into oxygen sensing, tumor immunity, and drugging the undruggable.
1
2
7
From the July issue: Requirement for Cyclin D1 Underlies Cell Autonomous HIF2-Dependence in Kidney Cancer https://t.co/ON6ZpUYjAr By @nitin_shirole89, @kaelin_lab, and colleagues at @DanaFarber
0
5
6
Congrats to @QinqinJiang88!! Go check out her and the team's work on ERVs and ccRCC https://t.co/0Qpox9xoQu
cell.com
An upregulation of the HIF2 transcription factor, which is a hallmark of the most common form of human kidney cancer, drives the expression of multiple relatively intact endogenous retroviruses,...
Please join us in congratulating the recipients of the KCRS25 Merit Awards for Translational Research! 🏅 Dr. Qinqin Jiang, Dana-Farber Cancer Institute 🏅 Dr. Simsek Berkay, Massachusetts General Hospital 🏅 Doris Zheng, Memorial Sloan Kettering Cancer Center #KCRS25
0
1
3
In 2023, the @FDA approved belzutifan for certain kidney cancers –– thanks to years of work led by Nobel Prize recipient William G. Kaelin Jr., MD, @kaelin_lab. Now, @DrChoueiri, director of @DanaFarber_GU, and team are working to expand its clinical use. https://t.co/WRNZ0ByKgb
2
12
63
Two of our wonderful technicians are off to medical school this summer! Mathew and Nora were great members of the lab, we are proud of them both!
1
0
24
We had a great time celebrating the group's many accomplishments!
0
1
28
We report that Cyclin D1 is an important direct target of HIF2 that drives the proliferation of ccRCC. Our findings further support the notion of combining HIF2 and CDK4/6 inhibitors to enhance antitumor activities. Congrats to @nitin_shirole89 and the team!
Now online in @CD_AACR: Requirement for Cyclin D1 Underlies Cell Autonomous HIF2-Dependence in Kidney Cancer - by @nitin_shirole89, @kaelin_lab, and colleagues https://t.co/OLfX3PgwJa
@DanaFarber
1
11
33
New study just out from @kaelin_lab in @CD_AACR elucidating more about the dependence of #kidneycancer tumor cells on HIF2, implicating Cyclin D1 activity in resistance mechanisms to HIF2-targeted therapy
0
6
12
The latest collaboration led by the @kaelin_lab and #WuLab with @BraunMDPhD, #SteveCarr, #DerinKeskin @VanAllenLab @DanaFarber_GU @harvardmed @MIT @df_hcc in @CellCellPress: HIF-2, ERV, T cells, HLA, renal cell carcinoma, et al…. https://t.co/haEZPxCwgO
2
27
99
Study in @CellCellPress co-led by @DanaFarber’s William Kaelin, MD, and Catherine Wu, MD, suggests the immune system can mount an attack on cancer cells that, due to cancer-driving mutations, present fragments of endogenous retroviral proteins on their surface. ➡️
0
16
44
0
3
9
We report a new role for HIF in the regulation of endogenous retroviruses! It was a big collaborative effort to explore the HIF-mediated transcription, expression, and HLA presentation of ERVs in kidney cancer and leveraging them for immunotherapy https://t.co/0Qpox9xWG2
cell.com
An upregulation of the HIF2 transcription factor, which is a hallmark of the most common form of human kidney cancer, drives the expression of multiple relatively intact endogenous retroviruses,...
7
51
155
It’s Day 2 at @SABCSSanAntonio! Presentations by our @DFCI_BreastOnc faculty include olaparib for BRCA+ breast cancer, and #weightloss intervention. Don't miss the Keynote by Nobel laureate William Kaelin (@kaelin_lab). See our full #SABCS24 schedule: https://t.co/TN20nKGu7t
1
2
8
Another great year coming to a close! Happy Holidays to everyone!
0
3
49
(Re)emerging Principles for Controlling Cancer with Drugs: William Kaelin will address this topic in a Keynote Address at #SABCS24 (December 10-13). Learn more: https://t.co/7CkZPvQF3G
@kaelin_lab
0
4
12
Big shoutout to @LAStransky @gaowh75 and Laura Schmidt for leading the team!
0
0
2
Check out the group’s recent collaborative project to establish a mouse model of Vhl-deficient clear cell kidney cancer! Great work everyone! https://t.co/jLH2oate99
@VanAllenLab @theNCI and many others!
pnas.org
CRISPR is revolutionizing the ability to do somatic gene editing in mice for the purpose of creating new cancer models. Inactivation of the VHL tum...
3
18
57