hsiehwilson_lab Profile Banner
The Hsieh-Wilson Lab Profile
The Hsieh-Wilson Lab

@hsiehwilson_lab

Followers
579
Following
876
Media
24
Statuses
103

Student-run twitter account for the Hsieh-Wilson lab @Caltech @CaltechCCE. Chemistry, neurobiology, #glycotime!

Pasadena, CA
Joined July 2020
Don't wanna be here? Send us removal request.
@hsiehwilson_lab
The Hsieh-Wilson Lab
3 years
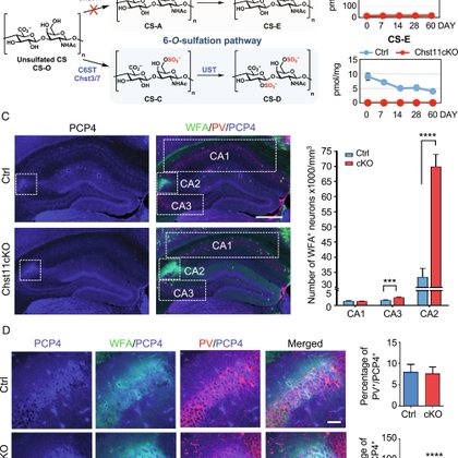
Check out our latest paper in @PNASNews on the role of glycosaminoglycan sulfation patterns in regulating synapses, perineuronal nets, and social memory! For an overview, see the QnA article with @Lhsiehwilson. Congratulations to Tracy and coworkers! 👏 https://t.co/fmGtuJLrzz
Tweet card summary image
pnas.org
Glycan alterations are associated with aging, neuropsychiatric, and neurodegenerative diseases, although the contributions of specific glycan struc...
1
14
29
@hsiehwilson_lab
The Hsieh-Wilson Lab
1 year
In @J_A_C_S: a new chemoenzymatic labeling method for α-1,6-linked fucose (core fucose), with ELISA integration for detecting cancer-related biomarkers in patient serum samples. Congrats to @JeanLucChaubard, Qiang Zhu, & team!
Tweet card summary image
pubs.acs.org
Core fucosylation, the attachment of an α-1,6-linked-fucose to the N-glycan core pentasaccharide, is an abundant protein modification that plays critical roles in various biological processes such as...
0
3
26
@IainWil92988866
Iain Wilson 🏴󠁧󠁢󠁳󠁣󠁴󠁿🇦🇹
1 year
New paper from @hsiehwilson_lab and others on a new approach to label core a1,6-Fuc - using Caenorhabditis GALT-1 - I'm acknowledged as years ago we sent some fucosylated glycopeptide substrate. #glycotime https://t.co/uyiWYB4HQv
Tweet card summary image
pubs.acs.org
Core fucosylation, the attachment of an α-1,6-linked-fucose to the N-glycan core pentasaccharide, is an abundant protein modification that plays critical roles in various biological processes such as...
0
7
31
@Matt_E_Griffin
Matt Griffin
1 year
What an honor to join such an inspiring group of scientists. I am tremendously grateful to the @BeckmanFnd for funding this project and to the @MGriffinLab for their fearless work. We're excited to continue pushing the boundaries of #glycotime, so...
@BeckmanFnd
Beckman Foundation
1 year
Congratulations to 2024 Beckman Young Investigator Awardee Matthew Griffin, PhD! https://t.co/9kUBF1pjwo #byi @ucirvine
5
3
22
@StacyMalaker
Stacy Malaker
2 years
@J_ASMS Where's ETD!?!
0
1
4
@basktastic
Jeremy Baskin
2 years
Phenomenal seminar today @CornellChem by @Lhsiehwilson @CaltechCCE — from powerful new synthetic methods (go fluorous phase!) to mouse studies of social behavior to understand the sulfation code of glycosaminoglycans! #glycotime
0
2
27
@MSUNatSci
MSU College of Natural Science
2 years
Sugar doesn’t just help the medicine go down; sugar can be the medicine. @michiganstateu @Xuefei_lab is part of a national team uncovering how carbohydrates could pioneer new treatments, from battling cancer to taming autoimmune disorders. More: https://t.co/IKUEVLxzg3
1
6
22
@MattRPratt
Matt Pratt
2 years
New paper on aSyn O-GlcNAc modification with @Hlashuel and amazing collabs. @SaelicesL, Kelvin Luk & Virginia Lee. Briefly, we find that a certain O-GlcNAc forces aSyn to make a distinct amyloid structure which can seed aggregation in vitro but…
1
11
40
@CaltechCCE
Caltech Chemistry & Chemical Engineering
2 years
Congratulations to Professor Shu-ou Shan @Caltech / @CaltechCCE winner of the 2024 @theNASciences Award in Molecular Biology, for her novel research on molecular mechanisms underlying critical cellular processes! #NASaward #MolecularBiology
0
3
26
@Matt_E_Griffin
Matt Griffin
2 years
That being said, we're hiring at all levels (undergrads, Ph.D. trainees, and postdocs)! Check out our open positions to tackle bioinformatic enzyme discovery, microbial engineering, and cancer immunology at https://t.co/nM30gPMicM. (Please disseminate widely!)
0
17
14
@hsiehwilson_lab
The Hsieh-Wilson Lab
2 years
A great time at today's Chemical Biology & Molecular Biosciences (CB&MB) social! The social, which followed a scavenger hunt for new students through the labs, kicked off the first year of the new CB&MB track within the chemistry grad program. https://t.co/dRNBkIm1ny
0
0
6
@hsiehwilson_lab
The Hsieh-Wilson Lab
2 years
Congratulations to Hsieh-Wilson lab alum, and assistant professor of chemistry at @UCIChemistry, @Matt_E_Griffin on being awarded the V Scholar Research Grant! https://t.co/xVE6fhfdCz 🧪👏
Tweet card summary image
ps.uci.edu
The award honors interdisciplinary work to understand the human microbiome.
1
0
11
@IainWil92988866
Iain Wilson 🏴󠁧󠁢󠁳󠁣󠁴󠁿🇦🇹
2 years
@Lhsiehwilson now moves onto #chondroitin sulphates and their roles in perineuronal nets & neuroplasticity, including social memory.
0
1
6
@IainWil92988866
Iain Wilson 🏴󠁧󠁢󠁳󠁣󠁴󠁿🇦🇹
2 years
@Lhsiehwilson shows at #glyco26 how her lab exploits a unique set of 64 ‘printable’ #heparan sulphate tetrasaccharides. Now able to test the FGF family’s ability to recognize different sulphation states.
1
1
5
@CaltechCCE
Caltech Chemistry & Chemical Engineering
2 years
📢NOW HIRING: The Division invites applications for a faculty position at all levels with research interests in chemical biology and all areas of chemistry, including inorganic, organic, physical, theoretical, and materials chemistry. APPLY➡️: https://t.co/vVoFjesXRt
0
5
15
@TetrahedronChem
Tetrahedron Chem
2 years
The Tetrahedron Prize Symposium is in room 7 at #ACSFall2023 Great talks so far from both Linda Hsieh Wilson @Lhsiehwilson @hsiehwilson_lab and Eric Jacobsen @JacobsenLab celebrating our winner Chi-Huey Wong
1
4
17
@ACSpressroom
ACS Pressroom
2 years
Linda Hsieh-Wilson and team found that sugar molecules are important for the communication between nerve cells. These finding could have implications for repairing neurons after injury. Watch the full briefing from #ACSFall2023: https://t.co/Ilor098ynn
0
3
6
@ACSpressroom
ACS Pressroom
2 years
Complex sugars called glycosaminoglycans affect “plasticity” in the brains of mice, according to research being presented today at #ACSFall2023, which could help us understand how memory and learning work in humans. https://t.co/1HmvzF5xpY @hsiehwilson_lab @CaltechCCE @Caltech
0
3
8
@hsiehwilson_lab
The Hsieh-Wilson Lab
2 years
@annakarenorta
Anna Karen Orta
2 years
We are absolutely thrilled to finally share our new structure from @clemonslab of escape mechanism of the smallest phages (φX174) by breaching the peptidoglycan layer, now out in Science! https://t.co/haFGabV5eE 🧵 In this thread, I'll give you a sneak peek of the YES complex👇🏼
0
0
5