Explore tweets tagged as #guidelines
@Ryker_Strategy
Ryker 📈
1 day
This is a HUGE W from YouTube! YouTube will TELL YOU when you're violating guidelines BEFORE you publish. They deserve a round of applause, they heard us and are going in the right direction. After all the well deserved criticism, we should collectively appreciate this updates
60
34
319
@EndoCollabcom
EndoCollab™ | GI Endoscopy Community
11 days
Train Your Eye to Detect Colon Polyps - SCENIC Guidelines for the Classification of Polypoid Lesions in IBD (Inflammatory Bowel Disease)
1
11
32
@drkeithsiau
Keith Siau
10 days
New UK guidelines on biopsies during upper GI endoscopy 🎯🆕 @FrontGastro_BMJ 📸: https://t.co/1FxVUD1KPH
6
162
420
@vidIQ
vidIQ
19 hours
🚨YouTube just dropped a game-changer: Pre-publish Community Guidelines checks are rolling out to more creators. This could save you from strikes before you even hit publish. Here's the full breakdown:
52
51
406
@DeepHumor
DeepHumor
2 days
YouTube has actually made a good update for once. They are experimenting with showing YouTubers if their video violates community guidelines BEFORE it has been uploaded. New video will be up soon
63
55
388
@DrAkhilX
Dr. Akhil 🇮🇳
2 hours
2025 CDC guidelines for treatment of tuberculosis. Ethambutol is out. Moxifloxacin is in.
7
42
184
@naifshpoor2020
نايف شبور
11 days
الكنز السري للمصممين! مكتبة ضخمة لدلائل الهوية البصرية للبراندات العالمية! هل تبحث عن الإلهام والتعذية البصرية القوية لتعزيز مهاراتك في تصميم الهوية البصرية هذه المكتبة هي المرجع الأفضل! إنها تحتوي على عشرات من ملفات"Brand Guidelines " و " Brand Books " لبراندات عالمية ومحلية
5
37
458
@fcoralblast
Joey (evil ass)
22 hours
> outed as pedophile > commit suicide because people are calling you pedophile > leave a note in Google Doc > breaks Google Doc guidelines and gets deleted so no one reads it
@SeveredData
SeveredData - Archive
2 days
This is it. This is the end. For context, I’ve been exposed as a pedophile for allegedly grooming two 14 year old kids, and so I’m ending it all. Goodbye everyone. Love y’all. ❤️ https://t.co/r8SSnAA3zF
2
40
599
@drkeithsiau
Keith Siau
2 hours
AGA 2025 clinical practice guidelines for Crohn’s disease 📌🆕 📸: https://t.co/9bG9hwxzAK
2
11
56
@drsthanus
Dr sthanu subramanian
5 days
American Gastroenterological Association (AGA) guidelines for the management and treatment of constipation. @ManualOMedicine
1
60
204
@AMAZE_VR
AMAZE
2 days
<ATEEZ VR CONCERT : LIGHT THE WAY> 📢#VRConcert Viewing Guidelines Presented by #ATEEZ✅ 1️⃣Properly wear the eye mask👀 2️⃣Lower the headset strap to 90 degree position🥽 3️⃣Adjust the headset strap to fit your head✨ 4️⃣Do not touch the lenses🙅🏻‍♀️ 🔗 https://t.co/QWdt97GyUX
4
593
3K
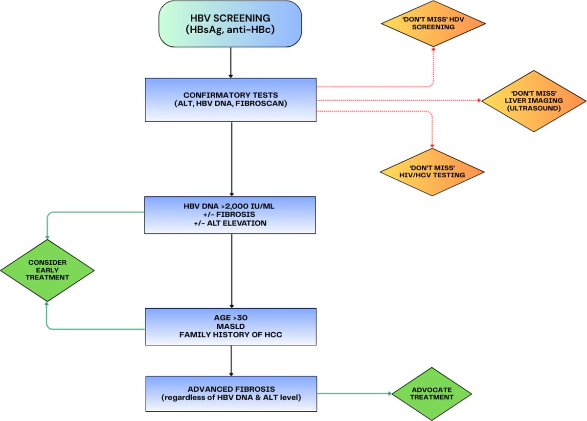
@FrontGastro_BMJ
Frontline Gastro
11 days
💡 Hepatitis B care is changing. The #FGreview breaks down how the 2025 EASL guidelines reshape practice: ⚡️ Biomarkers > ALT alone ⚡️ Earlier treatment, even with low viral load ⚡️ Functional cure as the new benchmark ⚡️ MASLD now a key modifier ⚡️ Precision HCC surveillance
3
43
103
@IIMCAA
IIMC Alumni Association
2 days
IIMCAA Awards 2026 | 13 Categories | Open For All | Rules and Guidelines to Apply | Last Date- 4th January 2026 #IIMCAA #IIMCAAAwards #Connections https://t.co/zOIrDP0XJU
0
11
11
@ANHMM1418
د. علي الماجد
9 days
شخصيا افضل المصادر التالية 1 Uworld ABIM 2. Dynamed (Includes different guidelines) 3. Review articles (NEJM + Lancet + Jama + others) ليش داينمد اسطوري؟ لانه يجمع لك اكثر من قايدلاين بمصدر واحد ويعطيك الفروقات ومحدث بشكل دوري مصادر اخرى للقراءة ارجع لها بمواضيع معينة 1.
3
26
452
@Cinnovabun
Cinnie🌸ೀ☕️ Fae Forest Guardian
10 days
📢 Thinking about hosting an art contest? Here are essential guidelines every organizer should know: 🖌️ 1. Secure your prize budget first. Always set aside the full prize money before launching the contest. This protects your credibility and builds trust with artists. 📄 2.
1
5
46
@CollinsforTX
Christian Collins
1 day
Gavin Newsom's 2020 Thanksgiving guidelines: - No more than 3 households present - Parties no longer than 2 hours - Guests must stay outside - Avoid singing, shouting, chanting We can never let Newsom become president.
598
5K
23K
@mrblackstudio
Lee Black
9 hours
What's happened to Apple :( From their design guidelines.
43
15
699
@jim8oy66
James S🇬🇧
19 hours
As a fully qualified judge jury and executioner, I’d like to offer my services free of charge for Palestine action cases and any migrant crime, I have my own sentencing guidelines and will require multiple prison transport vehicles and 5 new prisons 👍
5
6
55
@uxlinks
UX Links
5 days
Excellent comprehensive guide on creating UI designs for iOS to boost your app designs! 🙌 This guide covers essential topics that we need to know to make high-quality designs that are consistent with Apple’s guidelines! Structure: - Layout and Grid - Colors - Typography -
4
11
57