
Garrett Green, MD
@ggreen1986
Followers
870
Following
5K
Media
90
Statuses
2K
Radiation Oncologist @RenownHealth Inst of Cancer | Assistant Clinical Professor @UnivofNevada | BS @NorthwesternU | MD @UCIrvineSOM | Residency @UCSDHealth
Reno,NV
Joined April 2009
Unresectable intrahepatic cholangiocarcinoma (iCCA) remains brutal. Gem/Cis alone → ~3% 3-year OS. 💥 PUMP-2 (JCO 2025) adds HAIP FUDR + Gem/Cis → 📈 Median OS 22.3 mo 💪 1-yr OS 80% 🔥 3-yr OS 31.5% Not randomized, but striking signal. Pump trials aren’t easy; select
2
8
53
In RAPIDO, higher LRR w short course TNT confined to pts undergoing sphincter-preserving surg (12 v 5%), w distal resection margin <1cm as predictor. Suggests need to re-eval safe margin & consider basing surg off original tumor extent. Caveat: post hoc, exploratory analysis.
Factors influencing locoregional recurrence rates in locally advanced rectal cancer after total neoadjuvant treatment versus chemoradiotherapy in the RAPIDO trial ➡️ https://t.co/WvgTEZvwft The difference in LRR between TNT and CRT mainly occurred in patients treated with
2
42
108
Quality metrics for breast and regional nodal RT - practical tips https://t.co/puwy8SPhi5 via @YouTube @ARRO_org @ACROresident @AndrewKellerMD @ErinGillespieMD @ColinChampMD @KamravaMD
2
12
27
Protocol Activation! Effective October 07, 2025, NRG-GI012 is open to patient entry. NRG-GI012: Phase III Randomized Trial of IO-Based Systemic Treatment +/- Liver SBRT in Hepatocellular Cancer with Macrovascular Invasion (HELIO-RT) @MGHCancerCenter
https://t.co/CuJc83UqSF
1
17
37
On Monday, Sept 29th, we announced the activation of NRG-GY037, a pivotal Phase III randomized trial for patients with high-risk, locally advanced cervical cancer. PI: Jyoti Mayadev, MD @UCSDHealth Read more: https://t.co/cZoM4WZsL3
1
7
27
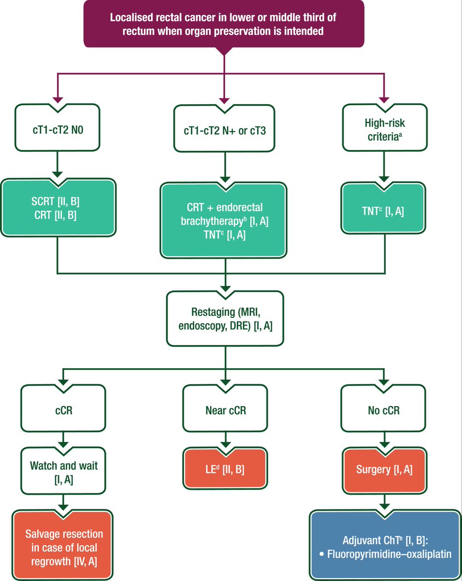
💥 It’s here! The new ESMO Clinical Practice Guidelines for localized rectal cancer (@Annals_Oncology) 🔗 https://t.co/0AkhwH6c9D 📌 Covers: •Imaging & diagnosis •Staging & risk assessment •Treatment & follow-up •Algorithms for local & LA disease When it comes to rectal
3
69
168
At #ASTRO25, Nancy Lee, MD, (@imrtlee @MSKCancerCenter) shares findings of the KEYNOTE-689 study, the addition of neoadjuvant and adjuvant (starting concurrently with postoperative radiotherapy [PORT] ± cisplatin) pembro to SOC significantly improved event-free survival (EFS) vs
0
10
22
1
2
14
Starting the morning with @MikeChuongMD reviewing multi-center series of definitive dose-escalated XRT for resectable #PDAC which showed reasonable outcomes w/ low toxicity (<5% acute, <10% late) for operable pts who decline surgery. #ASTRO25
1
3
15
SBRT vs IMRT for #ProstateCancer PACE-B: high SBRT dose ➡️ slightly higher tox. Great onc outcomes GU005: low SBRT dose ➡️ slightly lower tox. Slightly worse BCR RadTARGET: asking a good Q! Focal boost w de-intensification of normal prostate. NCT06990542 #ASTRO25 @UCSDCancer
LESS side effects w prostate SBRT James Yu reporting QOL outcomes for @NRGonc GU005 RCT comparing SBRT vs IMRT for intermediate-risk #ProstateCancer ⬇️ patient-reported side effects ⬇️ physician-reported side effects How to explain relative to PACE-B? (⬇️ dose…?) #ASTRO25
3
20
57
1
3
11
Great talk @MikeChuongMD with practical tips for Panc ablative RT. With superior soft-tissue contrast MRgRT, you're able to really drive high doses at the OAR/tumor interface. Wonder how successful that is with CTgRT, as it may ultimately impact disease progression. #ASTRO25
Starting Sunday morning at #ASTRO25 with Precision RT for liver & pancreas cancers (PRO 09). Topics: #SBRT dose escalation, integrating RT in #HCC care, & response evaluation post-RT. Excited to hear from leaders @MikeChuongMD @NiuSanford & Dr. Smith Apisarnthanarax. @ASTRO_org
0
2
13
Yes very good … imo still have to say Russ and Daughters wins but close second. Btw Off Center in Reno pretty good!
2
0
1