BJSurgery Profile Banner
BJS Profile
BJS

@BJSurgery

Followers
49K
Following
7K
Media
5K
Statuses
17K

BJS is the premier peer-reviewed surgical journal in Europe, with an Impact Factor of 8.8. #LeadingSurgicalEducation

Global
Joined March 2011
Don't wanna be here? Send us removal request.
@BjsOpen
BJS Open
4 days
Evaluating safety and quality of robotic-assisted gastric cancer surgery: meta-analysis and meta-regression ➡️ https://t.co/ozsIOXzoZh This systematic review and meta-analysis of 90 studies (65 296 patients) found very low-certainty evidence suggesting possible benefits of
0
5
14
@BjsOpen
BJS Open
4 days
Quality indicators for breast reconstruction following cancer—an international Delphi consensus study supported by the European Society of Plastic, Reconstructive and Aesthetic Surgery ➡️ https://t.co/R7z9LuSdpm This study used a structured Delphi process involving experts and
0
3
6
@BJSurgery
BJS
1 month
Oncological safety of portal vein embolization without prior tumour clearance in the future liver remnant followed by one-stage hepatectomy for bilateral colorectal liver metastases ➡️ https://t.co/ygx5tGFyUs 🎯 Assessed the oncological safety of PVE without prior FLR tumour
3
50
89
@BjsOpen
BJS Open
2 days
Timing of antibacterial prophylaxis and surgical site infection rates in clean orthopaedic and cardiac surgery ➡️ https://t.co/Iv3eeuvtr0 This study analysed the surgical site infection (SSI) rate for clean operations where cefazolin prophylaxis was used. There were 66 292
0
4
5
@BJSAcademy
BJS Academy
2 days
📘 The importance of surgical research @SandipNandhra presents part two of our series on ‘The makings of a modern surgeon,’ first presented at our BJS Academy Workshop in April 2025. More to come! ➡️ https://t.co/cs57sYQEo9 #surgeon #surgery @me4_so @BJSurgery @BjsOpen
Tweet card summary image
bjsacademy.com
Sandip Nandhra presents part two of our series on ‘The makings of a modern surgeon,’ first presented at our BJS Academy Workshop in April 2025
0
4
7
@BJSurgery
BJS
7 days
Standardizing the reporting of postoperative hypoparathyroidism following thyroidectomy: consensus statement from the European Society of Endocrine Surgeons, the American Association of Endocrine Surgeons, and the International Association of Endocrine Surgeons
Tweet card summary image
academic.oup.com
Postoperative hypoparathyroidism remains the most frequent complication following thyroid surgery, with reported incidence rates ranging from 14% to 60%1–7
1
8
10
@BJSurgery
BJS
8 days
Bridging the gap: exposing the hidden challenges towards adoption of artificial intelligence in surgery ➡️ https://t.co/pth4F1w9R0 🎯 Highlights structural barriers to adopting artificial intelligence in surgery and suggests a roadmap for collaboration between surgeons and data
Tweet card summary image
academic.oup.com
Artificial intelligence (AI) can be defined as the field of computer science focused on creating systems capable of performing tasks that normally require
1
7
9
@BJSurgery
BJS
9 days
Integrated care for people with multimorbidity into elective surgical pathways: mixed-methods co-design study ➡️ https://t.co/Sn8wGXtrtk 🎯 Co-designing an intervention to integrate care for multiple long-term conditions within elective surgical pathways. United Kingdom. 🧮
2
4
12
@BJSurgery
BJS
10 days
Rapid evaporative ionization mass spectrometry in surgery: a systematic review ➡️ https://t.co/3n1URPSy7s 🎯 Evidence so far indicates REIMS can support intraoperative tissue identification across various specialities, showing promising diagnostic performance. However, most data
1
3
8
@BJSurgery
BJS
11 days
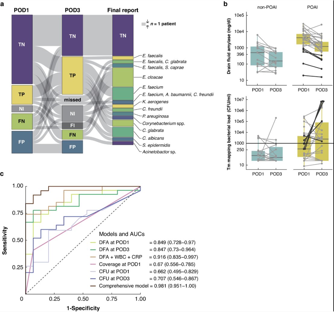
A novel melting temperature mapping method may improve the prediction of postoperative intra-abdominal infection after pancreatoduodenectomy ➡️ https://t.co/76mV3NAQ8k 🎯 Evaluate a rapid melting temperature (Tm) mapping test on drain fluid to predict postoperative
3
9
16
@BJSurgery
BJS
12 days
Contemporary management of phyllodes tumours of the breast: recommendations from the UK Association of Breast Surgery ➡️ https://t.co/ser4fGsTSf 🎯 Provide evidence-based recommendations for phyllodes tumour care in the UK; for multidisciplinary teams across breast and sarcoma
1
11
24
@BJSurgery
BJS
13 days
Patient characteristics and perioperative outcomes in the Bypass Equipoise Sleeve Trial (BEST) compared to general metabolic bariatric practice in Sweden ➡️ https://t.co/k1afbreVmT 🎯 Compare the characteristics of individuals enrolled in BEST and their perioperative outcomes
0
5
9
@BJSurgery
BJS
14 days
Endovascular aortic arch repair with a triple branch arch device ➡️ https://t.co/9gY0ncxWX3 🎯 Assess midterm outcomes of a triple-branch endovascular arch stent-graft and compare the orientation of the left common carotid branch (retrograde versus antegrade) at a single tertiary
0
7
19
@BJSurgery
BJS
15 days
Nationwide outcomes of 1000 robotic pancreatoduodenectomies across the four phases of the learning curve ➡️ https://t.co/zHdBA9HcTR 🎯 Nationwide cohort in the Netherlands assessing outcomes of the first 1000 robotic pancreatoduodenectomies (RPD) across four learning-curve phases
6
12
26
@BJSurgery
BJS
16 days
National implementation of Watch-and-Wait in patients with rectal cancer ➡️ https://t.co/PlgvlHTS0c 🎯 Assess nationwide Watch-and-Wait (W&W) for rectal cancer across 18 high-volume Dutch hospitals in patients displaying a good response after (chemo)radiotherapy. 🧮 Registry
0
11
19
@BJSurgery
BJS
16 days
Ten steps towards better perioperative intravenous fluid therapy ➡️ https://t.co/TyxodKCPI4 💧 IV fluids are drugs — both deficit and overload worsen outcomes, yet perioperative prescribing is often overlooked and delegated to juniors 🩺 The paper stresses ABCDE assessment and
0
58
151
@Gio_Marchegiani
Giovanni Marchegiani
17 days
💦 Use and management of drains in pancreas surgery remains controversial 🧯 🔍 MA of 17 RCT - 4k patients 🏆 Whipple level 1a evidence: selective early drain removal 🏆 Left panc: no drain policy 🏅 Do you stick to highest level of evidence?! 🙋‍♂️ https://t.co/HLM7QdEnwE
2
25
57
@BJSAcademy
BJS Academy
16 days
📚 BJS Bookshelf: Presidents Under the Knife by Per-Olof Hasselgren How have surgeons’ hands shaped the course of history? This book combines biography, medical history, and surgical insight — revealing how operations on nine U.S. presidents influenced not only their lives but
0
5
4
@BJSAcademy
BJS Academy
16 days
🩺 New Blog Series: Presidents Under the Knife The health of political leaders has long shaped history. From Washington’s abscess to Reagan’s life-saving thoracotomy, surgery on U.S. presidents has carried immense political and ethical weight. In this new series, Per-Olof
Tweet card summary image
bjsacademy.com
The health of political leaders has always been of public interest In the US, in particular, health issues surrounding the president continue to create headlines, and although it may be debated...
1
3
2
@BJSurgery
BJS
17 days
Pathological response guides adjuvant 5-fluorouracil, leucovorin, oxaliplatin, and docetaxel (FLOT) chemotherapy in surgically resected gastro-oesophageal cancer (SPACE-FLOT): international cohort study ➡️ https://t.co/mW5UuirKhn 🎯 Investigates whether pathological response to
1
12
16