Emmanuel Bourinet
@ebourinet16
Followers
156
Following
194
Media
6
Statuses
117
Functional expression and sex dimorphism of the T-type Cav3.2 Calcium Channel in human DRG Neurons https://t.co/nkhkwmCEqz
#biorxiv_neursci
biorxiv.org
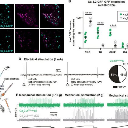
T-type/Cav3 calcium channels are key in neuronal excitability and pain processing with Cav3.2 being the prominent isoform in primary sensory neurons of the dorsal root ganglion (DRG). Its pharmacol...
0
1
4
1/4 In @NeuroCellPress we present a cellular atlas of the human spinal cord. We leveraged single nuc RNAseq, spatial transcriptomics and antibody labeling to give rise to a multimodal understanding of the community of cell types in the human spinal cord. https://t.co/7okeONPQle
9
108
387
Congratulations to @SophieFayad92 and to all the team leading to unravel the impact of Cav3.2 T- type channels within the APT in neuropathic pain https://t.co/hQQDy29pXI
@CNRS_OccitaniE @IBPS_Paris @UCAuvergne @InsermOccMed @AgenceRecherche @IBPS_Paris
elifesciences.org
Specific deletion of Cav3.2 channels in anterior pretectal neurons reduced mechanical and cold allodynia, pointing to Cav3.2 channels as prime targets to develop innovative analgesic pharmacology...
0
0
16
Great post doc opportunities in the context of this project on affective touch with @Doctor_Amaury at the IGF in the beautiful city of Montpellier…
0
5
7
Congratulation to Amaury Francois @Doctor_Amaury laureate of the first Impulscience grant program of the @Fondation_BS. 👍🏻👍🏻 🏅🤑Great project aimed to understand the cerebral matrix of pleasant touch… Proud of him! @CNRS_OccitaniE
6
6
36
Remise des récompenses aux lauréats 2022 par Madame Françoise Bettencourt Meyers, Monsieur Jean-Pierre Meyers, Vice-président de la Fondation, Pr Emmanuelle Charpentier @e__charpentier, marraine d’Impulscience
7
39
207
Le lauréat du Prix Liliane Bettencourt pour les sciences du vivant 2022 est Athanasios Typas @TypasLab : https://t.co/LmiMTrxQ1B
11
37
353
Découvrez les 7 lauréats de cette première édition d’Impulscience, Fabrice Lavial @ReprogrammingL, @MaleneRJensen, @MartinLenz, Chunlong Chen, @Doctor_Amaury, Lydia Robert et Antoine Jégou @AJEGOU_IJM : https://t.co/yjjmaxo7QI
4
38
251
Due to a last-minute withdrawal, we have a Ph.D. position available "immediately" in our team to study the role of dorsal striatum circuits in the exploration/exploitation tradeoff, in a cool naturalistic whisker-guided foraging task. 🙏 RT!
2
138
119
Finally out... Thanks to Dr Huzard, to all the team, and to Dr Amaury Francois for this very nice work... The impact of C-tactile low-threshold mechanoreceptors on affective touch and social interactions in mice
science.org
A dedicated population of primary sensory neurons innervating the skin is tuned to promote sociability in mice.
7
29
83
Happy to share our latest publication @NatureComms A true team effort by #MemTraS, coordinated by Etienne Herzog and lots of great collaborators! https://t.co/qYGywmYMeR
1
8
45
Science Molecular and neural basis of pleasant touch sensation
science.org
A neuropeptide and spinal neural circuit that encode and transmit pleasant touch sensation have been identified.
0
9
30
#Ultime #Ultim #Conformité #Jauge #RevuedePresse #ITW
@bateaux_com donne la parole à Vincent Lauriot Prévost (@VPLPYachtDesign), architecte entre autre du trimaran SVR Lazartigue. L'incompréhension de la situation. A lire... https://t.co/14FTK5TNfx
1
2
26
The Human Motoneuron Expression Signature is Defined by ALS-Related Genes https://t.co/r2kawOSdXh Thanks to the donors, their families, and to all the team to help to push back the boundaries of knowledge of spinal cord pathophysiology.
biorxiv.org
In neurodegenerative diseases of the human spinal cord, such as amyotrophic lateral sclerosis (ALS), motoneurons are particularly vulnerable to degeneration. It is hypothesized that their large size...
0
4
13
A long and exciting journey on the role of Nav1.7 in touch. Wonderful to work closely with @MiddletonSJ_ and thanks to all precious collaborators, including dear colleagues @CSAN_LiU. An immense thank you to the patients for their invaluable help.
Excited this is finally out in @Brain1878! It was a pleasure working with @NeuroIP and all of the other amazing collaborators. Check it out 👇 Nav1.7 is required for normal C-low threshold mechanoreceptor function in humans and mice
2
9
24
Mechanoreceptor synapses in the brainstem shape the central representation of touch https://t.co/HYbg8wIaYp Deeper and deeper into understanding the sense of touch. Very interesting!
cell.com
Mechanoreceptors that innervate glabrous skin form more numerous and powerful synaptic connections onto ascending projection neurons in brainstem than mechanoreceptors that innervate hairy skin. This...
0
12
31
Par une tribune parue dans Les Echos, la FRM s’élève contre le dénigrement dont la recherche médicale française est actuellement l’objet. Soutenons la recherche française, son excellence le mérite !
0
2
6
@fxcoudert @CNRS C'est déjà beaucoup plus clair que le communiqué du CNRS précédent !!! Merci le COMETS !! 👏🙏
1
1
6