Daisuke Ogasawara Profile
Daisuke Ogasawara

@d_ogasa

Followers
51
Following
85
Media
7
Statuses
29

Postdoc@Cravatt lab, Schreiber lab. @ScrippsResearch

California, USA
Joined June 2017
Don't wanna be here? Send us removal request.
@d_ogasa
Daisuke Ogasawara
2 years
Excited to share my postdoc work in Cravatt lab & Schreiber lab! We described photo-stereoprobes, DOS-inspired photo-reactive probes, for expanding the ligandable proteome. 🧵 https://t.co/Y8TgW2QG4T
2
6
58
@CellChemBiol
Cell Chemical Biology
11 months
#Technology Chemical tools to expand the ligandable proteome: Diversity-oriented synthesis-based photoreactive stereoprobes by @d_ogasa, @brumelillo, @bencravatt at @scrippsresearch @broadinstitute @harvardmed @MassGeneralNews https://t.co/NRD5Co8KEH
1
17
63
@d_ogasa
Daisuke Ogasawara
2 years
16/ This work wouldn’t have been possible without a fantastic contribution by co-authors as well as great mentorship by Ben Cravatt, @brumelillo, Ramnik Xavier, and @SchreiberStuart. Also grateful for the continuous support by @bmsnews for this project.
0
0
2
@d_ogasa
Daisuke Ogasawara
2 years
15/ The screening and subsequent integrated chemoproteomic analysis identified a novel autophagy-modulating compound (DBK-032A) and its biologically relevant molecular target (CLPP).
1
0
0
@d_ogasa
Daisuke Ogasawara
2 years
14/ We also demonstrated that phenotypic screening could provide a ‘function-first’ assay for photo-stereoprobes. We screened photo-stereoprobes for effects on autophagy using an LC3 puncta induction assay as an indicator of autophagosome formation.
1
0
0
@d_ogasa
Daisuke Ogasawara
2 years
13/ We demonstrated that the BRET tracer derived from photo-stereoprobes can monitor the competitive engagement of small molecule competitors to the target protein.
1
0
0
@d_ogasa
Daisuke Ogasawara
2 years
12/ Therefore, we developed a general workflow for converting stereoselective probe-protein interactions into high-throughput screening-compatible NanoBRET assays.
1
0
0
@d_ogasa
Daisuke Ogasawara
2 years
11/ While we succeeded in illuminating many novel ligandable proteins, we acknowledge that the majority of the identified photo-stereoprobe-protein interactions appeared to be low affinity.
1
0
0
@d_ogasa
Daisuke Ogasawara
2 years
10/ Importantly, such binding events would have been missed if the compound screening relied solely on in vitro and/or recombinant forms of protein, underscoring the value of performing small-molecule binding assays with endogenous proteins in their native cellular environments.
1
0
0
@d_ogasa
Daisuke Ogasawara
2 years
9/ For example, we found that the stereoselective engagement of SAE1 by DBK-032A was only recapitulated when this protein was co-expressed with its cognate binding partner SAE2.
1
0
0
@d_ogasa
Daisuke Ogasawara
2 years
8/ Some photo-stereoprobe-protein interactions may depend on an intact protein complex that is not properly assembled when one of the complex members is independently expressed.
1
0
0
@d_ogasa
Daisuke Ogasawara
2 years
7/ For example, we observed a robust stereoselective engagement of CLPP by DBK-032A in situ, but the interaction appears to be completely abolished in vitro for both endogenous and recombinant CLPP.
1
0
0
@d_ogasa
Daisuke Ogasawara
2 years
6/ It is noteworthy that we came across several cases where we observed stark differences in ligandability in situ and in vitro binding profiles.
1
0
1
@d_ogasa
Daisuke Ogasawara
2 years
5/ A subset of those identified interactions was further confirmed by gel-based profiling using recombinantly expressed target proteins. We observed the expected stereoselective probe-protein interactions for the majority of the analyzed proteins.
1
0
1
@d_ogasa
Daisuke Ogasawara
2 years
4/ They represent a wide range of functional classes, including those historically considered challenging to target with small molecules (e.g., transcriptional regulators and adaptors/scaffolding proteins). The majority of the target proteins lack available chemical probes.
1
0
1
@d_ogasa
Daisuke Ogasawara
2 years
3/ We analyzed probe-protein interactions that occur in a probe stereoisomer-specific manner, which is indicative of an authentic liganding event. MS-based profiling identified > 200 proteins that were stereoselectively engaged by the photo-stereoprobes in human cancer cells.
1
0
1
@d_ogasa
Daisuke Ogasawara
2 years
2/ We prepared a focused set of photo-stereoprobes consisting of four stereoisomers per core (4 stereoisomers × 3 cores = 12 photo-stereoprobes in total).
1
0
1
@d_ogasa
Daisuke Ogasawara
2 years
1/ Chemical proteomics offers a versatile strategy for performing small-molecule probe discovery directly in native biological systems. By integrating DOS-inspired scaffolds with photoreactive chemistry, we aimed to expand the scope of ligandable proteome.
1
0
1
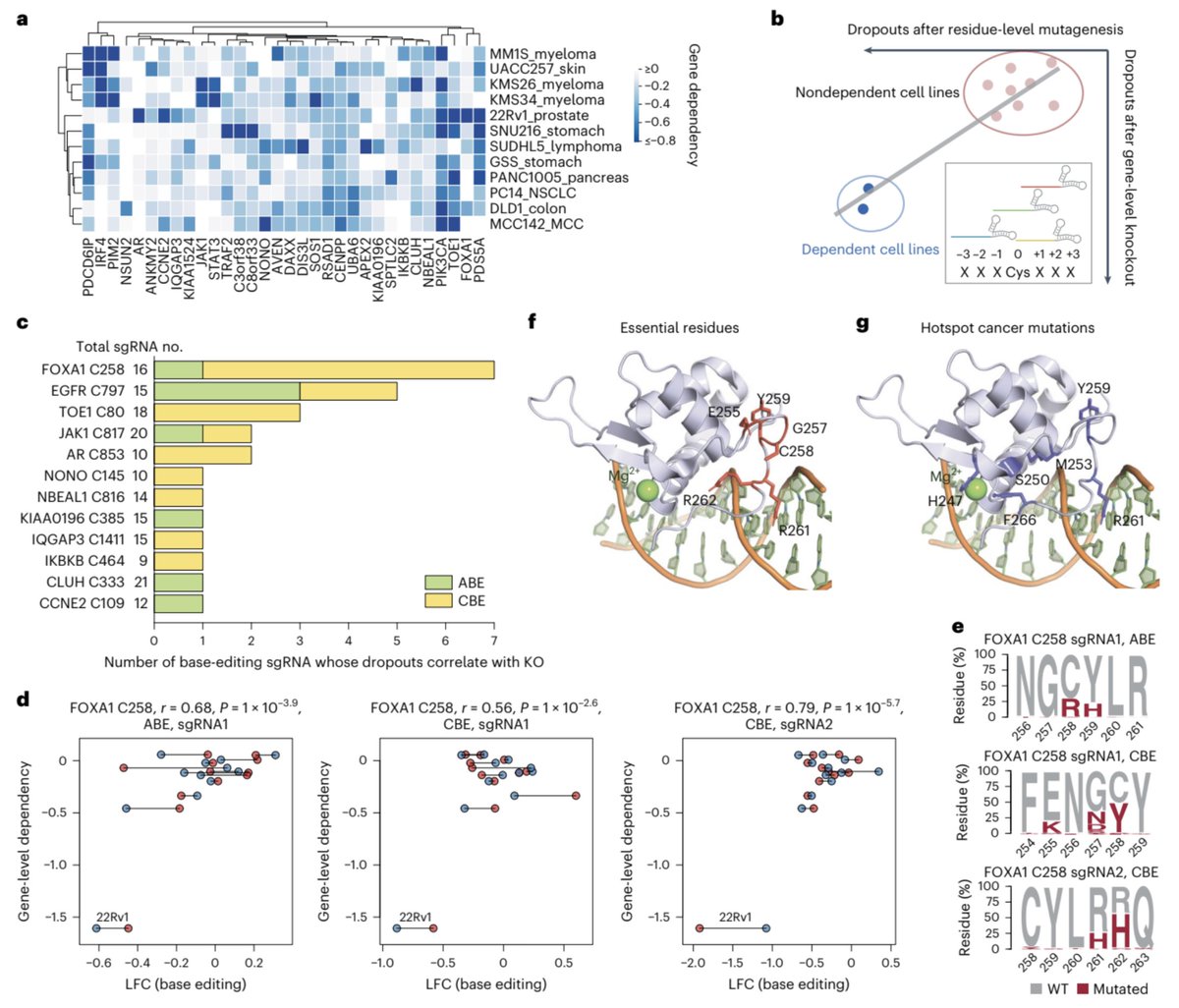
@davidrliu
David R. Liu
2 years
Today we report in @nchembio a collaboration led by Haoxin Li in Ben Cravatt's lab to illuminate functional and druggable cysteines in the human proteome by integrated base editing and activity-based protein profiling. https://t.co/rlPei0Vck4 PDF: https://t.co/XxbjjP4LOp
2
91
411
@Hsu_Lab_UVa
Ku-Lung Hsu
6 years
New chemistry and chemical proteomic technology from our group on functional tyrosine profiling in proteomes and live cells. Congrats to Emmanuel, Hahm, Adam, and Jeff. Great job on all of your hard work! @nchembio
10
32
120