
Catarina Martins Costa
@catarinacsmc
Followers
497
Following
5K
Media
41
Statuses
271
Scientist π©π½βπ¬π©π½βπ» βͺοΈ Passionate about developmental biology π₯π£π₯ βͺοΈ PhDone @Knoblich_lab π§ π€― βͺοΈ Trying out biopharma strategy π§© βͺοΈ she/her
Joined July 2012
Women can be anything they want π©βπ§π©βπ³π΄ββοΈπ©πΌβπ¬π€½ββοΈπ©πΌβπ»π©βπΎπ©βπ¨ποΈββοΈπ©βππ©βππ©βπβΉοΈββοΈ In this #WomenInScienceDay, I hope more and more girls around the π are offered the opportunity to fulfill their aspirations, starting with guaranteed access to good health care and education π©Ήπ
0
5
31
We're at the cover of Cell Stem Cell. We're at the cover of Cell Stem Cell. We're a- (I can barely believe it. π€―) We found out why some people are born without the main interhemispheric bridge. π§ π to @PhDexheimer for this beautiful illustration of the corpus callosum.
The June issue of CSC is live! The cover storyπππ presents an organoid model of the corpus callosum, shown here as a bridge btwn metaphorical brain hemispheres/city skylines, which @Knoblich_lab used to study white matter defects from Arid1b haploinsufficiency. Read this and
7
15
160
At @IMBA_Vienna, @catarinacsmc and team in the @Knoblich_lab have created the first organoid model of the corpus callosum to study a #raredisease that occurs during neurodevelopment. Their paper is available now in @CellStemCell.
oeaw.ac.at
Our human brain is not only bigger and contains more neurons than the brains of other species, but it is also connected in a special pattern: Thick bundles of neurons connect brain regions across...
1
2
11
πCongratulations to @deAlmeida_BP, recent PhD graduate in the @AlexanderStark8 lab at the IMP, for receiving the 2024 Denise P. Barlow Award for his excellent doctoral thesis! More on his research and the award below π https://t.co/o2JWBtDlQi
0
7
54
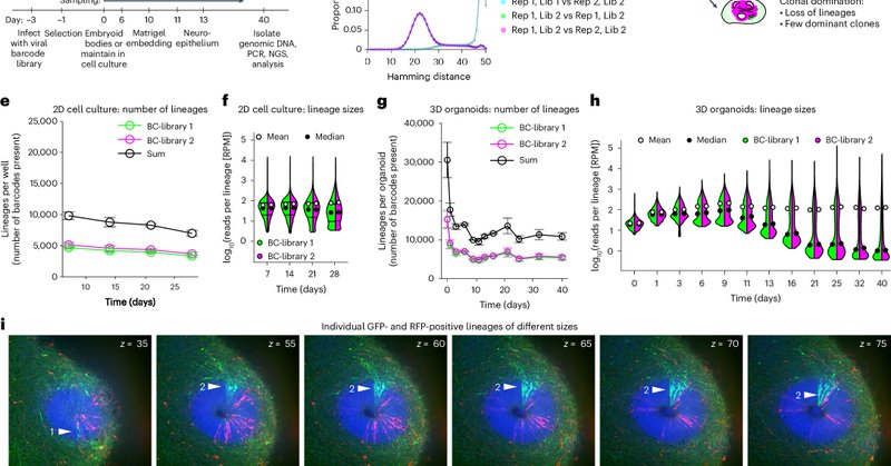
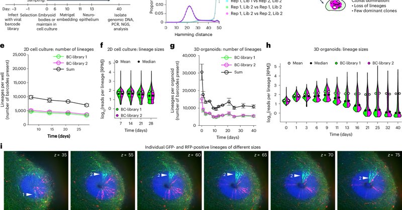
π’ Weβre excited to share another story published this week in @NatureCellBio! An effort led by @DLindenhofer, Simon Haendeler, @christopher_esk & @jamielittleboy1. Cerebral organoids display dynamic clonal growth and tunable tissue replenishment ( https://t.co/xJNLOJspxN) π§΅1/9
nature.com
Nature Cell Biology - Lindenhofer, Haendeler, Esk, Littleboy et al. perform whole-tissue lineage tracing in human cerebral organoids to reveal that a subpopulation of symmetrically dividing cells...
1
9
32
A fantastic work on corpus callosum disease modeling by @catarinacsmc, @Knoblich_lab and collaborators is out on @CellStemCell! We are happy and feeling lucky to have our axon-bundle-chambers used thoughtfully and effectively in the study.
π’ Paper alert! Here's our latest @CellStemCell story, led by @catarinacsmc. The corpus callosum safeguards interhemispheric communication in the human brain. ππππ1π mutations cause agenesis/absence of the CC. But by which mechanisms? ‡ https://t.co/fmZbFCbLjo π§΅1/10
1
3
18
Online Now! ARID1B controls transcriptional programs of axon projection in an organoid model of the human corpus callosum https://t.co/pdpByaPt81
#stemcells
0
7
33
Fascinating corpus callosum organoid model! Maybe now is the time for me to revisit KIF26A loss-of-function, which we saw agenesis of CC in patient and mouse model, but we didn't have a way to model it in organoids,
π’ Paper alert! Here's our latest @CellStemCell story, led by @catarinacsmc. The corpus callosum safeguards interhemispheric communication in the human brain. ππππ1π mutations cause agenesis/absence of the CC. But by which mechanisms? ‡ https://t.co/fmZbFCbLjo π§΅1/10
1
2
25
π’ Paper alert! Here's our latest @CellStemCell story, led by @catarinacsmc. The corpus callosum safeguards interhemispheric communication in the human brain. ππππ1π mutations cause agenesis/absence of the CC. But by which mechanisms? ‡ https://t.co/fmZbFCbLjo π§΅1/10
2
16
71
New paper alert! JΓΌrgen Knoblich and his team describe how so many more neurons are generated in the human brain than in the brains of other animals. Now out at Nature Cell Biology. Find out more: https://t.co/qB8CUZHIWZ
0
5
24
Brilliant work on the ephys of connected cerebral organoids! βͺγ°οΈγ°οΈγ°οΈβͺ It was a privilege to collaborate with Yoshiho and his team during my PhD & I look forward to seeing more and more cool projects using their technology. Endless opportunities. β‘ Congrats to the team! π
Our paper on connected cerebral organoids is out on @NatureComms. We show that cerebral organoids have more complex activity when they are connected. The connected organoids show interesting adaptation to external stimulations more quickly when we repeat stimulations.
1
1
20
Congratulations to Rut Gabarro Solanas PhD @rutgabarro (Urban Lab, @AntsInTheCarpet), who defended her thesis: 'Systemic regulation of adult neural stem cells' - Well done Rut! π₯πΎ @univienna @IMPvienna @IMBA_Vienna @gmivienna @MaxPerutzLabs
1
5
24
As a scientist and a woman, I am thankful for what today represents: π©βπ¬ The international day of women & girls in science. π 17 years since the referendum that decriminalised abortion in Portugal. Every girl and woman in the world deserves to be educated and free. Onwards.
0
2
19
Today marks the International Day of Zero Tolerance for Female Genital Mutilation. β This year, 4.4 million girls will be at risk of #FGM. That's over 12000 cases a day. A heart-wrenching and revolting reality. π I stand by these girls and women. π« #HerVoiceMatters
#EndFGM
We must all join the call to #EndFGM β for refugee girls, and for everyone. 6 February is the International Day of Zero Tolerance for Female Genital Mutilation. Are you with us?
0
2
12
Carlos Conde do @i3S_UPorto participa no projeto NEUROSENSE com o objetivo de desenvolver um sensor que permita prevenir a morte sΓΊbita em pessoas com epilepsia. https://t.co/DruWRKfFT2
#90SegundosCiΓͺncia
0
3
14
ποΈβ¨ Sharing a glimpse of my research, in an interview to the Impact Award 2023. I am so honoured to have received this distinction for my PhD work exploring the secrets of the human brain! Thank you @univienna π«Ά Watch here ‡ https://t.co/DtbD69dFKD Subtitles in π΅πΉπ¬π§π©πͺ
Dive into the fascinating world of #neuroscience with @catarinacsmc, winner of the Impact.Award 2023! She explores the intricacies of human brain development and disease using an innovative approachβbrain organoids. π§ More on her research project: ‡ π https://t.co/pI4e9M93Sz
1
6
36
We are excited to share our latest work on developing a model of the human dopaminergic system with functional dopaminergic innervation, which we use to study Parkinsonβs cell therapy as well as the reward system, published today in Nature Methods ( https://t.co/2Xf6JyG3K2).
3
32
147
π©βπ Carolina Saad (@the_PS_lab) successfully defended her thesis "Characterization of the A. thaliana meiotic DNA double strand break complex"- congratulations! @univienna
#phdone
2
2
9
ππ§π· Next Monday, I'll be giving a virtual talk at the Federal University of Rio de Janeiro! Excited to share the wonders of #brain #organoids. π§ #Portuguese speakers, join us at: β° 15:00 GMT π΅πΉ PT β° 16:00 CET π¦πΉ AT β° 12:00 GMT-3 π§π· BR Beyond happy about this invitation! β¨
1
2
19
After 5+ years working on "#agenesis of the corpus callosum", I found out today that I've been translating "agenesis" wrongly to Portuguese (my native language) all along. π« #π¨πππππππ is the correct word. π³ Now I still have to find out how to pronounce it. π«£ Ufffff...
1
0
6
ππ Mouse embryo (~E9). Filmed when I was in the lab of Val Wilson, in 2017. I keep it as a treasure to this day. Witnessing embryos develop ex vivo is probably the most fascinated I've ever been in a lab. Neural tube closure, somitogenesis, embryo turning... wow π₯Ή #devbio π«Ά
Likely the first heartbeats of a gecko embryo (E2). So exciting!π₯Ήππ¦ #evodevo #devbio #heart @the_Node
1
0
11