ashwinkrish Profile Banner
Ashwin Unnikrishnan Profile
Ashwin Unnikrishnan

@ashwinkrish

Followers
614
Following
2K
Media
33
Statuses
697

#Cancer Researcher & Lab Head @UNSW Sydney. Working on #MDS & #leukemia. Also interested in #genomics & #epigenetics. Tweets/opinion are my own.

Sydney, Australia πŸ‡¦πŸ‡Ί
Joined December 2008
Don't wanna be here? Send us removal request.
@ashwinkrish
Ashwin Unnikrishnan
2 years
I am absolutely delighted to be an inaugural recipient of the Breakthrough Fellowship from the Leukaemia Foundation @LeukaemiaAus and Tour de Cure @tourdecure_aus supporting my lab's research to develop more effective therapeutic options for #AML @UNSW @UNSWMedicine #bloodcancer
@LeukaemiaAus
Leukaemia Foundation
2 years
In our pursuit of groundbreaking innovations in blood cancer research, today we are thrilled to announce the Breakthrough Research Fellowships program, a beacon of hope for a brighter future. Read more: https://t.co/CZSCWynoWb πŸ‘ˆ #BreakthroughFellowships #BloodCancerResearch
3
1
27
@ashwinkrish
Ashwin Unnikrishnan
2 years
So glad to be back at the enlightening NDLR conference #NDLR2024, listening to excellent science and catching up with colleagues in beautiful Adelaide, after a long gap punctuated by COVID and parenthood #leukaemia πŸ™ŒπŸ‘
0
0
4
@The_Will_Lab
Britta Will
2 years
Those who rest, rust ;) - iron metabolism licenses adult stem cell fate and drives aging. How? Have a look at the new work of Drs. Yun-Ruei Christine Kao and Jiahao Chen @The_Will_Lab @EinsteinMed @EinsteinCellBio @Einstein_SCI
@CellStemCell
Cell Stem Cell
2 years
Online Now! An iron rheostat controls hematopoietic stem cell fate https://t.co/dcL5Apew16 #stemcells
20
22
115
@djmarsh24
Prof Deborah Marsh
2 years
Academics about to clock off for the holiday season inundated with requests to review papers, grants, editorial work etc., it's OK to say "no" or "I can't do it now, but this is when I can do it". We're academics, not robots. Wishing all a peaceful holiday season #AcademicChatter
2
6
51
@Mayr_Christine
Christine Mayr
2 years
Finally out! We found that mRNAs are not uniformly distributed across the cytoplasm. mRNA architecture is the strongest determinant for localization. Subcytoplasmic location of translation controls protein output. https://t.co/CJW80etwG7
Tweet card summary image
cell.com
Horste etΒ al. find that mRNA transcripts that encode non-membrane proteins are not evenly distributed across the cytoplasm. Instead, functionally related groups of transcripts are enriched in...
22
295
1K
@ashwinkrish
Ashwin Unnikrishnan
2 years
15 years since I signed up on a site that I barely understood the purpose of. How could one express oneself on a micro-blog limited to 140 characters? And why would anyone use it instead of blogger/wordpress/myspace? Ah, time...🀐🫑
0
0
0
@DaichiInoue5
Daichi Inoue
2 years
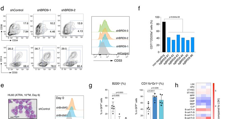
Happy to share our most recent work. β€œBRD9 determines the cell fate of hematopoietic stem cells by regulating chromatin state” @NatureComms https://t.co/PEvGC5XXeU This work illuminates the roles of bromodomain family protein BRD9 in normal and malignant hematopoiesis. (1/n)
Tweet card summary image
nature.com
Nature Communications - BRD9 is a core non-canonical BAF component. Here the authors show that BRD9 plays a pivotal role in regulating the disease-related cell fate of hematopoietic stem cells. Its...
3
10
76
@ashwinkrish
Ashwin Unnikrishnan
2 years
As the year draws to an end, we took some time out to unwind and celebrate #lab achievements in 2023 - a successful #PhD completion, High Distinction from all 3 undergrads and grant successes supporting our work. Looking forward to advancing science and pushing onwards in 2024!πŸŽ„
0
0
13
@ashwinkrish
Ashwin Unnikrishnan
2 years
Awesome work!
@DrMartyTaylor
Marty Taylor, MD PhD
2 years
Thrilled to announce our paper @Nature, >10 yrs in the making! I led an amazing team to finally crack structures and mechanisms of LINE-1, with implications for cancer, autoimmunity, and other diseases. We made a video abstract with @visualscience narrated by my mentor @JefBoeke
0
0
0
@ashwinkrish
Ashwin Unnikrishnan
2 years
From one Ash to another...goodbye, for now, and so good to meet up again after 4 long years. While I'm saddened to say bye, I'm looking forward to heading home πŸ‡¦πŸ‡Ί and handing a small momento of San Diego to my #1 fan πŸ‘Ά, keenly awaiting her dad's return #ASH23
0
0
12
@ashwinkrish
Ashwin Unnikrishnan
2 years
Congratulations to Omar @AbdelWahablab for this thoroughly deserved accolade. And capping it in true style with an outstanding plenary talk from his group on Sunday πŸ‘πŸ‘πŸ‘
@MSKCancerCenter
Memorial Sloan Kettering Cancer Center
2 years
Congratulations to physician-scientist Dr. Omar Abdel-Wahab, of @AbdelWahablab, for receiving the William Dameshek Prize at #ASH23. Learn more about Dr. Abdel-Wahab and the award here: https://t.co/x5evUwdqx2 @ASH_hematology
1
0
3
@Eileen_Furlong
Eileen Furlong
2 years
Exciting times #AI & genomics, gene prediction field, great collab with @stark_lab. Using transfer deep learning to make completely synthetic enhancers with predicted activity (tissue and stage in embryos). Check out the back-to-back complementary lovely paper from @steinaerts
@stark_lab
StarkLab
2 years
Today, we - @stark_lab and @Eileen_Furlong lab (@EMBLheidelberg) - report the design of 40 synthetic enhancers for 5 tissue types in fruit fly embryos, in vivo. With only a few hundred enhancers per tissue for training, we adopt a stepping-stone transfer-learning approach: (5/N)
9
39
194
@ashwinkrish
Ashwin Unnikrishnan
2 years
Coffee in an edible cup? Eating my way to a cleaner planet, plus hitting all five food groups for the day! Do they also serve 🍺 in these? 😜 #ASH23 #jetlagcure
0
0
3
@ashwinkrish
Ashwin Unnikrishnan
2 years
Best part of being at #ASH2023 in San Diego is in catching up with friends and colleagues, and learn more about all the great work they're doing. Supporting fellow Aussies this evening πŸ‡¦πŸ‡ΊπŸ¦˜
1
0
16
@Neuro_RNA
Weatheritt Lab
2 years
What is the function of alternative splicing in the proteome? What cellular functions does it impact? Our review ( https://t.co/hP8YXju3B6) just published in @NatureSMB suggests splicing impacts almost every cellular process. Fantastic work by @kjer_peter! A short 🧡 below
1
27
78
@KrisKilian
Kristopher Kilian
2 years
Mimics human tissue, fights bacteria: new biomaterial hits the sweet spot | UNSW Newsroom
Tweet card summary image
unsw.edu.au
4
10
65
@ashwinkrish
Ashwin Unnikrishnan
2 years
My lab @UNSW has an opening for a talented and motivated individual looking to pursue a PhD. If you happen to know someone with an interest in cancer research and a background in molecular/cell biology (or is an eager learner), please ask them to get in touch! #Sydney #Australia
3
10
16
@ashwinkrish
Ashwin Unnikrishnan
2 years
Great lab and great P.I. doing really cool work, so do spread the word
@locusJ
John Lock
2 years
The Cancer Systems Microscopy Lab @UNSWMedicine & @unsw_ai is recruiting a postdoc to work at the forefront of precision cancer diagnostics, cell imaging and artificial intelligence. Love imaging, AI, & want to improve treatment decisions? Apply now. https://t.co/BHIF83JXeD
0
0
1
@ashwinkrish
Ashwin Unnikrishnan
2 years
It was a pleasure to listen to Profs. Ugur Sahin and Ozlem Tureci talk last night about the journey that led them to founding #BioNTech, the behind-the-scenes response to #COVID19 and their vision for mRNA medicines in the future @UNSWMedicine @UNSW
0
0
3
@ashwinkrish
Ashwin Unnikrishnan
2 years
Interested about the research done in my lab? See this cool Google Scholar #wordcloud Thanks, @morinryan! https://t.co/0cqNOipqCq
0
0
3
@UNSWMedicine
UNSW Medicine & Health
2 years
Congratulations to Dr Ashwin Unnikrishnan on being awarded an inaugural Breakthrough Fellowship from the Leukaemia Foundation @LeukaemiaAus, with support from @tourdecure_aus! Dr @ashwinkrish will receive $1m over 5 years to support his innovative #bloodcancer research.
2
3
8