YaelGruper Profile Banner
Yael Gruper Profile
Yael Gruper

@YaelGruper

Followers
82
Following
27
Media
3
Statuses
11

Cancer and autoimmunity immunologist | Post-doctorate at @shouval_lab at @WeizmannScience . A scientific reporter at @DavidsonOnline

Joined September 2022
Don't wanna be here? Send us removal request.
@YaelGruper
Yael Gruper
2 years
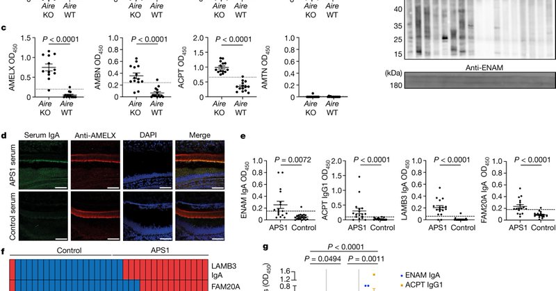
So excited to share our paper published in @Nature , introducing new autoimmune deasis against teeth enamel. Thank you to all the coauthors for a great team work! And special thank to @TheAbramsonLab ❤️🙏 https://t.co/sXCBGOuALM
Tweet card summary image
nature.com
Nature - A large fraction of patients with APS-1 and coeliac disease develop enamel dystrophy, characterized by the presence of autoantibodies against the enamel matrix, which are generated through...
9
8
43
@shouval
Ruth Shouval
2 years
These are not easy days, and we find our sanity in science. And so, very excited to share our new pre-print from 1st author @AviadBenShmuel entitled “Cancer-associated fibroblasts serve as decoys to suppress NK cell anti-cancer cytotoxicity”
Tweet card summary image
biorxiv.org
Cancer associated fibroblasts (CAFs) are among the most abundant components of the breast tumor microenvironment (TME) and major contributors to immune modulation. CAFs are well-known to regulate the...
9
15
86
@TheAbramsonLab
Abramson Lab
2 years
Excited to share our latest @Nature paper spearheaded by @YaelGruper identifying a new autoimmune disorder, characterized by impaired tooth development & generation of autoAbs against enamel matrix. It occurs in most AIRE def patients & ~1/3 of celiac kids
Tweet card summary image
nature.com
Nature - A large fraction of patients with APS-1 and coeliac disease develop enamel dystrophy, characterized by the presence of autoantibodies against the enamel matrix, which are generated through...
8
21
130
@ZebrafishRock
Zebrafish Rock!
3 years
Lightsheet imaging of early zebrafish development. Credit to @Merlin_Lange & @loicaroyer. #ZebrafishZunday
1
62
365
@YaelGruper
Yael Gruper
3 years
It was such an honor to be able to present my data at this amazing conference! #cshlimmune @cshlmeeting @TheAbramsonLab
2
0
19
@LianNarunsky
Lian Narunsky Haziza
3 years
I am very excited to share our paper featured on the cover of @CellCellPress. Big thank you to all the amazing people involved in this work. Special thank you to Ilana Livyatan and @multi_omics, to @KnightLabNews and my advisors @StraussmanR @TPilpel
@StraussmanR
Straussman_Lab
3 years
(1/4) Did you know that there are bacteria in human tumors? Well, this is old news now 😊. Our new study, featured on the cover of @CellCellPress, shows that human tumors contain fungi as well and that tumor fungi matter! (Cover by @munafomarzia) https://t.co/gQA3olwSpO
4
4
42
@YaelGruper
Yael Gruper
3 years
Such great opportunity to discuss with colleagues and to get so many insights 🧠. Had so much fun presenting my poster at #cicon22
0
0
17
@YaelGruper
Yael Gruper
3 years
Very excited to be here in #cicon22 😊 and to present my work on how we can exploit autoimmunity to develop new cancer therapies 👩‍🔬. Come to check out my poster #97 and chat🤩
1
3
18
@EdenYifrach
Eden Yifrach
3 years
It was a hard and long delivery, but it is finally out - I'm happy to share my new paper published @MolSystBiol 🎉. Thank you to @einatzalckvar and Prof. Maya Schuldiner for their support and to our fantastic collaborators
Tweet card summary image
embopress.org
image image High‐content imaging analysis uncovers the peroxisomal proteome of Saccharomyces cerevisiae. Systematic, whole‐organellar proteome assays reveal new players in peroxisome organization,...
2
3
13