XihanZhang1 Profile Banner
Xi-Han Zhang Profile
Xi-Han Zhang

@XihanZhang1

Followers
412
Following
470
Media
27
Statuses
343

PhD student @YalePsychology | @HarvardChanSPH‘19 | @OUC1924 ‘17 computational biology, neuroscience, affective dynamics, mechanisms of change

06510
Joined September 2020
Don't wanna be here? Send us removal request.
@XihanZhang1
Xi-Han Zhang
1 year
Excited to share my work revealing that functional organization of human cortex is reflected in the spatial variability of different cell types. w/@AvramHolmes @KevinMAnder Hao-Ming Dong @SidChop @elvisha9  Prashant Emani @MarkGerstein @DanielMargulies! https://t.co/BudtvYgNCz
Tweet card summary image
nature.com
Nature Neuroscience - Here Zhang et al. establish multiscale relationships that link postmortem cell-type distributions with the in vivo functional organization of the human cerebral cortex, as...
5
31
131
@HolmesLab_BHI
Holmes Lab
3 months
Latest @HolmesLab_BHI preprint! Here, integrating genetic 🧬, post-mortem, and diffusion MRI 🧠 data, @ChinERowena examines the heritability and cellular associates of late-life decline in white matter integrity. Check it out!
Tweet card summary image
biorxiv.org
The microstructural architecture of white matter supporting information flow across local circuits and large-scale networks changes throughout the lifespan. However, the genetic and cellular factors...
1
11
28
@ChinERowena
Rowena Chin
3 months
Excited to share this new work - especially grateful to collaborators @XihanZhang1 @KevinMAnder @nastasiayendiki !
@HolmesLab_BHI
Holmes Lab
3 months
Latest @HolmesLab_BHI preprint! Here, integrating genetic 🧬, post-mortem, and diffusion MRI 🧠 data, @ChinERowena examines the heritability and cellular associates of late-life decline in white matter integrity. Check it out!
1
2
4
@JunhaoWen
Junhao (Hao) Wen
6 months
I will give a virtual talk at MGH (Center for Precision Psychiatry Seminar Series) on our recent NBME paper to discuss cross-disease heterogeneity and overlap using AI and imaging genetics: https://t.co/t1svQp43fc. Registration link is here: https://t.co/6VB3kiHMXS
0
3
21
@XihanZhang1
Xi-Han Zhang
6 months
I love this sentence from a Nature paper: “Overall, all six modules exhibited distinct activity patterns along psudotime but comparable patterns across trajectories.” The take-home point: there are differences and similarities. Bravo, feels like learned a lot 😆
0
0
1
@HolmesLab_BHI
Holmes Lab
9 months
New paper by Lydia Qu @laurant_lydia et. al out now in Nature @NatMentHealth 📰 Here, we show that predictive network features are distinct across internalizing and externalizing traits/behaviors. With @carrisa_cocuzza,@bttyeo,@elvisha9, and more 🌟 https://t.co/YzuoTCq4Ln
1
21
56
@HolmesLab_BHI
Holmes Lab
9 months
Holmes Lab newest paper from @OrchardWinnie highlighted in @nypost about the impacts of parenthood on the brain. 🤰👨‍👩‍👧🧠 Read the full paper here:
Tweet card summary image
pnas.org
The experience of human parenthood is near ubiquitous and can profoundly alter one’s body, mind, and environment. However, we know very little abou...
@nypost
New York Post
9 months
Having kids can fight brain aging — the more children, the better https://t.co/QJM0aARPJd
0
5
12
@HolmesLab_BHI
Holmes Lab
9 months
We are thrilled that Holmes lab recent paper by @XihanZhang1 et al. has been featured on the cover of @_TheTransmitter! Check out the paper here: https://t.co/nXaf11Eg5K And the article 🖇️ 🧬
Tweet card summary image
thetransmitter.org
These networks align with different assemblages of cells, a finding that could reveal how cellular diversity influences brain function, according to a new study.
0
7
26
@AFornito
Alex Fornito
1 year
Our latest out now in @BiologicalPsyc1 , a collab led by R Petrican, w/ @SidChop and C Murgatroyd looking at how physiological aging relates to psychiatric risk and brain changes in males and females: https://t.co/8xmdqEYBmt
1
12
34
@misicbata
Bratislav Misic
1 year
Mapping neuropeptide signaling in the human brain | https://t.co/ciazq7op2Z Neuropeptides are among the functionally diverse signaling molecules in the brain and body. We curate an atlas of neuropeptide receptors and relate it brain function 🧩🧠⤵️
2
52
165
@DrBMunn
Brandon Munn
1 year
I am absolutely stoked to share our new study on multiscale neural dynamics across species and behaviour + network simulations exploring their benefits! The best lab going around! Captained by THE @jmacshine 🙌
@CellCellPress
Cell
1 year
Now online! Multiscale organization of neuronal activity unifies scale-dependent theories of brain function
9
83
249
@misicbata
Bratislav Misic
1 year
“A simulated annealing algorithm for randomizing weighted networks” | https://t.co/z5BJ6QSlGY How do we randomize brain connectomes (and other networks) with biological edge weights? @NatComputSci ⤵️
1
19
63
@adeelrazi
Adeel Razi
1 year
Just published🔈 "Structurally informed models of directed brain connectivity" Read: https://t.co/8Ry7Uf4CQf We review how structural connectivity constrains directed connectivity models 🧠 Lead by @matthewdgreaves w/ @novelli_leo, @Sina_Mansour_L and @AndrewZalesky
1
47
152
@NatureNeuro
Nature Neuroscience
1 year
Multimodal data from 98 individuals: neuroimaging, genetics, dendritic spine morphometry, proteomics, and gene expression; identifies 100s of proteins that explain individual differences in MRI measures @HerskowitzLab https://t.co/JW0xxRnhxT
Tweet card summary image
nature.com
Nature Neuroscience - Integration of postmortem molecular and dendritic spine morphological measurements enables the detection of microscale molecules associated with person-to-person variability...
1
41
122
@XihanZhang1
Xi-Han Zhang
1 year
Dec 6th 4:30-6:30 at Standard University
1
0
7
@XihanZhang1
Xi-Han Zhang
1 year
@AvramHolmes @KevinMAnder @SidChop @elvisha9 @MarkGerstein @DanielMargulies @AllenInstitute @bogglerapture @KonradWagstyl Behind the scenes: I have only been in the silent meditation retreat three times in my life, but each time hearing back from the journal was during one of these retreats. Finally, this three-year project has turned into my first first-author paper. So much appreciation to amazing
1
0
6
@XihanZhang1
Xi-Han Zhang
1 year
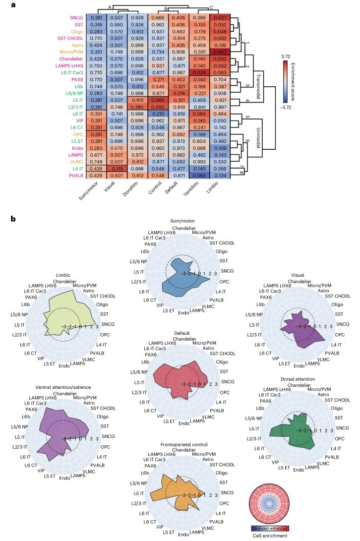
@AvramHolmes @KevinMAnder @SidChop @elvisha9 @MarkGerstein @DanielMargulies @AllenInstitute 6/7 Consistent with these patterns, functional network assignment can be predicted by cell-type abundances in post-mortem tissue. Besides unimodal somato/motor, visual, and transmodal limbic networks, ventral attention/salient network can be well-predicted. Default,
1
0
4
@XihanZhang1
Xi-Han Zhang
1 year
@AvramHolmes @KevinMAnder @SidChop @elvisha9 @MarkGerstein @DanielMargulies @AllenInstitute 5/7: Large-scale networks possess distinct cellular profiles, hinting at computing motifs for specialized functions. For example, dorsal attention network is enriched by layer 2/3 and layer 5 ITs, whereas ventral attention/salient network is enriched by layer 6 neurons.
1
0
4