NatureNano Profile Banner
Nature Nanotechnology Profile
Nature Nanotechnology

@NatureNano

Followers
41K
Following
160
Media
2K
Statuses
5K

A journal that covers all aspects of nanoscale science and technology. Find us on BlueSky https://t.co/Ox4UCIiU7W

Berlin, London, Shanghai
Joined October 2010
Don't wanna be here? Send us removal request.
@NatureNano
Nature Nanotechnology
2 months
Now online: October 2025 Issue. - Focus Issue on #biosensing - DNA moiré superlattices - Sugars at Ångström-resolution - Solid-state #nanopores - Non-aqueous Li #batteries - Neuromorphic vision - Peptide #hydrogels - Deep learning for #LNPs & more. https://t.co/3npwoNaUfu
0
5
28
@NatureNano
Nature Nanotechnology
1 day
Hydrogel–elastomer-based conductive nanomembranes for soft bioelectronics. The 350 nm thick, imperceptible, morphology-adaptable #hydrogel elastomer adhesive enables real-time monitoring of electrophysiological signals in vivo. #Sensors #Biosensors https://t.co/LYNxZjNh9u
Tweet card summary image
nature.com
Nature Nanotechnology - The rigid-to-soft transformation and imperceptible, morphology-adaptable nature of a hydrogel–elastomer adhesive bilayer based on ionic–electronic conductive...
0
3
9
@NatureNano
Nature Nanotechnology
1 day
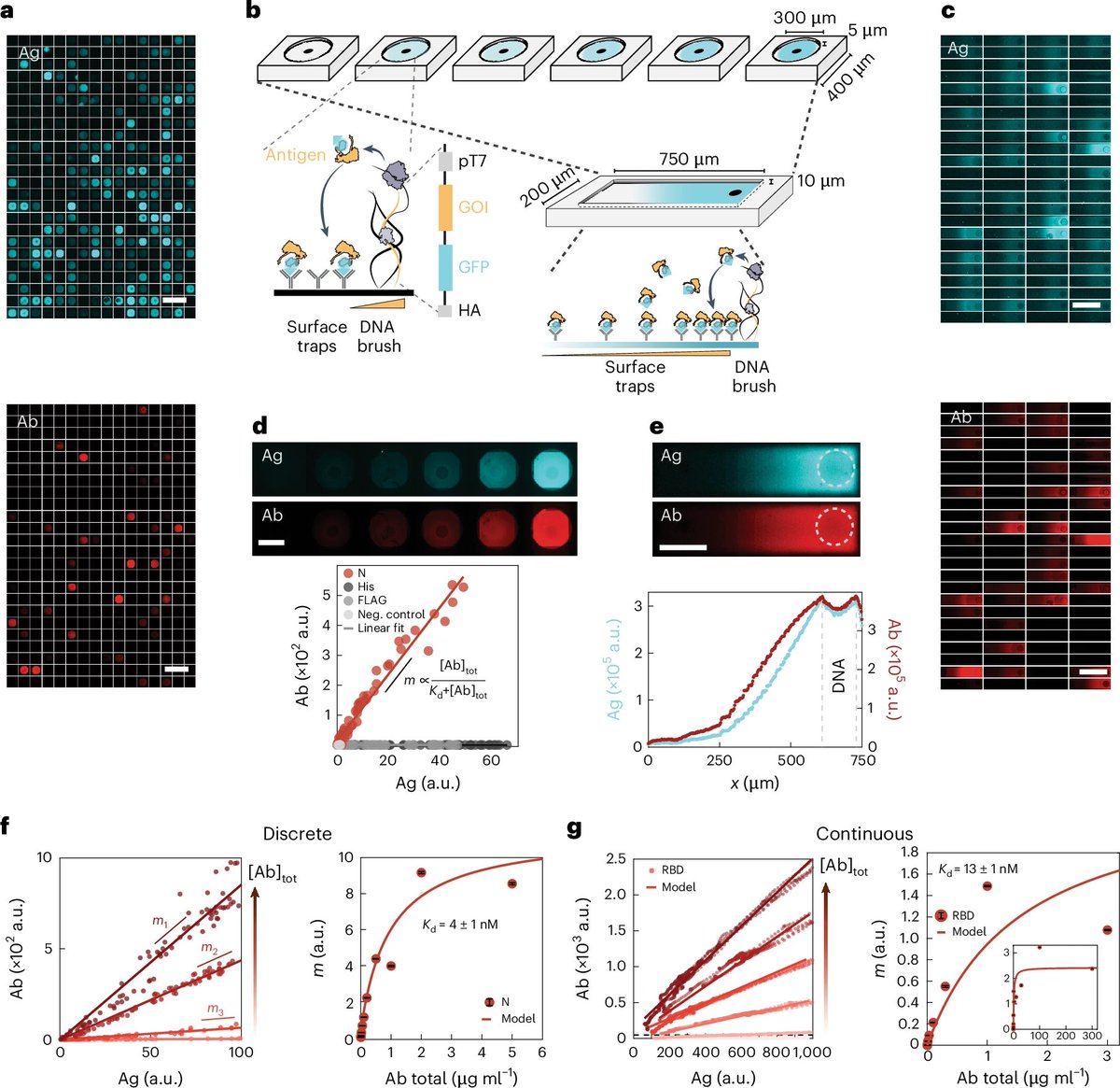
Cell-free immuno-profiling on a genetically programmed biochip A microfluidic-free platform enables on-chip synthesis of #antigen gradients for quantitative #epitope mapping of #antibodies and for profiling sera and receptor–viral antigen interactions. https://t.co/uYHeeRukQf
0
4
13
@NatureNano
Nature Nanotechnology
2 days
Entanglement of a nuclear spin qubit register in silicon photonics. T-colour centre in Si, hyperfine-coupled to two nuclear spins, enables entanglement between the two nuclear spins with a fidelity of 0.77. #SiliconPhotonics #Nanophotonics #Qubits https://t.co/przrlLWunO
0
2
11
@NatureNano
Nature Nanotechnology
2 days
New paper: Breaking the yield–selectivity trade-off in polystyrene waste valorization via tandem depolymerization and hydrogenolysis. #WasteValorization #Sustainability #Catalysis #Hydrogenolysis https://t.co/6IjGOvVYLa
0
1
3
@NatureNano
Nature Nanotechnology
2 days
Band-hybridized selenium contact for p-type semiconductors. Se contacts for nanoscale p-type #FieldEffectTransistors (WSe2, black phosphorus & carbon nanotubes) achieve low contact resistance through a scalable fabrication process. #ElectronicDevices https://t.co/RiwS5WNWcv
Tweet card summary image
nature.com
Nature Nanotechnology - A band-hybridized selenium contact is developed for nanoscale p-type field-effect transistors (WSe2, black phosphorus and carbon nanotubes), achieving a low contact...
0
1
3
@NatureNano
Nature Nanotechnology
7 days
News & View: Supramolecular driven crystallization controls polymer recycling. https://t.co/Hi4bg3zyER #plastic #recycling #sustainability
0
3
37
@BaztaUs
Bazta
1 month
Looking for a creative, practical Christmas gift? The LED Note Board lets kids draw in neon light, build imagination, and spend less time on screens.
0
4
92
@NatureNano
Nature Nanotechnology
7 days
News and Views: Imprinting spin wave non-reciprocity onto 3D artificial chiral nanomagnets. https://t.co/bOlDaqHotA #3Magnetism #Spintronics
0
3
11
@NatureNano
Nature Nanotechnology
7 days
New paper online: Geometry-induced spin chirality in a non-chiral ferromagnet at zero field. 3D chiral #magnetic tubes created via 2P-#lithography and nickel film deposition exhibit chiral #spin textures and non-reciprocal #magnon transport. #Spintronics https://t.co/ztU6JFin9p
0
1
12
@Guoming_Gao
Guoming Gao
22 days
✨Excited to share that our Nanodomain paper is finally published on @NatureNano! We probed the internal organization of FUS #condensate via #SingleMolecule tracking and found nanodomains that constrain the protein and #RNA diffusion and thus tune local biochemistry.
Tweet card summary image
nature.com
Nature Nanotechnology - Single-molecule tracking reveals nanoscale domains within fused-in-sarcoma condensates. These nanodomains migrate to the condensate surface during ageing, seeding...
2
11
51
@MJMitchell_Lab
Mike Mitchell
27 days
Check out our latest news and views article in Nature Nanotechnology @NatureNano led by @MJMitchell_Lab Postdoc Zhangyi Luo on @BowenLi_Lab's modular mRNA LNP platform for programmable induction of tumor-specific immunogenic cell death! Free access: https://t.co/THqbqkpZOS
0
5
27
@NatureNano
Nature Nanotechnology
22 days
EDITORIAL: Metal-organic frameworks for the future. #MOFs are transitioning from laboratory to industrially viable materials driven by extensive community efforts to enhance their functionality and stability, and by breakthroughs in manufacturing tech. https://t.co/PBHCm1tD91
Tweet card summary image
nature.com
Nature Nanotechnology - Metal–organic frameworks are transitioning from laboratory curiosity to industrially viable materials driven by extensive community efforts to enhance their...
0
13
33
@NatureNano
Nature Nanotechnology
27 days
New paper: Nanoscale domains govern local diffusion and ageing within fused-in-sarcoma condensates Single-molecule tracking reveals nanoscale domains within #FUS #condensates that migrate to the condensate surface during aging, seeding ALS fibrils. https://t.co/pxvUdPGDC5
1
14
63
@NatureNano
Nature Nanotechnology
1 month
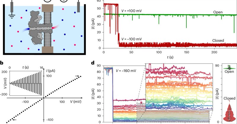
Lumen charge governs gated ion transport in β-barrel nanopores. Data from engineered #nanopores, supported by modeling, show the lumen charge governs rectification & voltage-driven gating, with applications in #computing using #nanofluidic synapses. https://t.co/H4dIv0IWgM
Tweet card summary image
nature.com
Nature Nanotechnology - By unifying data from engineered β-barrel nanopores and supported by modelling, it is demonstrated that the lumen charge in a β-barrel nanopore governs...
0
3
11
@NatureConf
Nature Conferences
1 month
Abstract Deadline alert- November 15‼️ Join us in Hong Kong for our event on Translational Biomaterials and present your work on drug delivery, tissue engineering, diagnostics & more. Submit here> https://t.co/1VSdR2NgHm @MaoPhageGroup @natBME @Nature @NatureNano @NatureMaterials
0
6
7
@mindstirmedia
MindStir Media
5 months
📚Jason Cerbone returns as Jackie Jr., thanks to book publisher MindStir Media! Cerbone hilariously channels the iconic Jackie Jr. in a new video (click the image below) to recommend MindStir Media, the ultimate partner for self-publishing your book.
0
8
83
@NatureNano
Nature Nanotechnology
2 months
ANALYSIS - A quantum resistance memristor for an intrinsically traceable International System of Units standard. #ElectronicDevices #SpintronicDevices #MemristorDevices https://t.co/xtIrbO1Ryi
0
3
15
@Nature
nature
2 months
Journals are considering doing identity checks to expose fake authors — but there are downsides https://t.co/X9tTYbmPMu
Tweet card summary image
nature.com
Nature - Journals are considering doing identity checks to expose fake authors — but there are downsides.
7
23
71
@RFreeman_Lab
Ronit Freeman
2 months
New Paper Alert - just published in @NatureNano Inspired by the elegance of flowers, our soft robots, made from DNA-Inorganic crystals, can bloom and initiate reactions triggered by environmental stimuli. Explore the full study here: https://t.co/B5zp4XGWmG #DNA #Flowers
0
8
9
@Nature
nature
2 months
Metal nanoparticles have been made with polymer patches accurately placed on their surfaces — enabling them to self-assemble into otherwise inaccessible 3D structures https://t.co/EHSZGrj8JF
Tweet card summary image
nature.com
Nature - Metal nanoparticles have been made with polymer patches accurately placed on their surfaces — enabling them to self-assemble into otherwise inaccessible 3D structures.
1
31
95
@natrevbioeng
Nature Reviews Bioengineering
2 months
Molecular bioengineering of functional nucleic acids https://t.co/tGrq6FyBRB
0
12
39
@KerluCo
Kerlu - LED Note Board with Colorful Neon Markers
8 days
This Christmas, encourage real play instead of more screen time. The LED Note Board gives kids a glowing, reusable space to imagine, create, and express themselves.
0
0
0